Suppr超能文献

乙肝表面抗原和乙肝表面抗体双阳性慢性乙型肝炎患者的预后及免疫组库特征

The prognosis and immune repertoire characteristics of HBsAg and anti-HBs double positive chronic hepatitis B patients.

作者信息

Liang Huijun, Wang Haifang, Liang Minfeng, Zhang Xiaobin, Dai Meifen, Li Haixia, Li Xin, Yin Xiaofeng, Liu Xinyao, Yao Jiaqi, Guan Ziyun, Qiu Yurong

机构信息

The Sixth Affiliated Hospital, School of Medicine, South China University of Technology, Foshan, 528225, China.

Department of Laboratory Medicine, Nanfang Hospital, Southern Medical University, Guangzhou, 510515, China.

出版信息

Clin Exp Med. 2025 Jan 8;25(1):32. doi: 10.1007/s10238-024-01537-3.

Abstract

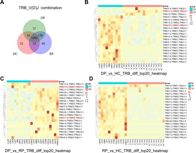
Coexistence of hepatitis B surface antigen (HBsAg) and hepatitis B surface antibody (anti-HBs) has been observed in some chronic hepatitis B (CHB) patients (DP patients), but the clinical outcomes and comprehensive characterization of immune micro-environmental changes for this specific population remain inconclusive. In this study, we retrospectively analyze the prognosis of 305 patients in Foshan City, Guangdong Province, China, and also investigated the molecular immunology changes in HBsAg and anti-HBs double positive CHB patients (DP group), CHB patients who had recovered from IFN-ɑ treatment (RP group), and healthy controls (HC group) using T cell receptor (TCR) and B cell receptor (BCR) immune repertoire sequencing. Our findings revealed that 22.30% of DP patients were diagnosed with severe liver disease. Immune repertoire sequencing revealed significant skewing in the diversities of T cell receptor β-chain (TRB) and immunoglobulin heavy chain (IGH) in the DP group compared to the RP group. Unique V(D)J gene combinations, such as IGHV1-18/IGHD3-22/IGHJ5, IGHV1-8/IGHD6-13/IGHJ3, and IGHV1-8/IGHD6-19/IGHJ3, as well as TRBV12-3/TRBD1/TRBJ1-5 and TRBV11-2/TRBD2/TRBJ2-1, exhibited distinct utilization patterns in the DP group. Moreover, the top ten most utilized amino acid motifs in the complementarity determining region 3 (CDR3) of TRB in the DP group showed significant differences from those in the RP group. Notably, motifs such as "xxxYDSSGYx" and "AREx" in the IGH CDR3s were selectively prevalent in the DP group. These findings are expected to provide evidence supporting the poor clinical prognosis of DP patients and offer new insights into the distinct immune micro-environmental changes of this group.

摘要

在一些慢性乙型肝炎(CHB)患者(双阳性患者)中已观察到乙型肝炎表面抗原(HBsAg)和乙型肝炎表面抗体(抗-HBs)共存,但该特定人群的临床结局以及免疫微环境变化的综合特征仍不明确。在本研究中,我们回顾性分析了中国广东省佛山市305例患者的预后情况,并使用T细胞受体(TCR)和B细胞受体(BCR)免疫组库测序研究了HBsAg和抗-HBs双阳性CHB患者(双阳性组)、从干扰素-α治疗中康复的CHB患者(康复组)以及健康对照(健康对照组)的分子免疫学变化。我们的研究结果显示,22.30%的双阳性患者被诊断为严重肝病。免疫组库测序显示,与康复组相比,双阳性组的T细胞受体β链(TRB)和免疫球蛋白重链(IGH)多样性存在显著偏差。独特的V(D)J基因组合,如IGHV1-18/IGHD3-22/IGHJ5、IGHV1-8/IGHD6-13/IGHJ3和IGHV1-8/IGHD6-19/IGHJ3,以及TRBV12-3/TRBD1/TRBJ1-5和TRBV11-2/TRBD2/TRBJ2-1,在双阳性组中表现出不同的使用模式。此外,双阳性组TRB互补决定区3(CDR3)中使用频率最高的前十种氨基酸基序与康复组相比存在显著差异。值得注意的是,IGH CDR3中的“xxxYDSSGYx”和“AREx”等基序在双阳性组中选择性普遍存在。这些发现有望为双阳性患者临床预后不良提供证据,并为该组独特的免疫微环境变化提供新的见解。

https://cdn.ncbi.nlm.nih.gov/pmc/blobs/7311/11711149/39717bda98ff/10238_2024_1537_Fig1_HTML.jpg

文献AI研究员

20分钟写一篇综述,助力文献阅读效率提升50倍。

立即体验

用中文搜PubMed

大模型驱动的PubMed中文搜索引擎

马上搜索

文档翻译

学术文献翻译模型,支持多种主流文档格式。

立即体验