Suppr超能文献

类gag基因RTL8可拮抗PEG10介导的病毒样颗粒。

The gag-like gene RTL8 antagonizes PEG10-mediated virus like particles.

作者信息

Campodonico Will, Mohan Harihar M, Huynh Phuoc T, Black Holly H, Lau Cristina I, Paulson Henry L, Sharkey Lisa M, Whiteley Alexandra M

机构信息

Department of Biochemistry, University of Colorado, Boulder, CO, United States of America.

Department of Neurology, University of Michigan Medical School, Ann Arbor, MI, United States of America.

出版信息

PLoS One. 2024 Dec 30;19(12):e0310946. doi: 10.1371/journal.pone.0310946. eCollection 2024.

Abstract

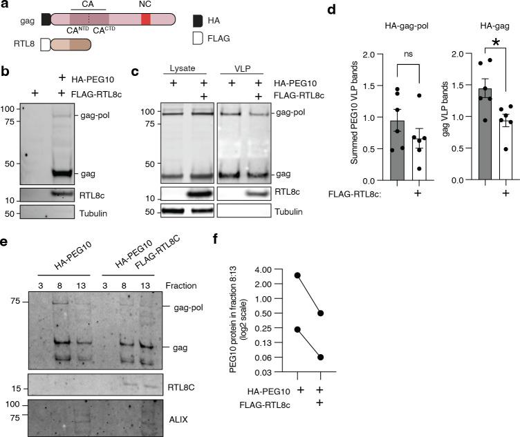
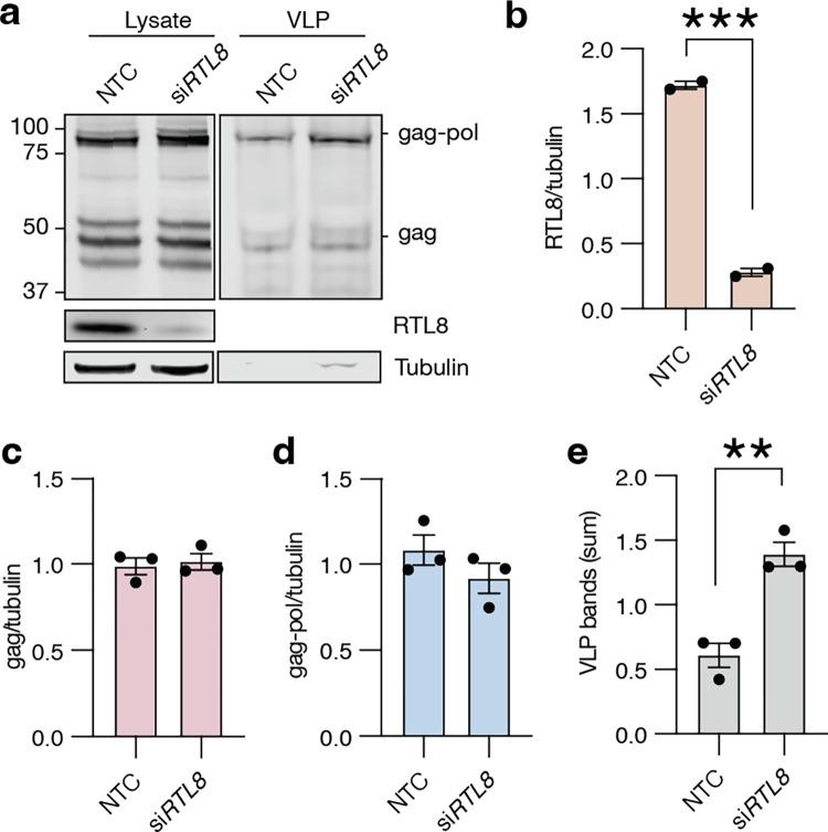
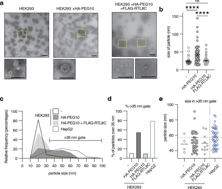
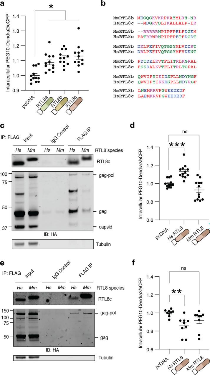
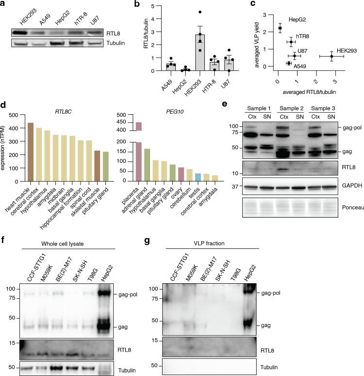
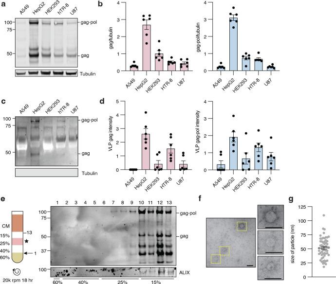
PEG10 is a retroelement-derived Mart-family gene that is necessary for placentation and has been implicated in neurological disease. PEG10 resembles both retrotransposon and retroviral proteins and forms virus-like particles (VLPs) that can be purified using iodixanol ultracentrifugation. It is hypothesized that formation of VLPs is crucial to the biological roles of PEG10 in reproduction and neurological health. Here, we describe the regulation of PEG10 VLP formation and release in human cells with a role for the related Mart gene RTL8. RTL8 resembles a truncated form of PEG10 that shares homology with the N-terminal gag-like capsid domain. Alone, RTL8 is unable to form VLPs, but was incorporated into PEG10-derived particles. RTL8 co-expression decreased the abundance of PEG10 VLPs and increased intracellular levels of PEG10, suggesting a model where RTL8 inhibits PEG10 VLP formation or release. Consistent with this model, RTL8 bound to the N-terminal domain of PEG10 capsid, and modulation of RTL8 influenced PEG10-derived VLP abundance in naturally producing cells. RTL8 is broadly expressed in many of the same tissues as PEG10, including in human brain. Taken together, these results describe a novel antagonistic relationship between two human retroelement-derived genes and have implications for our understanding of PEG10 biology and disease.

摘要

PEG10是一种源自逆转录元件的Mart家族基因,对胎盘形成至关重要,并且与神经疾病有关。PEG10既类似于逆转座子蛋白,又类似于逆转录病毒蛋白,并形成病毒样颗粒(VLP),可使用碘克沙醇超速离心法进行纯化。据推测,VLP的形成对于PEG10在生殖和神经健康方面的生物学作用至关重要。在此,我们描述了在人类细胞中PEG10 VLP形成和释放的调控,以及相关Mart基因RTL8的作用。RTL8类似于PEG10的截短形式,与N端gag样衣壳结构域具有同源性。单独存在时,RTL8无法形成VLP,但可整合到源自PEG10的颗粒中。RTL8的共表达降低了PEG10 VLP的丰度,并增加了PEG10的细胞内水平,提示了一种RTL8抑制PEG10 VLP形成或释放的模型。与该模型一致,RTL8与PEG10衣壳的N端结构域结合,并且对RTL8的调节影响了天然产生细胞中源自PEG10的VLP丰度。RTL8与PEG10在许多相同组织中广泛表达,包括人类大脑。综上所述,这些结果描述了两个人类逆转录元件衍生基因之间的新型拮抗关系,并对我们理解PEG10生物学和疾病具有启示意义。

https://cdn.ncbi.nlm.nih.gov/pmc/blobs/7d59/11684626/3bf35a60bd05/pone.0310946.g001.jpg

文献AI研究员

20分钟写一篇综述,助力文献阅读效率提升50倍。

立即体验

用中文搜PubMed

大模型驱动的PubMed中文搜索引擎

马上搜索

文档翻译

学术文献翻译模型,支持多种主流文档格式。

立即体验