Suppr超能文献

输出蛋白表达分析揭示其在结肠腺癌中的预后意义:来自公共数据库的见解

Analysis of exportins expression unveils their prognostic significance in colon adenocarcinoma: insights from public databases.

作者信息

Kalia Punita, Nair Rohini Ravindran, Yadav Suresh Singh

机构信息

Department of Molecular Biology and Biochemistry, Guru Nanak Dev University, Amritsar, Punjab, 143005, India.

Department of Medical Biotechnology, Gujarat Biotechnology University, Gandhinagar, Gujarat, 382355, India.

出版信息

Discov Oncol. 2025 Jan 8;16(1):21. doi: 10.1007/s12672-025-01748-4.

Abstract

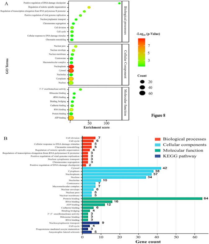
Colon cancer remains a significant health burden globally, necessitating deeper investigation. Identification and targeting of prognostic markers can significantly improve the current therapeutic approaches for colon cancer. The differential nuclear transport (import and export) of cellular proteins, plays an important role in tumor progression. Exportins, critical mediators of nuclear export, have emerged as potential players in cancer pathogenesis. However, their precise roles and prognostic significance in colon adenocarcinoma remain elusive. This study was designed to comprehensively analyse the expression and prognostic significance of all seven exportins in Colon Adenocarcinoma (COAD) using the online public database. We used public databases UALCAN, C-Bio portal, Human Protein Atlas (HPA), and DAVID, to investigate exportins in COAD patients. Kaplan-Meier plotter, Gene ontology (GO), TIMER, STRING, and KEGG were used to analyse data and draw conclusions. Our observations showed a significant correlation of exportins expression with clinical parameters, used to predict a patient's prognosis in general, such as advancing tumor stage, overall/relapse-free survival, and immune cell infiltrations. Mutation analysis showed the presence of amplifications, missense mutations in XPO2 and XPO4, and deep deletions in XPO7 genes contributing to disease progression and patients survival. This study highlights the potential use of exportins as novel prognostic biomarkers and therapeutic targets for colon adenocarcinoma progression and management.

摘要

结肠癌在全球范围内仍然是一个重大的健康负担,需要更深入的研究。识别和靶向预后标志物可以显著改善目前结肠癌的治疗方法。细胞蛋白的差异性核转运(输入和输出)在肿瘤进展中起着重要作用。核输出蛋白作为核输出的关键介质,已成为癌症发病机制中的潜在因素。然而,它们在结肠腺癌中的精确作用和预后意义仍不清楚。本研究旨在利用在线公共数据库全面分析所有七种核输出蛋白在结肠腺癌(COAD)中的表达及其预后意义。我们使用公共数据库UALCAN、C-Bio门户、人类蛋白质图谱(HPA)和DAVID,来研究COAD患者中的核输出蛋白。使用Kaplan-Meier绘图仪、基因本体(GO)、TIMER、STRING和KEGG来分析数据并得出结论。我们的观察结果表明,核输出蛋白的表达与临床参数显著相关,这些临床参数通常用于预测患者的预后,如肿瘤分期进展、总生存期/无复发生存期以及免疫细胞浸润。突变分析显示,XPO2和XPO4基因存在扩增、错义突变,XPO7基因存在深度缺失,这些都与疾病进展和患者生存有关。本研究强调了核输出蛋白作为结肠腺癌进展和管理的新型预后生物标志物和治疗靶点的潜在用途。

https://cdn.ncbi.nlm.nih.gov/pmc/blobs/6b65/11711428/23b1d0a4e335/12672_2025_1748_Fig1_HTML.jpg

文献AI研究员

20分钟写一篇综述,助力文献阅读效率提升50倍。

立即体验

用中文搜PubMed

大模型驱动的PubMed中文搜索引擎

马上搜索

文档翻译

学术文献翻译模型,支持多种主流文档格式。

立即体验