Suppr超能文献

内皮尖端细胞的位置、丝状伪足的形成以及生物力学需要骨形态发生蛋白受体2(BMPR2)的表达和信号传导。

Endothelial tip-cell position, filopodia formation and biomechanics require BMPR2 expression and signaling.

作者信息

Hiepen Christian, Benamar Mounir, Barrasa-Fano Jorge, Condor Mar, Ilhan Mustafa, Münch Juliane, Hastar Nurcan, Kerkhoff Yannic, Harms Gregory S, Mielke Thorsten, Koenig Benjamin, Block Stephan, Rocks Oliver, Abdelilah-Seyfried Salim, Van Oosterwyck Hans, Knaus Petra

机构信息

Freie Universität Berlin, Institute for Chemistry and Biochemistry, Thielallee 63, 14195, Berlin, Germany.

Westphalian University of Applied Sciences, August-Schmidt-Ring 10, 45665, Recklinghausen, Germany.

出版信息

Commun Biol. 2025 Jan 8;8(1):21. doi: 10.1038/s42003-024-07431-8.

Abstract

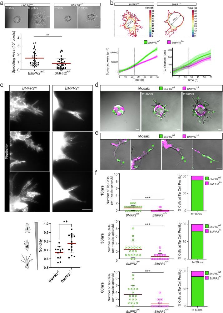
Blood vessel formation relies on biochemical and mechanical signals, particularly during sprouting angiogenesis when endothelial tip cells (TCs) guide sprouting through filopodia formation. The contribution of BMP receptors in defining tip-cell characteristics is poorly understood. Our study combines genetic, biochemical, and molecular methods together with 3D traction force microscopy, which reveals an essential role of BMPR2 for actin-driven filopodia formation and mechanical properties of endothelial cells (ECs). Targeting of Bmpr2 reduced sprouting angiogenesis in zebrafish and BMPR2-deficient human ECs formed fewer filopodia, affecting cell migration and actomyosin localization. Spheroid assays revealed a reduced sprouting of BMPR2-deficient ECs in fibrin gels. Even more strikingly, in mosaic spheroids, BMPR2-deficient ECs failed to acquire tip-cell positions. Yet, 3D traction force microscopy revealed that these distinct cell behaviors of BMPR2-deficient tip cells cannot be explained by differences in force-induced matrix deformations, even though these cells adopted distinct cone-shaped morphologies. Notably, BMPR2 positively regulates local CDC42 activity at the plasma membrane to promote filopodia formation. Our findings reveal that BMPR2 functions as a nexus integrating biochemical and biomechanical processes crucial for TCs during angiogenesis.

摘要

血管形成依赖于生化和机械信号,尤其是在发芽血管生成过程中,此时内皮尖端细胞(TCs)通过丝状伪足的形成引导芽的生长。骨形态发生蛋白(BMP)受体在定义尖端细胞特征中的作用尚不清楚。我们的研究将遗传学、生物化学和分子方法与三维牵引力显微镜相结合,揭示了BMPR2对肌动蛋白驱动的丝状伪足形成和内皮细胞(ECs)机械特性的重要作用。靶向Bmpr2可减少斑马鱼中的发芽血管生成,且缺乏BMPR2的人类ECs形成的丝状伪足较少,影响细胞迁移和肌动球蛋白定位。球体试验显示,缺乏BMPR2的ECs在纤维蛋白凝胶中的发芽减少。更引人注目的是,在嵌合球体中,缺乏BMPR2的ECs未能获得尖端细胞位置。然而,三维牵引力显微镜显示,缺乏BMPR2的尖端细胞的这些不同细胞行为无法用外力诱导的基质变形差异来解释,尽管这些细胞呈现出不同的锥形形态。值得注意的是,BMPR2在质膜上正向调节局部CDC42活性以促进丝状伪足形成。我们的研究结果表明,BMPR2作为一个枢纽,整合了血管生成过程中对TCs至关重要的生化和生物力学过程。

https://cdn.ncbi.nlm.nih.gov/pmc/blobs/600e/11711618/3fd534d3930b/42003_2024_7431_Fig1_HTML.jpg

文献AI研究员

20分钟写一篇综述,助力文献阅读效率提升50倍。

立即体验

用中文搜PubMed

大模型驱动的PubMed中文搜索引擎

马上搜索

文档翻译

学术文献翻译模型,支持多种主流文档格式。

立即体验