Suppr超能文献

由收敛启动子进行的基因调控。

Gene regulation by convergent promoters.

作者信息

Wiechens Elina, Vigliotti Flavia, Siniuk Kanstantsin, Schwarz Robert, Schwab Katjana, Riege Konstantin, van Bömmel Alena, Görlich Ivonne, Bens Martin, Sahm Arne, Groth Marco, Sammons Morgan A, Loewer Alexander, Hoffmann Steve, Fischer Martin

机构信息

Hoffmann Lab, Leibniz Institute on Aging-Fritz Lipmann Institute (FLI), Jena, Germany.

Department of Biology, Systems Biology of the Stress Response, Technical University of Darmstadt, Darmstadt, Germany.

出版信息

Nat Genet. 2025 Jan;57(1):206-217. doi: 10.1038/s41588-024-02025-w. Epub 2025 Jan 6.

Abstract

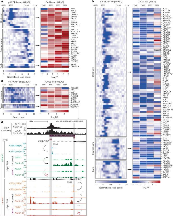
Convergent transcription, that is, the collision of sense and antisense transcription, is ubiquitous in mammalian genomes and believed to diminish RNA expression. Recently, antisense transcription downstream of promoters was found to be surprisingly prevalent. However, functional characteristics of affected promoters are poorly investigated. Here we show that convergent transcription marks an unexpected positively co-regulated promoter constellation. By assessing transcriptional dynamic systems, we identified co-regulated constituent promoters connected through a distinct chromatin structure. Within these cis-regulatory domains, transcription factors can regulate both constituting promoters by binding to only one of them. Convergent promoters comprise about a quarter of all active transcript start sites and initiate 5'-overlapping antisense RNAs-an RNA class believed previously to be rare. Visualization of nascent RNA molecules reveals convergent cotranscription at these loci. Together, our results demonstrate that co-regulated convergent promoters substantially expand the cis-regulatory repertoire, reveal limitations of the transcription interference model and call for adjusting the promoter concept.

摘要

聚合转录,即有义链与反义链转录的碰撞,在哺乳动物基因组中普遍存在,并被认为会降低RNA表达。最近,人们发现启动子下游的反义转录出人意料地普遍。然而,受影响启动子的功能特性却鲜有研究。在此,我们表明聚合转录标志着一种意想不到的正向共调控启动子组合。通过评估转录动态系统,我们鉴定出通过独特染色质结构相连的共调控组成型启动子。在这些顺式调控域内,转录因子可通过仅结合其中一个启动子来调控两个组成型启动子。聚合启动子约占所有活跃转录起始位点的四分之一,并起始5'端重叠的反义RNA(一种先前被认为罕见的RNA类别)。新生RNA分子的可视化显示了这些位点的聚合共转录。总之,我们的结果表明,共调控的聚合启动子极大地扩展了顺式调控的范围,揭示了转录干扰模型的局限性,并呼吁调整启动子概念。

https://cdn.ncbi.nlm.nih.gov/pmc/blobs/2d5f/11735407/077e8d1c9e19/41588_2024_2025_Fig1_HTML.jpg

文献AI研究员

20分钟写一篇综述,助力文献阅读效率提升50倍。

立即体验

用中文搜PubMed

大模型驱动的PubMed中文搜索引擎

马上搜索

文档翻译

学术文献翻译模型,支持多种主流文档格式。

立即体验