Suppr超能文献

靶向p21活化激酶2作为减轻射血分数保留的心力衰竭内质网应激的新型治疗方法。

Targeting P21-Activated Kinase 2 as a Novel Therapeutic Approach to Mitigate Endoplasmic Reticulum Stress in Heart Failure With Preserved Ejection Fraction.

作者信息

Zhang Hongyuan, Xu Honglin, Zhou Fangchao, Azam Tayyiba, Samman Sultan, Binder Pablo, Nguyen Binh, Cartwright Elizabeth J, Müller Oliver J, Hille Susanne S, Pu Fay, Green Darren, Liu Yanrong, Zi Min, Wang Xin

机构信息

Division of Cardiovascular Science, Faculty of Biology, Medicine and Health The University of Manchester Manchester UK.

Department of Internal Medicine III University of Kiel Kiel Germany.

出版信息

J Am Heart Assoc. 2025 Jan 21;14(2):e035302. doi: 10.1161/JAHA.124.035302. Epub 2025 Jan 10.

Abstract

BACKGROUND

Heart failure with preserved ejection fraction (HFpEF) is linked to prolonged endoplasmic reticulum (ER) stress. P21-activated kinase 2 (Pak2) facilitates a protective ER stress response. This study explores the mechanism and role of Pak2 in HFpEF pathology.

METHODS AND RESULTS

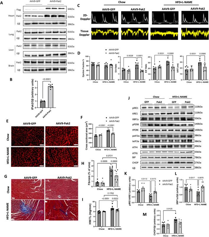
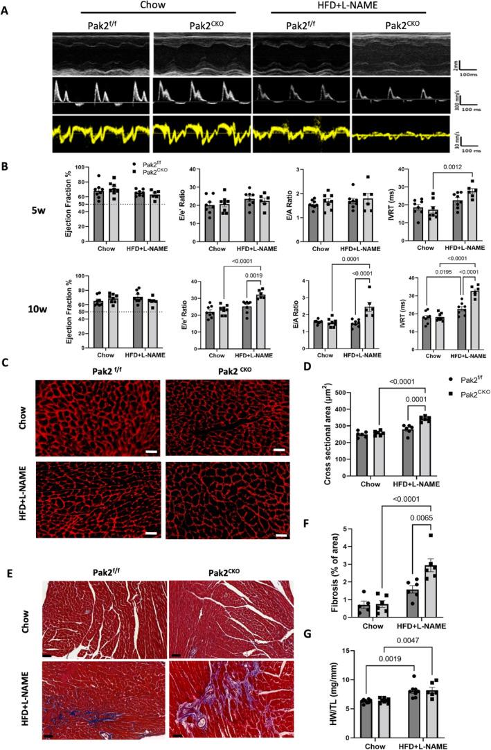
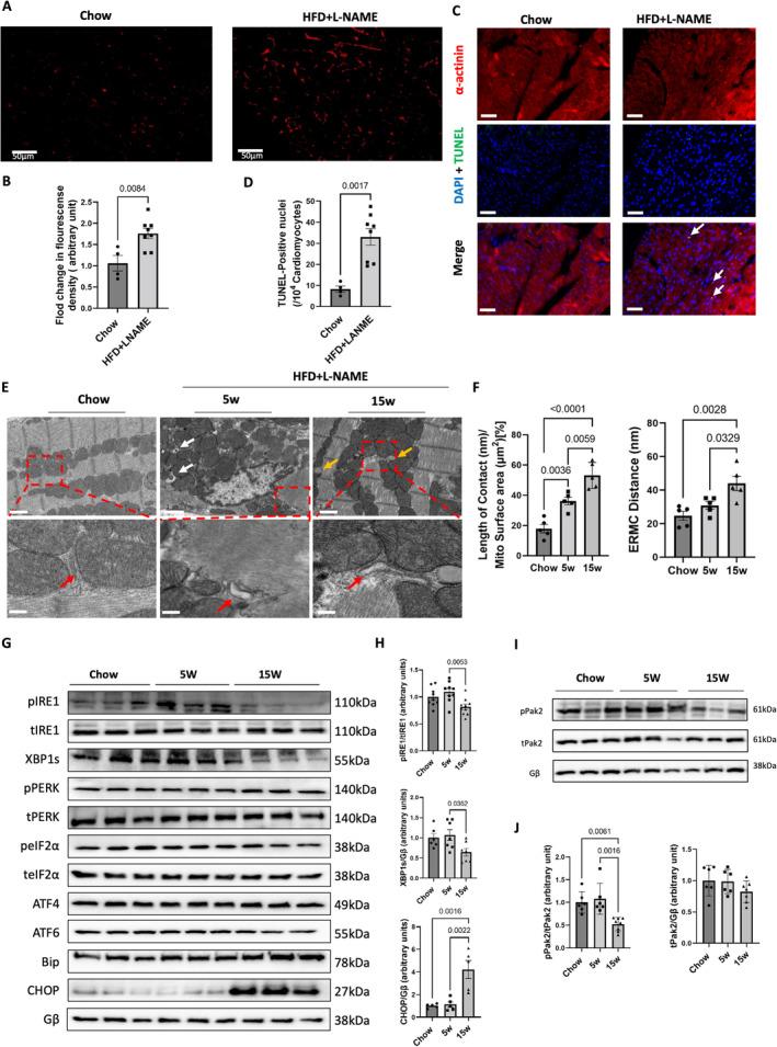
The HFpEF mouse model was established using a high-fat diet combined with the nitric oxide synthase inhibitor Nω-Nitro-l-arginine methyl ester (high-fat diet+Nω-Nitro-l-arginine methyl ester). The model exhibited the typical characteristics of HFpEF (cardiac hypertrophy, diastolic dysfunction with preserved systolic function, and lung edema) as determined by echocardiography and hemodynamic analysis. Terminal deoxynucleotidyl transferase dUTP nick end labeling and dihydroethidium staining results showed that cell death and reactive oxygen species generation were higher in the high-fat diet+Nω-Nitro-l-arginine methyl ester-treated group. Transmission electron microscopy revealed disruption of the ER subcellular structures in the HFpEF mouse model, while western blot analysis confirmed reduced Pak2 phosphorylation and impaired inositol-requiring enzyme 1/X-box binding protein 1 splicing ER stress response signaling. Furthermore, H9c2 cells subjected to the palmitic acid-mediated metabolic stress developed temporal changes in unfolded protein response proteins and Pak2 activity. The inositol requiring enzyme 1/X-box binding protein 1 splicing branch of unfolded protein response was impaired earlier than other branches. Overexpression of Pak2 by adenovirus in H9c2 cells sustained the activation of inositol requiring enzyme 1/X-box binding protein 1 splicing. Pak2 deficiency in the mouse heart accelerated the HFpEF progression, and this phenomenon occurred as early as 10 weeks in Pak2 cardiomyocyte-specific knockout mice. Conversely, adeno-associated virus serotype 9-mediated Pak2 overexpression mitigated HFpEF symptoms, underscoring its protective role against HFpEF progression.

CONCLUSIONS

Pak2 prevents HFpEF progression, exerting cardioprotective effects against ER stress. These insights underscore the therapeutic value of Pak2 in HFpEF.

摘要

背景

射血分数保留的心力衰竭(HFpEF)与内质网(ER)应激延长有关。p21活化激酶2(Pak2)促进保护性ER应激反应。本研究探讨Pak2在HFpEF病理中的机制和作用。

方法和结果

采用高脂饮食联合一氧化氮合酶抑制剂Nω-硝基-L-精氨酸甲酯(高脂饮食+Nω-硝基-L-精氨酸甲酯)建立HFpEF小鼠模型。通过超声心动图和血流动力学分析确定,该模型表现出HFpEF的典型特征(心脏肥大、收缩功能保留的舒张功能障碍和肺水肿)。末端脱氧核苷酸转移酶dUTP缺口末端标记和二氢乙锭染色结果显示,高脂饮食+Nω-硝基-L-精氨酸甲酯处理组的细胞死亡和活性氧生成更高。透射电子显微镜显示HFpEF小鼠模型中ER亚细胞结构破坏,而蛋白质印迹分析证实Pak2磷酸化减少,肌醇需求酶1/X盒结合蛋白1剪接ER应激反应信号受损。此外,受棕榈酸介导的代谢应激影响的H9c2细胞在未折叠蛋白反应蛋白和Pak2活性方面出现了时间变化。未折叠蛋白反应的肌醇需求酶1/X盒结合蛋白1剪接分支比其他分支更早受损。腺病毒在H9c2细胞中过表达Pak2可维持肌醇需求酶1/X盒结合蛋白1剪接的激活。小鼠心脏中Pak2缺乏加速了HFpEF的进展,这种现象早在Pak2心肌细胞特异性敲除小鼠的10周龄时就出现了。相反,腺相关病毒血清型9介导的Pak2过表达减轻了HFpEF症状,强调了其对HFpEF进展的保护作用。

结论

Pak2可预防HFpEF进展,对ER应激发挥心脏保护作用。这些见解强调了Pak2在HFpEF中的治疗价值。

https://cdn.ncbi.nlm.nih.gov/pmc/blobs/37ce/12054525/9dade23199f4/JAH3-14-e035302-g005.jpg

文献AI研究员

20分钟写一篇综述,助力文献阅读效率提升50倍。

立即体验

用中文搜PubMed

大模型驱动的PubMed中文搜索引擎

马上搜索

文档翻译

学术文献翻译模型,支持多种主流文档格式。

立即体验