Suppr超能文献

一种紧密连接蛋白5结合肽在体外增强血脑屏障的通透性。

A claudin5-binding peptide enhances the permeability of the blood-brain barrier in vitro.

作者信息

Trevisani Martina, Berselli Alessandro, Alberini Giulio, Centonze Eleonora, Vercellino Silvia, Cartocci Veronica, Millo Enrico, Ciobanu Dinu Zinovie, Braccia Clarissa, Armirotti Andrea, Pisani Francesco, Zara Federico, Castagnola Valentina, Maragliano Luca, Benfenati Fabio

机构信息

Center for Synaptic Neuroscience and Technology (NSYN@UniGe), Istituto Italiano di Tecnologia, Largo Rosanna Benzi, 10, 16132 Genova, Italy.

Department of Experimental Medicine, Università degli Studi di Genova, Viale Benedetto XV, 3, 16132 Genova, Italy.

出版信息

Sci Adv. 2025 Jan 10;11(2):eadq2616. doi: 10.1126/sciadv.adq2616.

Abstract

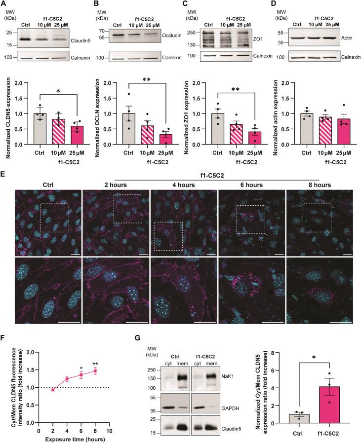
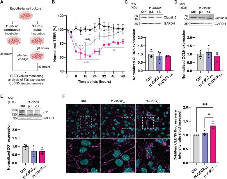
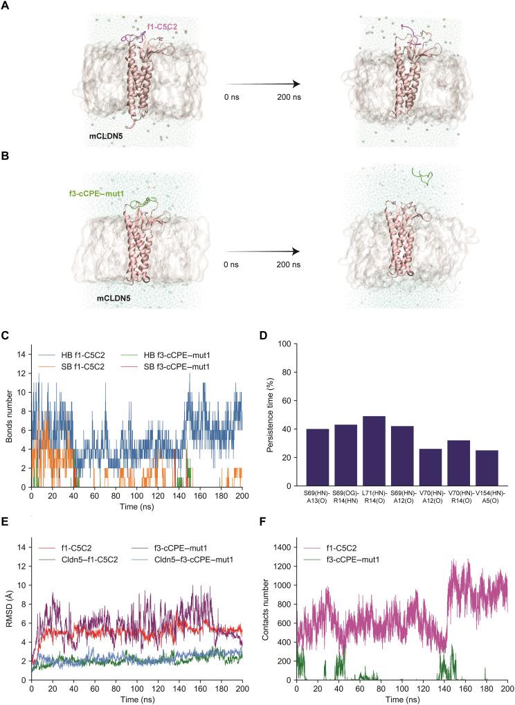
The blood-brain barrier (BBB) maintains brain homeostasis but also prevents most drugs from entering the brain. No paracellular diffusion of solutes is allowed because of tight junctions that are made impermeable by the expression of claudin5 (CLDN5) by brain endothelial cells. The possibility of regulating the BBB permeability in a transient and reversible fashion is in strong demand for the pharmacological treatment of brain diseases. Here, we designed and tested short BBB-active peptides, derived from the CLDN5 extracellular domains and the CLDN5-binding domain of enterotoxin, using a robust workflow of structural modeling and in vitro validation techniques. Computational analysis at the atom level based on solubility and affinity to CLDN5 identified a CLDN5-derived peptide not reported previously called f1-C5C2, which was soluble in biological media, displayed efficient binding to CLDN5, and transiently increased BBB permeability. The peptidomimetic strategy described here may have potential applications in the pharmacological treatment of brain diseases.

摘要

血脑屏障(BBB)维持着大脑的内环境稳定,但同时也阻止了大多数药物进入大脑。由于脑内皮细胞表达的claudin5(CLDN5)使紧密连接变得不可渗透,溶质无法通过细胞旁扩散。以暂时且可逆的方式调节血脑屏障通透性的可能性对于脑部疾病的药物治疗有着强烈需求。在此,我们利用强大的结构建模和体外验证技术工作流程,设计并测试了源自CLDN5胞外结构域和肠毒素CLDN5结合结构域的具有血脑屏障活性的短肽。基于对CLDN5的溶解性和亲和力进行的原子水平计算分析,鉴定出一种先前未报道的源自CLDN5的肽,称为f1-C5C2,它可溶于生物介质,对CLDN5表现出高效结合,并能短暂增加血脑屏障的通透性。本文所述的拟肽策略可能在脑部疾病的药物治疗中具有潜在应用。

https://cdn.ncbi.nlm.nih.gov/pmc/blobs/9ff7/11721574/a74fe6497efa/sciadv.adq2616-f1.jpg

文献AI研究员

20分钟写一篇综述,助力文献阅读效率提升50倍。

立即体验

用中文搜PubMed

大模型驱动的PubMed中文搜索引擎

马上搜索

文档翻译

学术文献翻译模型,支持多种主流文档格式。

立即体验