Suppr超能文献

适应性免疫细胞通过信号淋巴细胞激活分子家族3(SLAMF3)和信号淋巴细胞激活分子家族5(SLAMF5)拮抗2型固有淋巴细胞(ILC2)的稳态。

Adaptive immune cells antagonize ILC2 homeostasis via SLAMF3 and SLAMF5.

作者信息

Wang Yuande, Li Dan, Liu Yehai, Chen Shasha, Dong Zhongjun

机构信息

Department of Allergy, the First Affiliated Hospital of Anhui Medical University and Institute of Clinical Immunology, Anhui Medical University, Hefei 230032, China.

State Key Laboratory of Membrane Biology, School of Medicine and Institute for Immunology, Tsinghua University, Beijing 100084, China.

出版信息

Sci Adv. 2025 Jan 10;11(2):eadp9894. doi: 10.1126/sciadv.adp9894.

Abstract

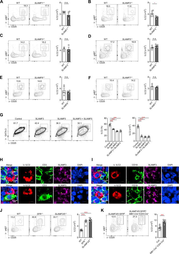
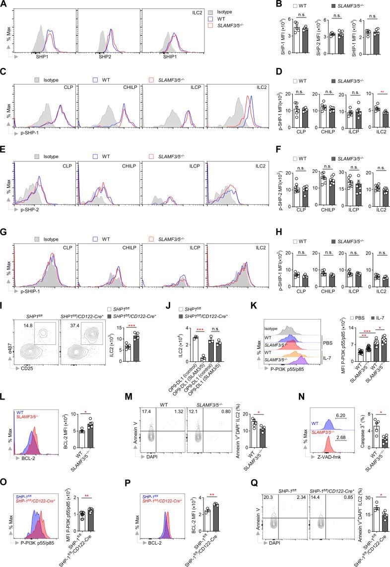
Type 2 innate lymphoid cells (ILC2s) mainly reside in tissues with few lymphoid cells. How their tissue residency is regulated remains poorly understood. This study explores the inhibitory role of SLAM-family receptors (SFRs) on adaptive immune cells in ILC2 maintenance. We observed an increase in the population of ILC2s in Rag1-deficient mice. Homotypic engagement of SFRs between ILC2s and adaptive immune cells was identified as a potential mechanism. SFR deficiency led to an increase in ILC2s. Conditional deletion of SFRs on T and/or B cells led to an increased ILC2 abundance. Mechanistically, as ILC precursors differentiate into ILC2s, SFRs, primarily SLAMF3 and SLAMF5, are inhibitory, which impair IL-7-induced PI3K activation and enhance apoptosis via SHP-1. These findings reveal a mechanism by which adaptive immune cells negatively regulate the homeostasis of ILC2s and contribute to our understanding of the complex interplay between innate and adaptive immune cells in the regulation of immune responses.

摘要

2型固有淋巴细胞(ILC2s)主要存在于淋巴细胞较少的组织中。其组织驻留是如何调控的仍知之甚少。本研究探讨了信号淋巴细胞激活分子家族受体(SFRs)对ILC2维持过程中适应性免疫细胞的抑制作用。我们观察到Rag1基因缺陷小鼠中ILC2s群体增加。ILC2s与适应性免疫细胞之间SFRs的同型结合被确定为一种潜在机制。SFR缺陷导致ILC2s增加。T细胞和/或B细胞上SFRs的条件性缺失导致ILC2丰度增加。从机制上讲,当ILC前体分化为ILC2s时,SFRs(主要是信号淋巴细胞激活分子家族成员3和信号淋巴细胞激活分子家族成员5)具有抑制作用,它们会损害白细胞介素-7诱导的磷脂酰肌醇-3激酶激活,并通过Src同源2结构域含酪氨酸磷酸酶1增强细胞凋亡。这些发现揭示了一种适应性免疫细胞对ILC2s体内平衡进行负调控的机制,并有助于我们理解固有免疫细胞和适应性免疫细胞在免疫反应调节中的复杂相互作用。

https://cdn.ncbi.nlm.nih.gov/pmc/blobs/9b0d/11721569/7f2e3a46b157/sciadv.adp9894-f1.jpg

文献AI研究员

20分钟写一篇综述,助力文献阅读效率提升50倍。

立即体验

用中文搜PubMed

大模型驱动的PubMed中文搜索引擎

马上搜索

文档翻译

学术文献翻译模型,支持多种主流文档格式。

立即体验