Suppr超能文献

单细胞快速捕获杂交测序可可靠地检测目标基因中的异构体使用情况和编码突变。

Single-cell Rapid Capture Hybridization sequencing reliably detects isoform usage and coding mutations in targeted genes.

作者信息

Peng Hongke, Jabbari Jafar S, Tian Luyi, Wang Changqing, You Yupei, Chua Chong Chyn, Anstee Natasha S, Amin Noorul, Wei Andrew H, Davidson Nadia M, Roberts Andrew W, Huang David C S, Ritchie Matthew E, Thijssen Rachel

机构信息

The Walter and Eliza Hall Institute of Medical Research, Melbourne 3052, Australia.

Department of Medical Biology, University of Melbourne, Melbourne 3052, Australia.

出版信息

Genome Res. 2025 Apr 14;35(4):942-955. doi: 10.1101/gr.279322.124.

Abstract

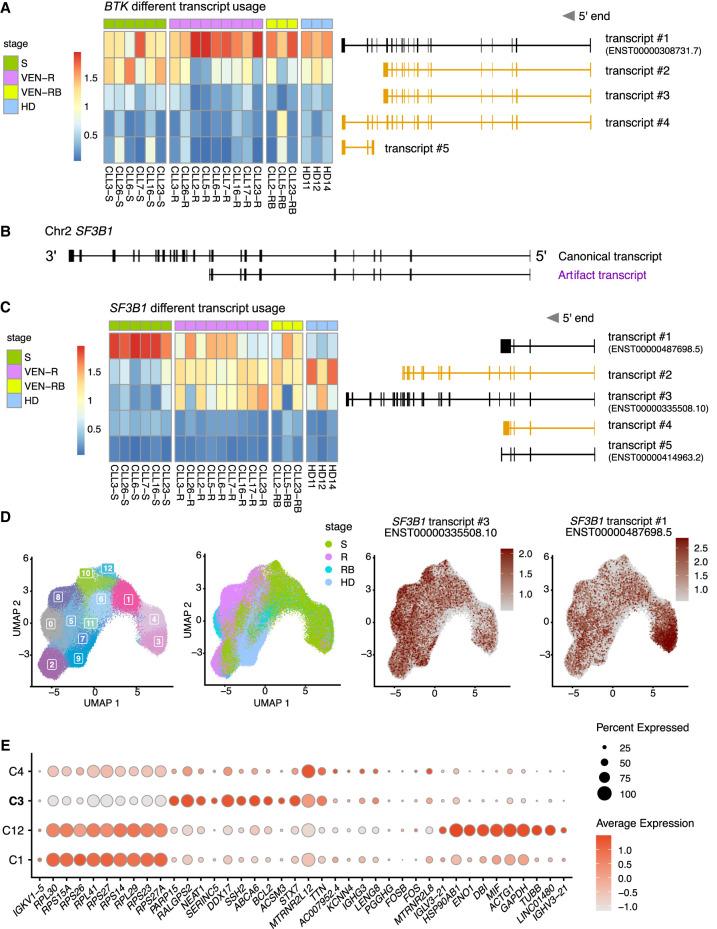
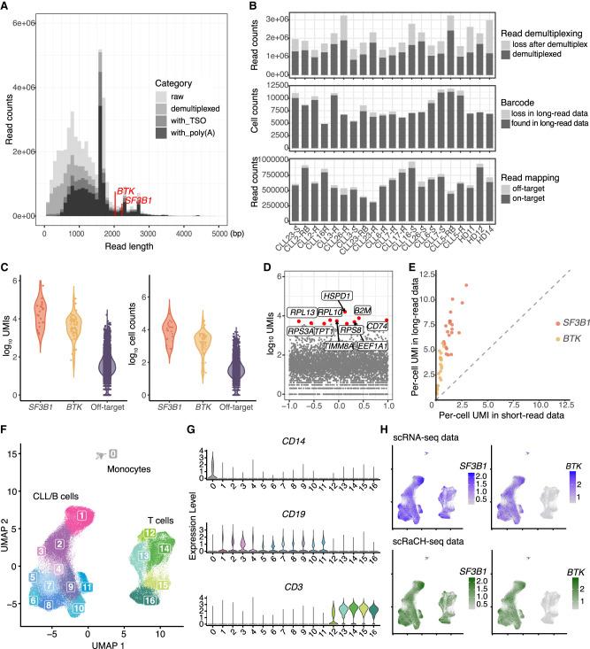
Single-cell long-read sequencing has transformed our understanding of isoform usage and the mutation heterogeneity between cells. Despite unbiased in-depth analysis, the low sequencing throughput often results in insufficient read coverage, thereby limiting our ability to perform mutation calling for specific genes. Here, we developed a single-cell Rapid Capture Hybridization sequencing (scRaCH-seq) method that demonstrates high specificity and efficiency in capturing targeted transcripts using long-read sequencing, allowing an in-depth analysis of mutation status and transcript usage for genes of interest. The method includes creating a probe panel for transcript capture, using barcoded primers for pooling and efficient sequencing via Oxford Nanopore Technologies platforms. scRaCH-seq is applicable to stored and indexed single-cell cDNA, which allows analysis to be combined with existing short-read RNA-seq data sets. In our investigation of and genes in samples from patients with chronic lymphocytic leukemia (CLL), we detect isoforms and mutations with high sensitivity. Integration with short-read single-cell RNA sequencing (scRNA-seq) data reveals significant gene expression differences in -mutated CLL cells, although it does not impact the sensitivity of the anticancer drug venetoclax. scRaCH-seq's capability to study long-read transcripts of multiple genes makes it a powerful tool for single-cell genomics.

摘要

单细胞长读长测序改变了我们对异构体使用情况以及细胞间突变异质性的理解。尽管进行了无偏差的深入分析,但低测序通量常常导致读取覆盖不足,从而限制了我们对特定基因进行突变检测的能力。在此,我们开发了一种单细胞快速捕获杂交测序(scRaCH-seq)方法,该方法在使用长读长测序捕获靶向转录本方面展现出高特异性和高效性,能够深入分析感兴趣基因的突变状态和转录本使用情况。该方法包括创建用于转录本捕获的探针组,使用带条形码的引物进行汇集,并通过牛津纳米孔技术平台进行高效测序。scRaCH-seq适用于存储和索引的单细胞cDNA,这使得分析能够与现有的短读长RNA测序数据集相结合。在我们对慢性淋巴细胞白血病(CLL)患者样本中的[具体基因1]和[具体基因2]基因进行的研究中,我们以高灵敏度检测到了异构体和突变。与短读长单细胞RNA测序(scRNA-seq)数据整合后发现,[具体基因]突变的CLL细胞存在显著的基因表达差异,尽管这并不影响抗癌药物维奈克拉的敏感性。scRaCH-seq研究多个基因长读长转录本的能力使其成为单细胞基因组学的强大工具。

https://cdn.ncbi.nlm.nih.gov/pmc/blobs/2714/12047256/66e479797a20/942f01.jpg

文献AI研究员

20分钟写一篇综述,助力文献阅读效率提升50倍。

立即体验

用中文搜PubMed

大模型驱动的PubMed中文搜索引擎

马上搜索

文档翻译

学术文献翻译模型,支持多种主流文档格式。

立即体验