Suppr超能文献

棕榈酸抑制过氧化物还原酶1的过氧化物酶活性会加重雄性小鼠的非酒精性脂肪性肝炎。

Inhibited peroxidase activity of peroxiredoxin 1 by palmitic acid exacerbates nonalcoholic steatohepatitis in male mice.

作者信息

Yin Wen, Xu Heng, Bai Zhonghao, Wu Yue, Zhang Yan, Liu Rui, Wang Zhangzhao, Zhang Bei, Shen Jing, Zhang Hao, Chen Xin, Ma Danting, Shi Xiaofeng, Yan Lihui, Zhang Chang, Jiang Hualiang, Chen Kaixian, Guo Dean, Niu Wenyan, Yin Huiyong, Zhang Weiping J, Luo Cheng, Xie Xiangyang

机构信息

NHC Key Laboratory of Hormones and Development, Tianjin Key Laboratory of Metabolic Diseases, The province and ministry co-sponsored collaborative innovation center for medical epigenetics, Chu Hsien-I Memorial Hospital & Tianjin Institute of Endocrinology, Tianjin Medical University, Tianjin, 300134, China.

School of Pharmaceutical Science and Technology, Hangzhou Institute for Advanced Study, University of Chinese Academy of Sciences, Hangzhou, 310000, China.

出版信息

Nat Commun. 2025 Jan 11;16(1):598. doi: 10.1038/s41467-025-55939-2.

Abstract

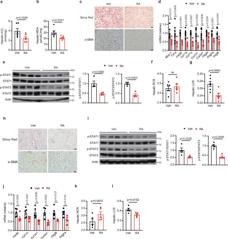
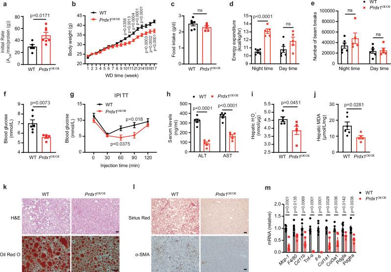
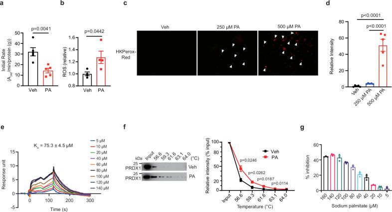
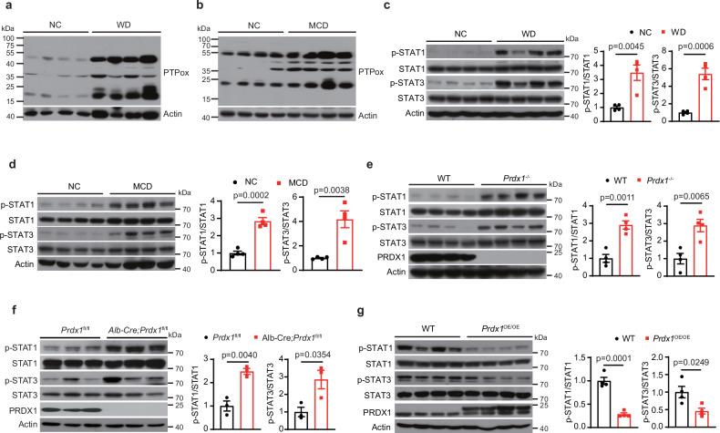
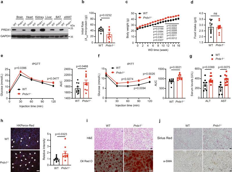
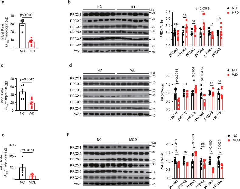
Reactive oxygen species exacerbate nonalcoholic steatohepatitis (NASH) by oxidizing macromolecules; yet how they promote NASH remains poorly understood. Here, we show that peroxidase activity of global hepatic peroxiredoxin (PRDX) is significantly decreased in NASH, and palmitic acid (PA) binds to PRDX1 and inhibits its peroxidase activity. Using three genetic models, we demonstrate that hepatic PRDX1 protects against NASH in male mice. Mechanistically, PRDX1 suppresses STAT signaling and protects mitochondrial function by scavenging hydrogen peroxide, and mitigating the oxidation of protein tyrosine phosphatases and lipid peroxidation. We further identify rosmarinic acid (RA) as a potent agonist of PRDX1. As revealed by the complex crystal structure, RA binds to PRDX1 and stabilizes its peroxidatic cysteine. RA alleviates NASH through specifically activating PRDX1's peroxidase activity. Thus, beyond revealing the molecular mechanism underlying PA promoting oxidative stress and NASH, our study suggests that boosting PRDX1's peroxidase activity is a promising intervention for treating NASH.

摘要

活性氧通过氧化大分子加剧非酒精性脂肪性肝炎(NASH);然而,它们如何促进NASH仍知之甚少。在这里,我们表明,在NASH中,整体肝脏过氧化物酶体增殖物激活受体(PRDX)的过氧化物酶活性显著降低,棕榈酸(PA)与PRDX1结合并抑制其过氧化物酶活性。使用三种遗传模型,我们证明肝脏PRDX1对雄性小鼠的NASH具有保护作用。机制上,PRDX1通过清除过氧化氢、减轻蛋白质酪氨酸磷酸酶的氧化和脂质过氧化来抑制信号转导和转录激活因子(STAT)信号传导并保护线粒体功能。我们进一步确定迷迭香酸(RA)是PRDX1的有效激动剂。如复杂晶体结构所示,RA与PRDX1结合并稳定其过氧化半胱氨酸。RA通过特异性激活PRDX1的过氧化物酶活性来减轻NASH。因此,除了揭示PA促进氧化应激和NASH的分子机制外,我们的研究表明提高PRDX1的过氧化物酶活性是治疗NASH的一种有前景的干预措施。

https://cdn.ncbi.nlm.nih.gov/pmc/blobs/53d4/11724923/1a8666d6a4b4/41467_2025_55939_Fig1_HTML.jpg

文献AI研究员

20分钟写一篇综述,助力文献阅读效率提升50倍。

立即体验

用中文搜PubMed

大模型驱动的PubMed中文搜索引擎

马上搜索

文档翻译

学术文献翻译模型,支持多种主流文档格式。

立即体验