Suppr超能文献

机器学习在结缔组织病抑郁风险预测中的应用。

Application of machine learning in depression risk prediction for connective tissue diseases.

作者信息

Yang Leilei, Jin Yuzhan, Lu Wei, Wang Xiaoqin, Yan Yuqing, Tong Yulan, Su Dinglei, Huang Kaizong, Zou Jianjun

机构信息

Department of Rheumatology and Immunology, Nanjing First Hospital, Nanjing Medical University, Nanjing, China.

School of Basic Medicine and Clinical Pharmacy, China Pharmaceutical University, Nanjing, China.

出版信息

Sci Rep. 2025 Jan 11;15(1):1706. doi: 10.1038/s41598-025-85890-7.

Abstract

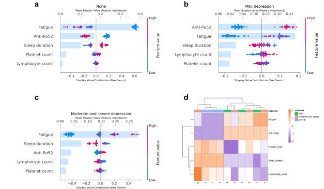
This study retrospectively collected clinical data from 480 patients with connective tissue diseases (CTDs) at Nanjing First Hospital between August 2019 and December 2023 to develop and validate a multi-classification machine learning (ML) model for assessing depression risk. Addressing the limitations of traditional assessment tools, six ML models were constructed using univariate analysis and the LASSO algorithm, with the categorical boosting (Catboost) model emerging as the best performer, demonstrating strong predictive ability across different depression severity levels (none_F1 = 0.879, mild_F1 = 0.627, moderate and severe_F1 = 0.588). Additionally, the study provided an interpretation of the best-performing model using SHAP and developed a user-friendly R Shiny application ( https://macnomogram.shinyapps.io/Catboost/ ) to facilitate clinical use. The findings suggest that the Catboost model represents a significant advancement in assessing depression risk among CTD patients, highlighting the potential of ML in enhancing mental health management for this patient population.

摘要

本研究回顾性收集了2019年8月至2023年12月期间南京第一医院480例结缔组织病(CTD)患者的临床数据,以开发和验证用于评估抑郁风险的多分类机器学习(ML)模型。针对传统评估工具的局限性,使用单变量分析和LASSO算法构建了六个ML模型,其中分类增强(Catboost)模型表现最佳,在不同抑郁严重程度水平上均显示出强大的预测能力(无抑郁_F1 = 0.879,轻度抑郁_F1 = 0.627,中度和重度抑郁_F1 = 0.588)。此外,该研究使用SHAP对表现最佳的模型进行了解释,并开发了一个用户友好的R Shiny应用程序(https://macnomogram.shinyapps.io/Catboost/)以方便临床使用。研究结果表明,Catboost模型在评估CTD患者抑郁风险方面取得了重大进展,突出了ML在加强该患者群体心理健康管理方面的潜力。

https://cdn.ncbi.nlm.nih.gov/pmc/blobs/e185/11724928/b3dcad181aef/41598_2025_85890_Fig1_HTML.jpg

文献AI研究员

20分钟写一篇综述,助力文献阅读效率提升50倍。

立即体验

用中文搜PubMed

大模型驱动的PubMed中文搜索引擎

马上搜索

文档翻译

学术文献翻译模型,支持多种主流文档格式。

立即体验