Suppr超能文献

钴-硝基三氮唑蓝复合物通过细胞器和DNA损伤诱导胃癌细胞系(AGS)发生凋亡性细胞死亡。

Apoptotic cell death of stomach cancer lines (AGS) induced by Co-NTB complex through cellular organelles and DNA damage.

作者信息

Balusamy Sri Renukadevi, Balamurugan Mani, Purushothaman Sumitha, Somasundaram Sivaraman, Elsadek Mohamed Farouk, Sohn Daewon, Almutairi Saeedah Musaed, Mijakovic Ivan, Rahimi Shadi, Perumalsamy Haribalan

机构信息

Department of Food Science and Biotechnology, Sejong University Gwangjin-gu Seoul Republic of Korea.

Department of Materials Science and Engineering, Seoul National University (SNU) 1 Gwanak ro Seoul 08826 Republic of Korea.

出版信息

RSC Adv. 2025 Jan 9;15(2):739-747. doi: 10.1039/d4ra06377e.

Abstract

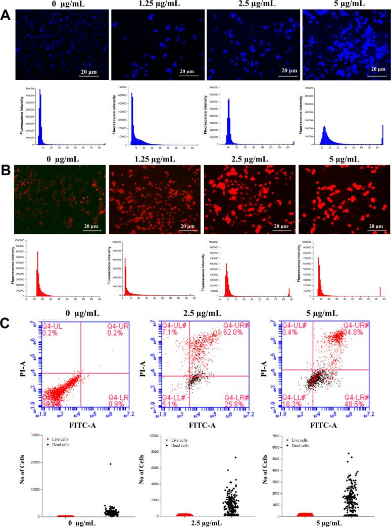
Given that stomach cancer is the fourth leading cause of cancer-related death, there is a need to develop new drugs. Among various methods, metal-based coordination compounds are considered as an efficient strategy against this type of cancer. Similarly, the benzimidazole moiety plays a crucial role in biology; thus, various benzimidazole-based compounds have been found to be active as potential anticancer drugs and are currently used in clinical trials. In this study, we explored the benzimidazole-based cobalt(ii) complex as an anticancer agent against AGS stomach cancer cell lines. Interestingly, the MTT assay of the Co-NTB complex shows a lower IC value of 4.25 μg mL compared to cisplatin, which has an IC of 7.5 μg mL against AGS cell lines. Light microscopy and Hoechst/propidium iodide dye staining clearly indicate that the complex damages DNA, leading to cell death through an apoptotic pathway. The apoptotic cell death pathway was further complemented by Lysotracker and Mitotracker staining, as well as transmission electron microscopy (TEM) imaging. Overall, the Co-NTB complex acts as an effective anticancer agent against AGS stomach cancer cell lines, with apoptotic cell death induced by targeting cellular organelles and DNA.

摘要

鉴于胃癌是癌症相关死亡的第四大主要原因,因此有必要开发新药。在各种方法中,金属基配位化合物被认为是对抗这类癌症的有效策略。同样,苯并咪唑部分在生物学中起着关键作用;因此,已发现各种基于苯并咪唑的化合物作为潜在的抗癌药物具有活性,目前正在进行临床试验。在本研究中,我们探索了基于苯并咪唑的钴(II)配合物作为针对AGS胃癌细胞系的抗癌剂。有趣的是,与顺铂相比,Co-NTB配合物的MTT分析显示较低的IC值为4.25μg/mL,顺铂对AGS细胞系的IC值为7.5μg/mL。光学显微镜和Hoechst/碘化丙啶染色清楚地表明该配合物会破坏DNA,通过凋亡途径导致细胞死亡。溶酶体追踪染料和线粒体追踪染料染色以及透射电子显微镜(TEM)成像进一步证实了凋亡细胞死亡途径。总体而言,Co-NTB配合物作为针对AGS胃癌细胞系的有效抗癌剂,通过靶向细胞器和DNA诱导凋亡细胞死亡。

https://cdn.ncbi.nlm.nih.gov/pmc/blobs/3c28/11711993/8092aa117425/d4ra06377e-f1.jpg

文献AI研究员

20分钟写一篇综述,助力文献阅读效率提升50倍。

立即体验

用中文搜PubMed

大模型驱动的PubMed中文搜索引擎

马上搜索

文档翻译

学术文献翻译模型,支持多种主流文档格式。

立即体验