Suppr超能文献

长链非编码RNA PTS-1通过miR-8085/E2F2轴对骨关节炎起保护作用。

LncRNA PTS-1 Protects Against Osteoarthritis Through the miR-8085/E2F2 Axis.

作者信息

Ma Cheng, Chen Qi, Wei Yi-Fan, Chen Shu-Wen, Liu Huan, Xin Feng, Ren Yong-Xin

机构信息

Department of Orthopaedics, The First Affiliated Hospital of Nanjing Medical University, Nanjing, Jiangsu, People's Republic of China.

Department of Orthopaedics, The Affiliated Changzhou No.2 People's Hospital of Nanjing Medical University, Changzhou, Jiangsu, People's Republic of China.

出版信息

J Inflamm Res. 2025 Jan 8;18:347-366. doi: 10.2147/JIR.S496185. eCollection 2025.

Abstract

BACKGROUND

Osteoarthritis (OA) is a leading cause of pain, disability, and reduced mobility worldwide, characterized by metabolic imbalances in chondrocytes, extracellular matrix (ECM), and subchondral bone. Emerging evidence highlights the critical role of long non-coding RNAs (lncRNAs) in OA pathogenesis. This study focuses on lncRNA PTS-1, a novel lncRNA, to explore its function and regulatory mechanisms in OA progression.

METHODS

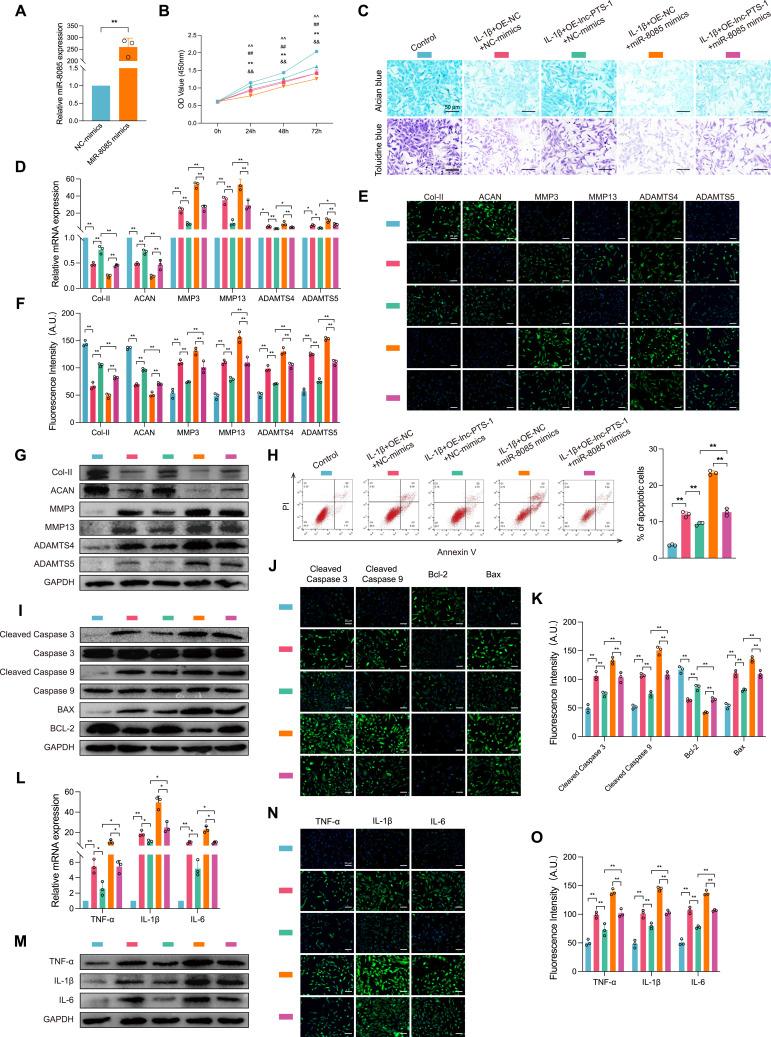
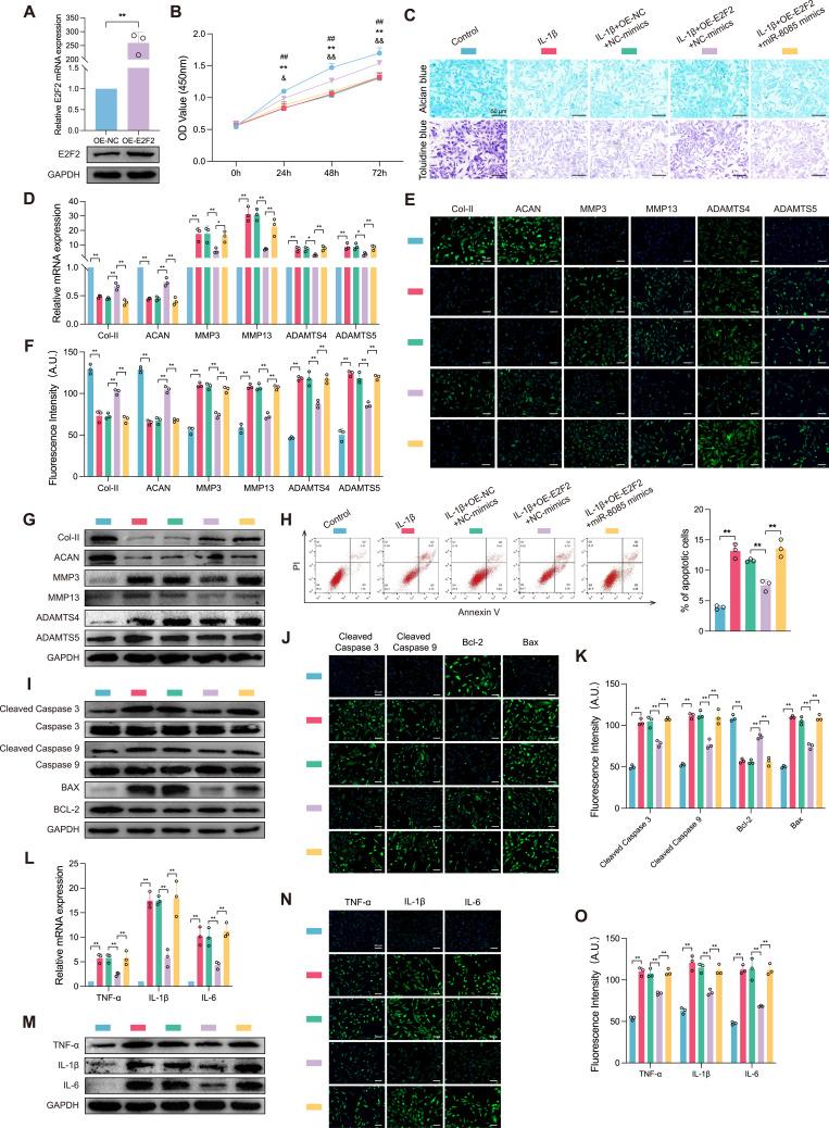
The expression profile of lncRNAs was assessed using RNA sequencing and qRT-PCR. The expression of lnc-PTS-1 was further validated by qRT-PCR in degenerated cartilage tissues, degenerative primary chondrocytes, and IL-1β-treated C28/I2 cells. Cell viability, proliferation, and apoptosis rates, along with the mRNA and protein levels of apoptosis-related markers (cleaved Caspase 3, cleaved Caspase 9, Bcl-2, Bax), ECM metabolism markers (MMP-3, MMP-13, aggrecan, collagen II), and inflammation-related markers (IL-1β, IL-6, TNF-α) were evaluated using Cell Counting Kit-8, Toluidine Blue staining, Alcian Blue staining, flow cytometry, qRT-PCR, immunofluorescence, and Western Blot. The interaction between miR-8085 and lnc-PTS-1 or E2F2 was investigated through dual luciferase reporter assays and RNA immunoprecipitation (RIP) analyses.

RESULTS

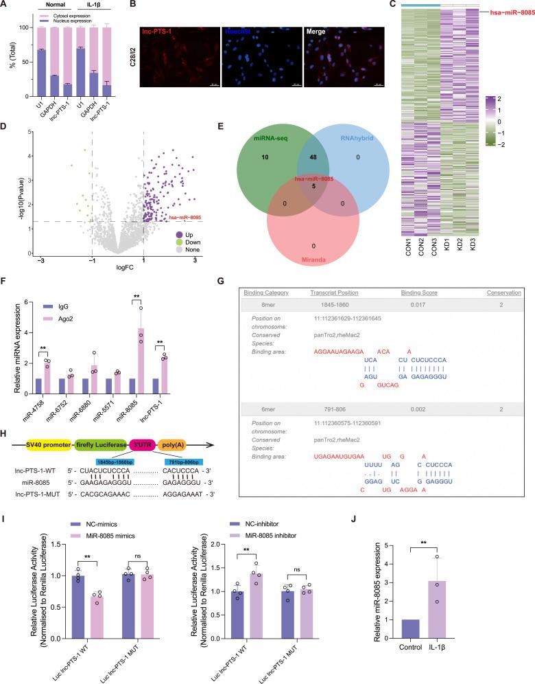
Lnc-PTS-1 expression was significantly downregulated in degenerated cartilage tissues, IL-1β-induced degenerative primary chondrocytes and C28/I2 cells. Functional experiments showed that lnc-PTS-1 knockdown aggravated IL-1β-induced ECM degradation, chondrocyte apoptosis, and inflammation, while its overexpression provided protective effects. Mechanistically, lnc-PTS-1 acted as a competing endogenous RNA (ceRNA) by sponging miR-8085, thereby upregulating E2F2 expression. Notably, miR-8085 upregulation diminished the protective effects of lnc-PTS-1 on ECM degradation, apoptosis, and inflammation, while E2F2 upregulation partially alleviated IL-1β-induced damage. However, these mitigating effects were reversed by miR-8085 overexpression.

CONCLUSION

These findings identify lnc-PTS-1/miR-8085/E2F2 axis as a novel regulatory mechanism in OA pathogenesis, providing theoretical basis and experimental evidence for the potential clinical application of new lncRNA molecules in the treatment of OA.

摘要

背景

骨关节炎(OA)是全球范围内导致疼痛、残疾和活动能力下降的主要原因,其特征在于软骨细胞、细胞外基质(ECM)和软骨下骨的代谢失衡。新出现的证据突显了长链非编码RNA(lncRNA)在OA发病机制中的关键作用。本研究聚焦于新型lncRNA——lnc-PTS-1,以探索其在OA进展中的功能及调控机制。

方法

使用RNA测序和qRT-PCR评估lncRNA的表达谱。通过qRT-PCR在退变软骨组织、退变原代软骨细胞和IL-1β处理的C28/I2细胞中进一步验证lnc-PTS-1的表达。使用细胞计数试剂盒-8、甲苯胺蓝染色、阿尔辛蓝染色、流式细胞术、qRT-PCR、免疫荧光和蛋白质免疫印迹法评估细胞活力、增殖和凋亡率,以及凋亡相关标志物(裂解的半胱天冬酶3、裂解的半胱天冬酶9、Bcl-2、Bax)、ECM代谢标志物(基质金属蛋白酶-3、基质金属蛋白酶-13、聚集蛋白聚糖、胶原蛋白II)和炎症相关标志物(IL-1β、IL-6、TNF-α)的mRNA和蛋白质水平。通过双荧光素酶报告基因测定和RNA免疫沉淀(RIP)分析研究miR-8085与lnc-PTS-1或E2F2之间的相互作用。

结果

lnc-PTS-1在退变软骨组织、IL-1β诱导的退变原代软骨细胞和C28/I2细胞中的表达显著下调。功能实验表明,敲低lnc-PTS-1会加重IL-1β诱导的ECM降解、软骨细胞凋亡和炎症,而其过表达则具有保护作用。机制上,lnc-PTS-1通过吸附miR-8085作为竞争性内源RNA(ceRNA),从而上调E2F2的表达。值得注意的是,上调miR-8085会减弱lnc-PTS-1对ECM降解、凋亡和炎症的保护作用,而上调E2F2则可部分减轻IL-1β诱导的损伤。然而,这些缓解作用会被miR-8085过表达所逆转。

结论

这些发现确定了lnc-PTS-1/miR-8085/E2F2轴是OA发病机制中的一种新型调控机制,为新的lncRNA分子在OA治疗中的潜在临床应用提供了理论依据和实验证据。

https://cdn.ncbi.nlm.nih.gov/pmc/blobs/9bfa/11725260/87c07fac4c3c/JIR-18-347-g0001.jpg

文献AI研究员

20分钟写一篇综述,助力文献阅读效率提升50倍。

立即体验

用中文搜PubMed

大模型驱动的PubMed中文搜索引擎

马上搜索

文档翻译

学术文献翻译模型,支持多种主流文档格式。

立即体验