Suppr超能文献

LINC00323基因敲低通过促进AKAP1的泛素化降解来抑制非小细胞肺癌细胞的增殖、迁移和血管拟态形成。

LINC00323 knockdown suppresses the proliferation, migration, and vascular mimicry of non-small cell lung cancer cells by promoting ubiquitinated degradation of AKAP1.

作者信息

Ke Bin, Zhong Hai, Gong Yuxin, Chen Xiaofei, Yan Chenxin, Shi Lin

机构信息

Department of VIP Ward, State Key Laboratory of Oncology in South China, Guangdong Provincial Clinical Research Center for Cancer, Sun Yat-sen University Cancer Center, Guangzhou, 510060, Guangdong, China.

Department of Thoracic Surgery, Zhujiang Hospital of Southern Medical University, Guangzhou, 510282, Guangdong, China.

出版信息

Noncoding RNA Res. 2024 Dec 14;11:131-140. doi: 10.1016/j.ncrna.2024.12.006. eCollection 2025 Apr.

Abstract

BACKGROUND

LINC00323, a new long noncoding RNA, is aberrantly expressed in several cancers. However, the expression, function, and mechanism of LINC00323 in non-small cell lung cancer (NSCLC) are unclear.

METHODS

In the present study, LINC00323, VEGFA, microvessel density (MVD), and AKAP1 levels were confirmed in NSCLC tissues. Cell proliferation, migration, and vascular mimicry (VM) were examined to assess the effects of LINC00323 and AKAP1 on NSCLC cells. In addition, the interaction between LINC00323 and AKAP1 was verified by RNA pull-down, LC-MS/MS and RNA immunoprecipitation. The ubiquitination level of AKAP1 was also confirmed through coimmunoprecipitation, cycloheximide (CHX) chase, and ubiquitination assays in vitro.

RESULTS

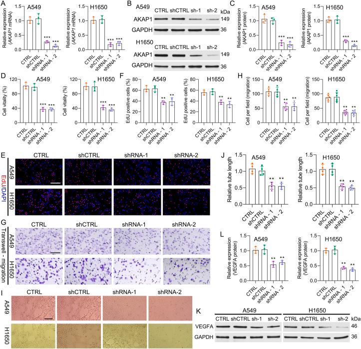
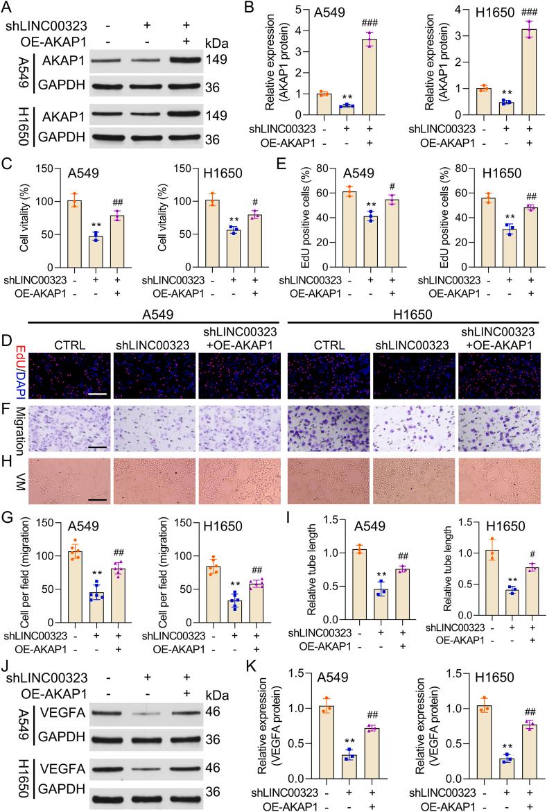
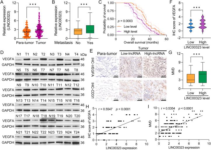
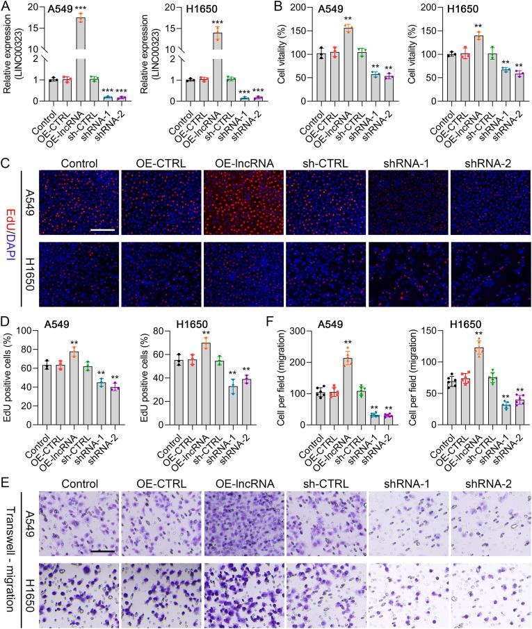
Our results revealed that LINC00323 was upregulated in NSCLC tissues and was positively correlated with metastasis, poor prognosis, VEGFA expression, elevated MVD, and AKAP1 expression. Functionally, LINC00323 or AKAP1 knockdown suppressed the proliferation, migration, and VM of NSCLC cells. Mechanistically, LINC00323 could target AKAP1, and LINC00323 knockdown accelerated ubiquitination-mediated AKAP1 protein degradation. Moreover, LINC00323 silencing suppressed NSCLC cell progression by downregulating AKAP1.

CONCLUSIONS

LINC00323 knockdown prevents NSCLC cell proliferation, migration, and VM formation by targeting AKAP1, indicating that LINC00323 and AKAP1 might be biological targets for NSCLC treatment.

摘要

背景

新型长链非编码RNA LINC00323在多种癌症中异常表达。然而,LINC00323在非小细胞肺癌(NSCLC)中的表达、功能及机制尚不清楚。

方法

在本研究中,检测了NSCLC组织中LINC00323、血管内皮生长因子A(VEGFA)、微血管密度(MVD)及A激酶锚定蛋白1(AKAP1)的水平。检测细胞增殖、迁移及血管生成拟态(VM),以评估LINC00323和AKAP1对NSCLC细胞的影响。此外,通过RNA下拉、液相色谱-串联质谱(LC-MS/MS)及RNA免疫沉淀验证LINC00323与AKAP1之间的相互作用。还通过免疫共沉淀、放线菌酮(CHX)追踪及体外泛素化试验确定AKAP1的泛素化水平。

结果

我们的结果显示,LINC00323在NSCLC组织中上调,且与转移、预后不良、VEGFA表达、MVD升高及AKAP1表达呈正相关。在功能上,敲低LINC00323或AKAP1可抑制NSCLC细胞的增殖、迁移及VM。机制上,LINC00323可靶向AKAP1,敲低LINC00323可加速泛素化介导的AKAP1蛋白降解。此外,沉默LINC00323可通过下调AKAP1抑制NSCLC细胞进展。

结论

敲低LINC00323通过靶向AKAP1可阻止NSCLC细胞增殖、迁移及VM形成,表明LINC00323和AKAP1可能是NSCLC治疗的生物学靶点。

https://cdn.ncbi.nlm.nih.gov/pmc/blobs/b0b3/11720444/1601e11ff733/gr1.jpg

文献AI研究员

20分钟写一篇综述,助力文献阅读效率提升50倍。

立即体验

用中文搜PubMed

大模型驱动的PubMed中文搜索引擎

马上搜索

文档翻译

学术文献翻译模型,支持多种主流文档格式。

立即体验