Suppr超能文献

用于CT成像和光热治疗的靶向舌鳞状细胞癌的Au-HN-1纳米系统

Tongue squamous cell carcinoma-targeting Au-HN-1 nanosystem for CT imaging and photothermal therapy.

作者信息

Hao Ming, Li Xingchen, Zhang Xinxin, Tao Boqiang, Shi He, Wu Jianing, Li Yuyang, Li Xiang, Li Shuangji, Wu Han, Xiang Jingcheng, Wang Dongxu, Liu Weiwei, Wang Guoqing

机构信息

Department of Oral and Maxillofacial Surgery, Hospital of Stomatology, Jilin University, Changchun, China.

Laboratory Animal Center, College of Animal Science, Jilin University, Changchun, China.

出版信息

Int J Oral Sci. 2025 Jan 14;17(1):9. doi: 10.1038/s41368-024-00343-7.

Abstract

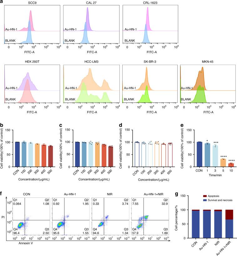
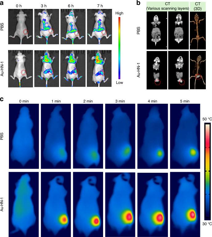
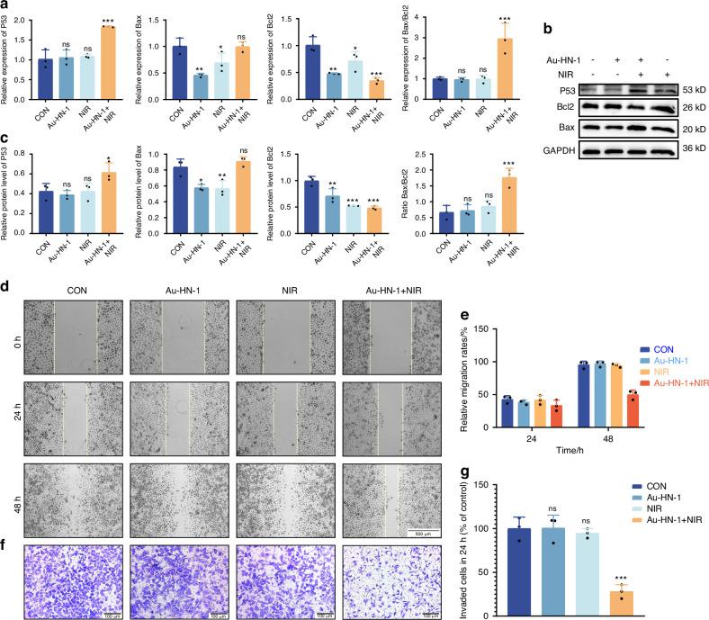
Tongue squamous cell carcinoma (TSCC) is a prevalent malignancy that afflicts the head and neck area and presents a high incidence of metastasis and invasion. Accurate diagnosis and effective treatment are essential for enhancing the quality of life and the survival rates of TSCC patients. The current treatment modalities for TSCC frequently suffer from a lack of specificity and efficacy. Nanoparticles with diagnostic and photothermal therapeutic properties may offer a new approach for the targeted therapy of TSCC. However, inadequate accumulation of photosensitizers at the tumor site diminishes the efficacy of photothermal therapy (PTT). This study modified gold nanodots (AuNDs) with the TSCC-targeting peptide HN-1 to improve the selectivity and therapeutic effects of PTT. The Au-HN-1 nanosystem effectively targeted the TSCC cells and was rapidly delivered to the tumor tissues compared to the AuNDs. The enhanced accumulation of photosensitizing agents at tumor sites achieved significant PTT effects in a mouse model of TSCC. Moreover, owing to its stable long-term fluorescence and high X-ray attenuation coefficient, the Au-HN-1 nanosystem can be used for fluorescence and computed tomography imaging of TSCC, rendering it useful for early tumor detection and accurate delineation of surgical margins. In conclusion, Au-HN-1 represents a promising nanomedicine for imaging-based diagnosis and targeted PTT of TSCC.

摘要

舌鳞状细胞癌(TSCC)是一种常见的恶性肿瘤,侵袭头颈部区域,转移和侵袭发生率高。准确诊断和有效治疗对于提高TSCC患者的生活质量和生存率至关重要。目前TSCC的治疗方式常常缺乏特异性和疗效。具有诊断和光热治疗特性的纳米颗粒可能为TSCC的靶向治疗提供一种新方法。然而,光敏剂在肿瘤部位的积累不足会降低光热治疗(PTT)的疗效。本研究用靶向TSCC的肽HN-1修饰金纳米点(AuNDs),以提高PTT的选择性和治疗效果。与AuNDs相比,Au-HN-1纳米系统有效地靶向TSCC细胞,并迅速递送至肿瘤组织。在TSCC小鼠模型中,光敏剂在肿瘤部位的积累增强实现了显著的PTT效果。此外,由于其稳定的长期荧光和高X射线衰减系数,Au-HN-1纳米系统可用于TSCC的荧光和计算机断层扫描成像,有助于早期肿瘤检测和准确划定手术切缘。总之,Au-HN-1是一种有前景的纳米药物,可用于基于成像的TSCC诊断和靶向PTT。

https://cdn.ncbi.nlm.nih.gov/pmc/blobs/9563/11729884/120da8fc7031/41368_2024_343_Sch1_HTML.jpg

文献AI研究员

20分钟写一篇综述,助力文献阅读效率提升50倍。

立即体验

用中文搜PubMed

大模型驱动的PubMed中文搜索引擎

马上搜索

文档翻译

学术文献翻译模型,支持多种主流文档格式。

立即体验