Suppr超能文献

衰老调节性T细胞中SOAT2表达增加与胆固醇代谢改变和抗肿瘤免疫力降低有关。

Increased SOAT2 expression in aged regulatory T cells is associated with altered cholesterol metabolism and reduced anti-tumor immunity.

作者信息

Zhang Mingjiong, Cui Jiahua, Chen Haoyan, Cheng Yifan, Chen Qiaoyu, Zong Feng, Lu Xiao, Qin Lang, Han Yu, Kuai Xingwang, Zhang Yuxing, Chu Minjie, Wu Shuangshuang, Wu Jianqing

机构信息

Jiangsu Provincial Key Laboratory of Geriatrics, Department of Geriatrics, The First Affiliated Hospital of Nanjing Medical University, Nanjing, China.

Department of Epidemiology, School of Public Health, Nantong University, Nantong, China.

出版信息

Nat Commun. 2025 Jan 13;16(1):630. doi: 10.1038/s41467-025-56002-w.

Abstract

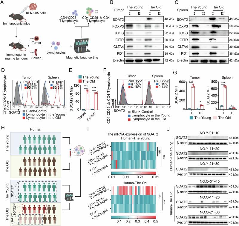
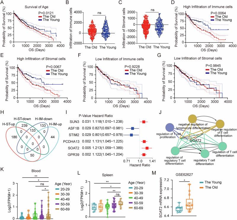
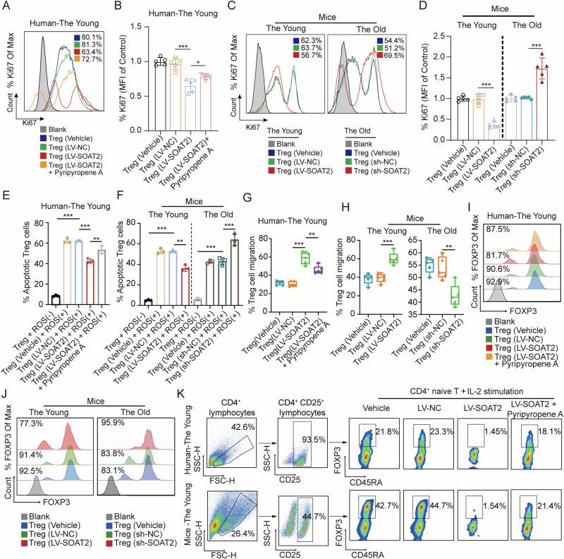
Immune functions decline with aging, leading to increased susceptibility to various diseases including tumors. Exploring aging-related molecular targets in elderly patients with cancer is thus highly sought after. Here we find that an ER transmembrane enzyme, sterol O-acyltransferase 2 (SOAT2), is overexpressed in regulatory T (Treg) cells from elderly patients with lung squamous cell carcinoma (LSCC), while radiomics analysis of LSCC patients associates increased SOAT2 expression with reduced immune infiltration and poor prognosis. Mechanically, ex vivo human and mouse Treg cell data and in vivo mouse tumor models suggest that SOAT2 overexpression in Treg cells promotes cholesterol metabolism by activating the SREBP2-HMGCR-GGPP pathway, leading to enhanced Treg suppresser functions but reduced CD8 T cell proliferation, migration, homeostasis and anti-tumor immunity. Our study thus identifies a potential mechanism responsible for altered Treg function in the context of immune aging, and also implicates SOAT2 as a potential target for tumor immunotherapy.

摘要

免疫功能会随着衰老而衰退,导致包括肿瘤在内的各种疾病的易感性增加。因此,探索老年癌症患者中与衰老相关的分子靶点备受关注。在此,我们发现一种内质网跨膜酶,即固醇O-酰基转移酶2(SOAT2),在老年肺鳞状细胞癌(LSCC)患者的调节性T(Treg)细胞中过表达,而对LSCC患者的放射组学分析表明,SOAT2表达增加与免疫浸润减少和预后不良相关。从机制上讲,体外人和小鼠Treg细胞数据以及体内小鼠肿瘤模型表明,Treg细胞中SOAT2的过表达通过激活SREBP2-HMGCR-GGPP途径促进胆固醇代谢,导致Treg抑制功能增强,但CD8 T细胞增殖、迁移、稳态和抗肿瘤免疫降低。因此,我们的研究确定了一种在免疫衰老背景下导致Treg功能改变的潜在机制,并且还表明SOAT2是肿瘤免疫治疗的潜在靶点。

https://cdn.ncbi.nlm.nih.gov/pmc/blobs/0982/11729894/d2f13bb5276b/41467_2025_56002_Fig1_HTML.jpg

文献AI研究员

20分钟写一篇综述,助力文献阅读效率提升50倍。

立即体验

用中文搜PubMed

大模型驱动的PubMed中文搜索引擎

马上搜索

文档翻译

学术文献翻译模型,支持多种主流文档格式。

立即体验