Suppr超能文献

mTORC1通过CTLH-WDR26 E3连接酶控制UCK2的周转来调节嘧啶补救途径。

mTORC1 regulates the pyrimidine salvage pathway by controlling UCK2 turnover via the CTLH-WDR26 E3 ligase.

作者信息

Pham Brittany Q, Yi Sang Ah, Ordureau Alban, An Heeseon

机构信息

Department of Pharmacology, Weill Cornell Graduate School of Medical Sciences, New York, NY, USA.

Chemical Biology Program, Sloan Kettering Institute, Memorial Sloan Kettering Cancer Center, New York, NY, USA.

出版信息

Cell Rep. 2025 Jan 28;44(1):115179. doi: 10.1016/j.celrep.2024.115179. Epub 2025 Jan 13.

Abstract

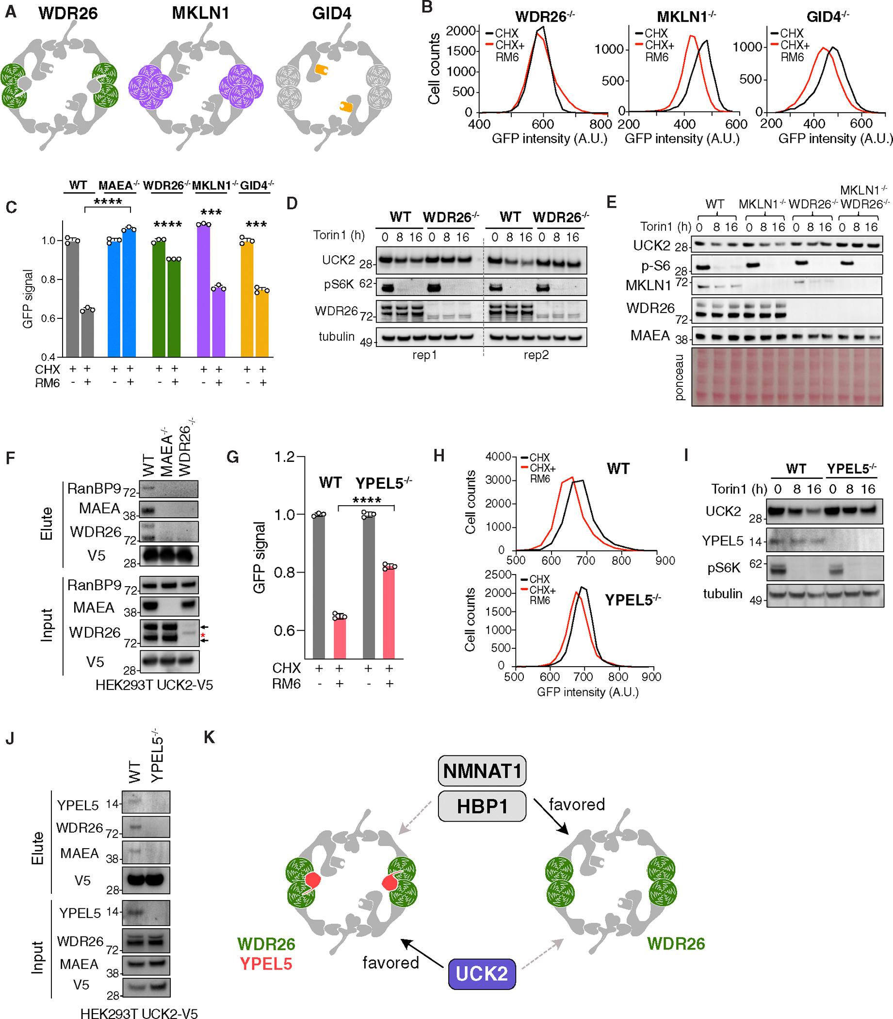
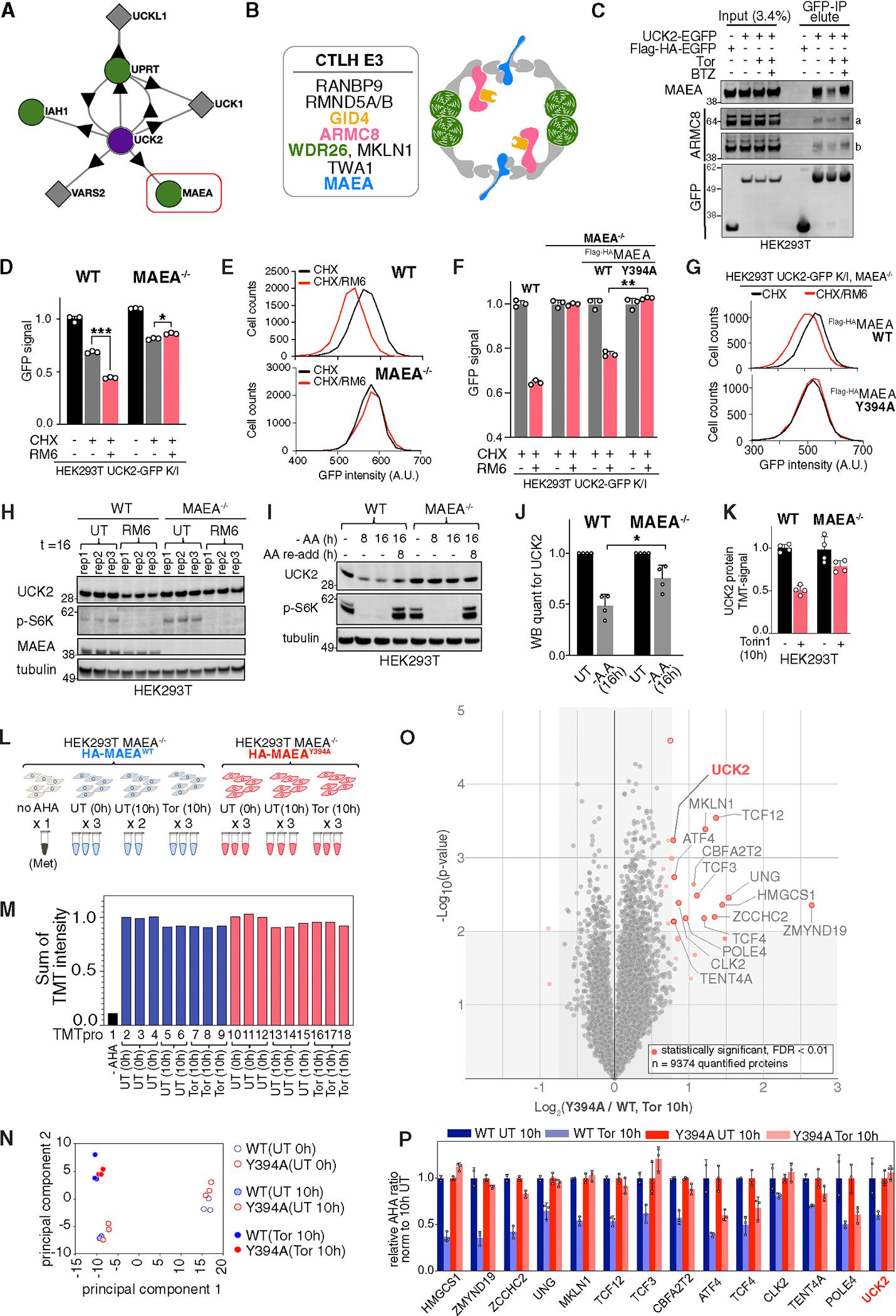
One critical aspect of cell proliferation is increased nucleotide synthesis, including pyrimidines. Pyrimidines are synthesized through de novo and salvage pathways. Prior studies established that the mammalian target of rapamycin complex 1 (mTORC1) promotes pyrimidine synthesis by activating the de novo pathway for cell proliferation. However, the involvement of mTORC1 in regulating the salvage pathway remains unclear. Here, we report that mTORC1 controls the half-life of uridine cytidine kinase 2 (UCK2), the rate-limiting enzyme in the salvage pathway. Specifically, UCK2 is degraded via the CTLH-WDR26 E3 complex during mTORC1 inhibition, which is prevented when mTORC1 is active. We also find that UCK1, an isoform of UCK2, affects the turnover of UCK2 by influencing its cellular localization. Importantly, altered UCK2 levels through the mTORC1-CTLH E3 pathway affect pyrimidine salvage and the efficacy of pyrimidine analog prodrugs. Therefore, mTORC1-CTLH E3-mediated degradation of UCK2 adds another layer of complexity to mTORC1's role in regulating pyrimidine metabolism.

摘要

细胞增殖的一个关键方面是核苷酸合成增加,包括嘧啶。嘧啶通过从头合成途径和补救途径合成。先前的研究表明,雷帕霉素复合物1(mTORC1)的哺乳动物靶点通过激活细胞增殖的从头合成途径来促进嘧啶合成。然而,mTORC1在调节补救途径中的作用仍不清楚。在此,我们报告mTORC1控制尿苷胞苷激酶2(UCK2)的半衰期,UCK2是补救途径中的限速酶。具体而言,在mTORC1抑制期间,UCK2通过CTLH-WDR26 E3复合物降解,而当mTORC1活跃时则可防止这种降解。我们还发现,UCK2的异构体UCK1通过影响其细胞定位来影响UCK2的周转。重要的是,通过mTORC1-CTLH E3途径改变UCK2水平会影响嘧啶补救和嘧啶类似物前药的疗效。因此,mTORC1-CTLH E3介导的UCK2降解为mTORC1在调节嘧啶代谢中的作用增加了另一层复杂性。

https://cdn.ncbi.nlm.nih.gov/pmc/blobs/a259/11840829/7a344db4567b/nihms-2052763-f0002.jpg

文献AI研究员

20分钟写一篇综述,助力文献阅读效率提升50倍。

立即体验

用中文搜PubMed

大模型驱动的PubMed中文搜索引擎

马上搜索

文档翻译

学术文献翻译模型,支持多种主流文档格式。

立即体验