Suppr超能文献

富硒增强了GG对小鼠酒精性肝损伤的缓解作用。

Selenium enrichment enhances the alleviating effect of GG on alcoholic liver injury in mice.

作者信息

Yang Ziyi, Lian Jingyu, Yang Yuheng, Li Jiayi, Guo Weiling, Lv Xucong, Ni Li, Chen Youting

机构信息

Institute of Food Science and Technology, College of Biological Science and Engineering, Fuzhou University, Fuzhou, Fujian, 350108, PR China.

Food Nutrition and Health Research Center, School of Advanced Manufacturing, Fuzhou University, Jinjiang, Fujian, 362200, PR China.

出版信息

Curr Res Food Sci. 2024 Dec 18;10:100964. doi: 10.1016/j.crfs.2024.100964. eCollection 2025.

Abstract

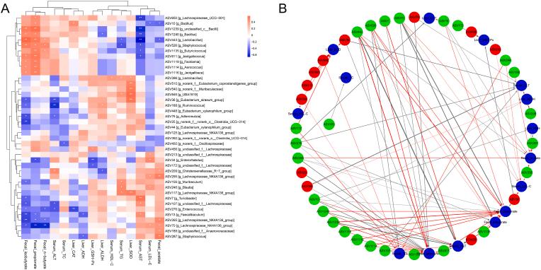
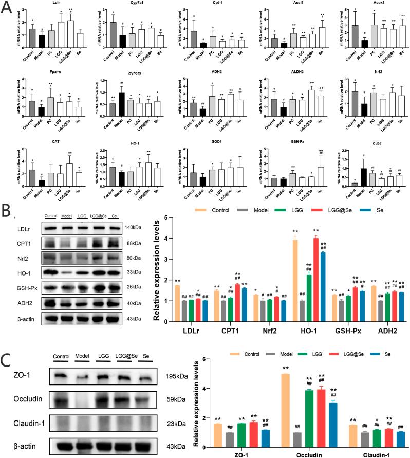
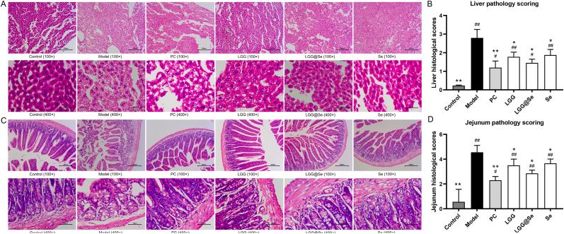
Selenium-enriched probiotics have attracted much attention due to the physiological activities of both probiotics and selenium (organic selenium). In this study, we investigated the mitigating effect of selenium-enriched GG (LGG@Se) and its pathway on alcohol-induced liver injury (ALI) in mice. The results showed that LGG@Se was superior to LGG and sodium selenite in alleviating ALI. Oral LGG@Se effectively prevented lipid metabolism disorders and liver oxidative damage in mice caused by excessive alcohol intake. 16S amplicon sequencing showed that LGG@Se intervention increased the abundance of beneficial bacteria and suppressed the growth of harmful bacteria in the intestinal tract of over-drinking mice, and thus effectively modulated the homeostasis of intestinal flora, which were highly correlated with the improvement of liver function. Liver metabolomics analysis indicated that LGG@Se intervention altered liver metabolic profiling, and the characteristic biomarkers were mainly involved in amino acid metabolism, including alanine, aspartate and glutamate metabolism, arginine biosynthesis, . In addition, LGG@Se intervention modulated the expression of genes and proteins related to lipid metabolism and oxidative stress in liver of over-drinking mice. Western blot analysis revealed that LGG@Se intervention up-regulated the expression of intestinal barrier function-related proteins, thereby ameliorating alcohol-induced intestinal barrier damage. Collectively, these findings provide scientific evidence that LGG@Se possesses the biological activity of improving alcohol-induced lipid metabolism and intestinal microbiota disorder.

摘要

富硒益生菌因其兼具益生菌和硒(有机硒)的生理活性而备受关注。在本研究中,我们探究了富硒鼠李糖乳杆菌GG(LGG@Se)对小鼠酒精性肝损伤(ALI)的缓解作用及其作用途径。结果表明,LGG@Se在减轻ALI方面优于LGG和亚硒酸钠。口服LGG@Se可有效预防过量饮酒引起的小鼠脂质代谢紊乱和肝脏氧化损伤。16S扩增子测序显示,LGG@Se干预增加了过度饮酒小鼠肠道内有益菌的丰度,抑制了有害菌的生长,从而有效调节了肠道菌群的稳态,这与肝功能的改善高度相关。肝脏代谢组学分析表明,LGG@Se干预改变了肝脏代谢图谱,其特征性生物标志物主要涉及氨基酸代谢,包括丙氨酸、天冬氨酸和谷氨酸代谢、精氨酸生物合成等。此外,LGG@Se干预调节了过度饮酒小鼠肝脏中与脂质代谢和氧化应激相关的基因和蛋白质的表达。蛋白质免疫印迹分析显示,LGG@Se干预上调了肠道屏障功能相关蛋白的表达,从而改善了酒精诱导的肠道屏障损伤。总的来说,这些发现提供了科学证据,证明LGG@Se具有改善酒精诱导的脂质代谢和肠道微生物群紊乱的生物活性。

https://cdn.ncbi.nlm.nih.gov/pmc/blobs/8086/11732223/577e14581854/ga1.jpg

文献AI研究员

20分钟写一篇综述,助力文献阅读效率提升50倍。

立即体验

用中文搜PubMed

大模型驱动的PubMed中文搜索引擎

马上搜索

文档翻译

学术文献翻译模型,支持多种主流文档格式。

立即体验