Suppr超能文献

新型抗菌/抗炎联合疗法改善蜡样芽孢杆菌性眼内炎的临床疗效。

Novel Anti-Microbial/Anti-Inflammatory Combination Improves Clinical Outcome of Bacillus cereus Endophthalmitis.

作者信息

Mursalin Md Huzzatul, Coburn Phillip S, Longoria-Gonzalez Luis, Astley Roger, Fischetti Vincent A, Callegan Michelle C

机构信息

Department of Ophthalmology, Dean McGee Eye Institute, Oklahoma City, Oklahoma, United States.

Dean McGee Eye Institute, Oklahoma City, Oklahoma, United States.

出版信息

Invest Ophthalmol Vis Sci. 2025 Jan 2;66(1):39. doi: 10.1167/iovs.66.1.39.

Abstract

PURPOSE

The purpose of this study was to explore the therapeutic potential of the novel combination of Bacillus bacteriophage lysin (PlyB) and a synthetic TLR2/4 inhibitor (oxidized 1-palmitoyl-2-arachidonoyl-sn-glycero-3-phosphocholine, OxPAPC) in the treatment of experimental Bacillus cereus endophthalmitis.

METHODS

C57BL/6J mice were injected with 100 colony forming units (CFUs) Bacillus cereus to induce endophthalmitis. Two hours postinfection, groups of mice were treated with either PlyB, PlyB with OxPAPC, or the groups were left untreated to serve as a control. A group of uninfected mice was injected with only PlyB to serve as a treatment control. Eight hours post-treatment, infected/treated mice were analyzed for bacterial counts, retinal function, histology, and inflammation.

RESULTS

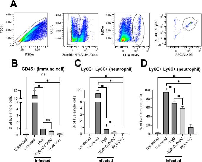
Groups treated with PlyB alone or PlyB/OxPAPC showed significantly reduced bacterial loads compared with untreated eyes. Compared with untreated eyes, PlyB and PlyB/OxPAPC-treated eyes retained significant A-wave and B-wave function. PlyB/OxPAPC-treated eyes retained greater A- and B-wave function compared with eyes treated with PlyB alone. Histology showed that retinal structures were well preserved, and retinal layers were distinguishable in eyes treated with PlyB and PlyB/OxPAPC. Ninety-five percent of infiltrating CD45+ cells in infected untreated eyes were Ly6G+/Ly6C+ neutrophils. Infected eyes treated with PlyB and PlyB/OxPAPC had significantly reduced numbers of CD45+ immune cells compared with untreated eyes. Eyes treated with PlyB/OxPAPC had a significantly lower number of neutrophils than eyes treated with PlyB alone.

CONCLUSIONS

These results demonstrated that the novel combination of bacteriophage lysin and TLR2/4 inhibitor was a successful treatment option for treating experimental Bacillus cereus endophthalmitis.

摘要

目的

本研究旨在探索新型组合——芽孢杆菌噬菌体溶素(PlyB)与合成TLR2/4抑制剂(氧化1-棕榈酰-2-花生四烯酰-sn-甘油-3-磷酸胆碱,OxPAPC)在治疗实验性蜡样芽孢杆菌眼内炎中的治疗潜力。

方法

向C57BL/6J小鼠注射100个菌落形成单位(CFU)的蜡样芽孢杆菌以诱导眼内炎。感染后两小时,将小鼠分组,分别用PlyB、PlyB与OxPAPC联合治疗,或不进行治疗作为对照。一组未感染的小鼠仅注射PlyB作为治疗对照。治疗后八小时,对感染/治疗的小鼠进行细菌计数、视网膜功能、组织学和炎症分析。

结果

与未治疗的眼睛相比,单独用PlyB或PlyB/OxPAPC治疗的组细菌载量显著降低。与未治疗的眼睛相比,PlyB和PlyB/OxPAPC治疗的眼睛保留了显著的A波和B波功能。与单独用PlyB治疗的眼睛相比,PlyB/OxPAPC治疗的眼睛保留了更好的A波和B波功能。组织学显示,在PlyB和PlyB/OxPAPC治疗的眼睛中,视网膜结构保存良好,视网膜各层清晰可辨。在未治疗的感染眼中,95%浸润的CD45+细胞是Ly6G+/Ly6C+中性粒细胞。与未治疗的眼睛相比,用PlyB和PlyB/OxPAPC治疗的感染眼睛中CD45+免疫细胞数量显著减少。与单独用PlyB治疗的眼睛相比,用PlyB/OxPAPC治疗的眼睛中性粒细胞数量显著更低。

结论

这些结果表明,噬菌体溶素与TLR2/4抑制剂的新型组合是治疗实验性蜡样芽孢杆菌眼内炎的一种成功治疗选择。

https://cdn.ncbi.nlm.nih.gov/pmc/blobs/157e/11741065/7480f6c76447/iovs-66-1-39-f001.jpg

文献AI研究员

20分钟写一篇综述,助力文献阅读效率提升50倍。

立即体验

用中文搜PubMed

大模型驱动的PubMed中文搜索引擎

马上搜索

文档翻译

学术文献翻译模型,支持多种主流文档格式。

立即体验