Suppr超能文献

内源性硫化氢对A型内皮素受体进行过硫化修饰以抑制肺动脉平滑肌细胞增殖。

Endogenous hydrogen sulfide persulfidates endothelin type A receptor to inhibit pulmonary arterial smooth muscle cell proliferation.

作者信息

Zhang Yanan, Tian Xiaoyu, Chen Liangyi, Zhao Shiqun, Tang Xinjing, Liu Xin, Zhou Dan, Tang Chaoshu, Geng Bin, Du Junbao, Jin Hongfang, Huang Yaqian

机构信息

Department of Pediatrics, Peking University First Hospital, Beijing, 100034, PR China.

State Key Laboratory of Membrane Biology, Beijing Key Laboratory of Cardiometabolic Molecular Medicine, Institute of Molecular Medicine, Peking University, Beijing, 100871, PR China; National Center for Nanoscience and Technology, Beijing, 100871, PR China.

出版信息

Redox Biol. 2025 Mar;80:103493. doi: 10.1016/j.redox.2025.103493. Epub 2025 Jan 11.

Abstract

BACKGROUND

The binding of endothelin-1 (ET-1) to endothelin type A receptor (ETAR) performs a critical action in pulmonary arterial smooth muscle cell (PASMC) proliferation leading to pulmonary vascular structural remodeling. More evidence showed that cystathionine γ-lyase (CSE)-catalyzed endogenous hydrogen sulfide (HS) was involved in the pathogenesis of cardiovascular diseases. In this study, we aimed to explore the effect of endogenous HS/CSE pathway on the ET-1/ETAR binding and its underlying mechanisms in the cellular and animal models of PASMC proliferation.

METHODS AND RESULTS

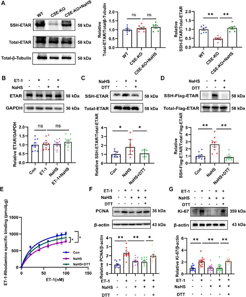
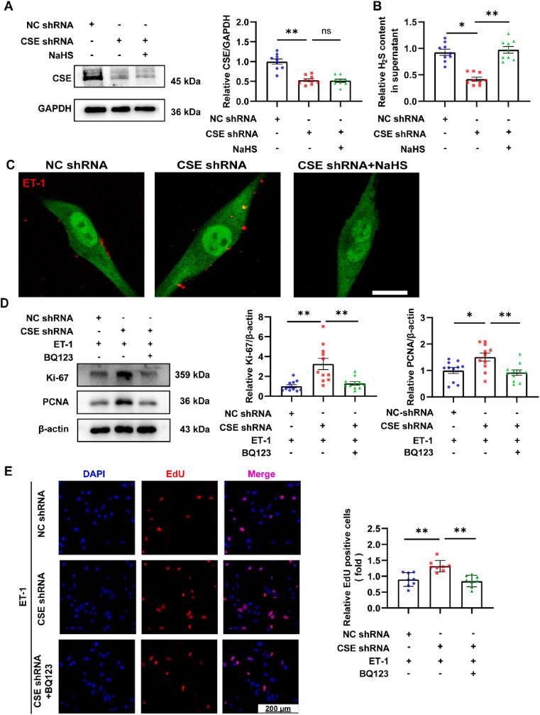
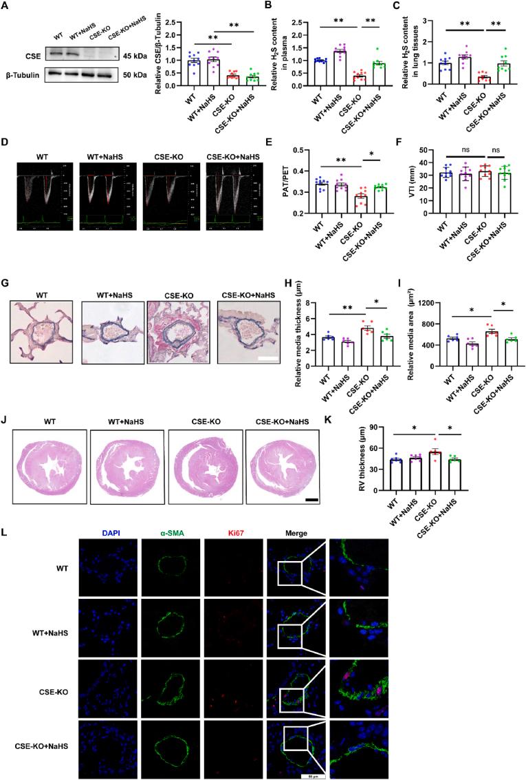
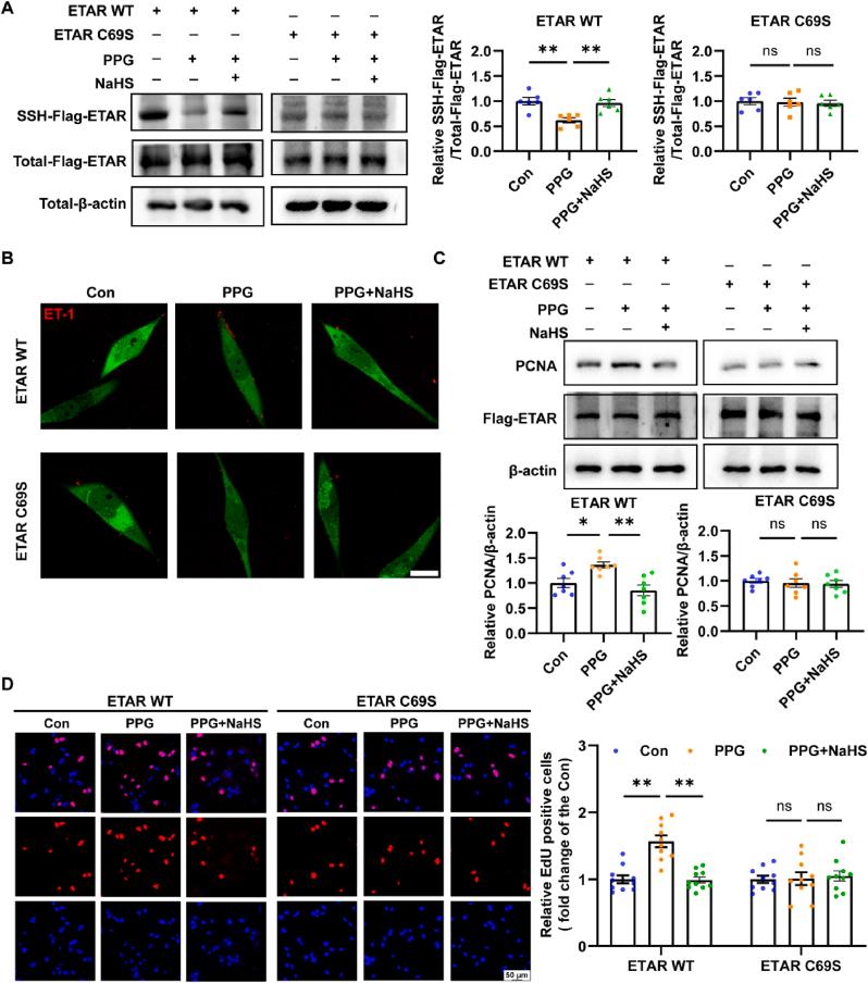
Both live cell imaging and ligand-receptor assays revealed that HS donor, NaHS, inhibited the binding of ET-1/ETAR in human PASMCs (HPASMCs) and HEK-293A cells, along with an inhibition of ET-1-activated HPASMC proliferation. While, an upregulated Ki-67 expression by the pulmonary arteries, a marked pulmonary artery structural remodeling, and an increased pulmonary artery pressure were observed in CSE knockout (CSE-KO) mice with a deficient HS/CSE pathway compared with those in the wild type (WT) mice. Meanwhile, NaHS rescued the enhanced binding of ET-1 with ETAR and cell proliferation in the CSE-knockdowned HPASMCs. Moreover, the ETAR antagonist BQ123 blocked the enhanced proliferation of CSE-knockdowned HPASMCs. Mechanistically, ETAR persulfidation was reduced in the lung tissues of CSE-KO mice compared to that in WT mice, which could be reversed by NaHS treatment. Similarly, NaHS persulfidated ETAR in HPASMCs and HEK-293A cells. Whereas a thiol reductant dithiothreitol (DTT) reversed the HS-induced ETAR persulfidation and further blocked the HS-inhibited binding of ET-1/ETAR and HPASMC proliferation. Furthermore, the mutation of ETAR at cysteine (Cys) 69 abolished the persulfidation of ETAR by HS, and subsequently blocked the HS-suppressed ET-1/ETAR binding and HPASMC proliferation.

CONCLUSION

Endogenous HS persulfidated ETAR at Cys69 to inhibit the binding of ET-1 to ETAR, subsequently suppressed PASMC proliferation, and antagonized pulmonary vascular structural remodeling.

摘要

背景

内皮素 -1(ET-1)与A型内皮素受体(ETAR)的结合在肺动脉平滑肌细胞(PASMC)增殖导致肺血管结构重塑过程中发挥关键作用。更多证据表明,胱硫醚γ-裂解酶(CSE)催化产生的内源性硫化氢(HS)参与了心血管疾病的发病机制。在本研究中,我们旨在探讨内源性HS/CSE途径对PASMC增殖的细胞和动物模型中ET-1/ETAR结合的影响及其潜在机制。

方法与结果

活细胞成像和配体 - 受体分析均显示,HS供体硫氢化钠(NaHS)抑制人PASMC(HPASMC)和HEK - 293A细胞中ET-1/ETAR的结合,同时抑制ET-1激活的HPASMC增殖。然而,与野生型(WT)小鼠相比,HS/CSE途径缺陷的CSE基因敲除(CSE-KO)小鼠的肺动脉中Ki-67表达上调显著,肺血管结构重塑明显,肺动脉压力升高。同时,NaHS挽救了CSE基因敲低的HPASMC中ET-1与ETAR结合增强及细胞增殖的现象。此外,ETAR拮抗剂BQ123阻断了CSE基因敲低的HPASMC的增殖增强。机制上,与WT小鼠相比,CSE-KO小鼠肺组织中ETAR的过硫化作用降低,而NaHS处理可使其逆转。同样,NaHS使HPASMC和HEK - 293A细胞中的ETAR过硫化。而硫醇还原剂二硫苏糖醇(DTT)逆转了HS诱导的ETAR过硫化作用,并进一步阻断了HS抑制的ET-1/ETAR结合及HPASMC增殖。此外,ETAR第69位半胱氨酸(Cys)突变消除了HS对ETAR的过硫化作用,随后阻断了HS抑制的ET-1/ETAR结合及HPASMC增殖。

结论

内源性HS使ETAR的第69位半胱氨酸过硫化,抑制ET-1与ETAR的结合,随后抑制PASMC增殖,并拮抗肺血管结构重塑。

https://cdn.ncbi.nlm.nih.gov/pmc/blobs/2acd/11787542/cd6dfb3d6d69/gr1.jpg

文献AI研究员

20分钟写一篇综述,助力文献阅读效率提升50倍。

立即体验

用中文搜PubMed

大模型驱动的PubMed中文搜索引擎

马上搜索

文档翻译

学术文献翻译模型,支持多种主流文档格式。

立即体验