Suppr超能文献

全氟和多氟烷基物质(PFAS)会损害野生型和成骨不全斑马鱼的骨细胞分化和矿化。

Bone cell differentiation and mineralization in wild-type and osteogenesis imperfecta zebrafish are compromised by per- and poly-fluoroalkyl substances (PFAS).

作者信息

Tonelli Francesca, Masiero Cecilia, Aresi Carla, Torriani Camilla, Villani Simona, Premoli Guido, Rossi Antonio, Forlino Antonella

机构信息

Department of Molecular Medicine, Biochemistry Unit, University of Pavia, Via Taramelli 3B, 27100, Pavia, Italy.

Department of Public Health and Experimental and Forensic Medicine, Unit of Biostatistics and Clinical Epidemiology, University of Pavia, 27100, Pavia, Italy.

出版信息

Sci Rep. 2025 Jan 17;15(1):2295. doi: 10.1038/s41598-025-85967-3.

Abstract

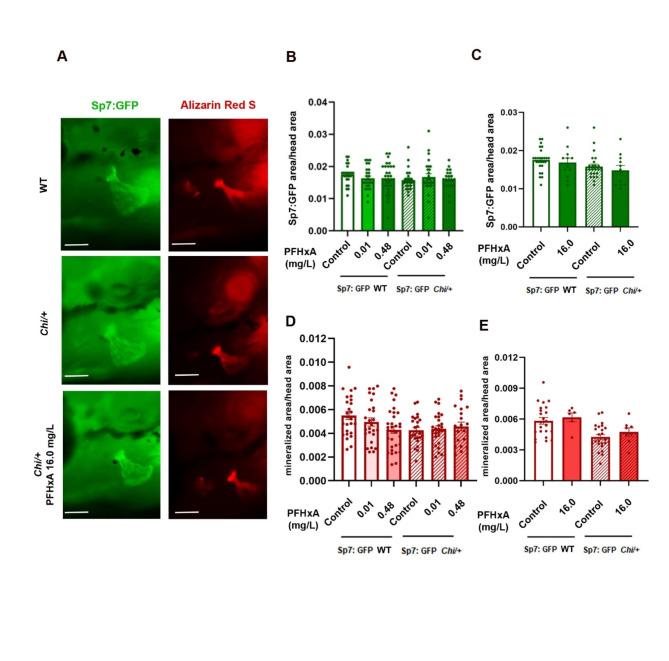
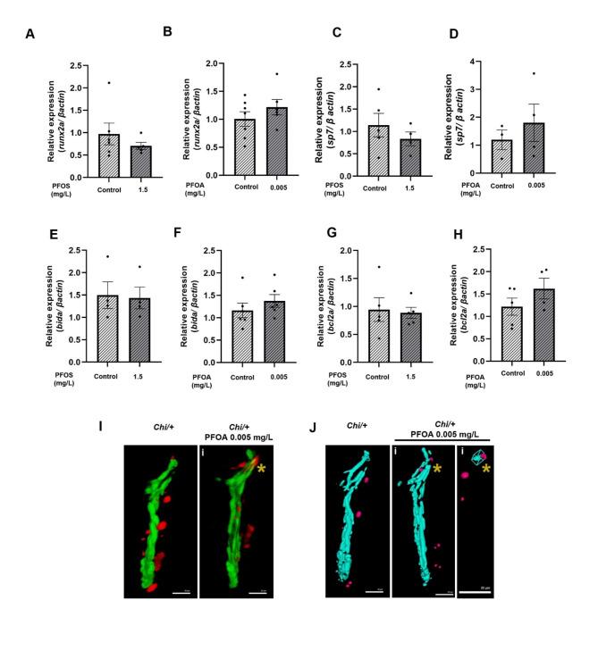
Perfluorinated compounds (PFAS) are well recognized toxic pollutants for humans, but if their effect is equally harmful for healthy and fragile people is unknown. Addressing this question represents a need for ensuring global health and wellbeing to all individuals in a world facing the progressive increase of aging and aging related diseases. This study aimed to evaluate the impact of perfluorooctane sulfonate (PFOS), perfluorooctanoic acid (PFOA) and perfluorohexanoic acid (PFHxA) exposure on development and skeletal phenotype using the osteogenesis imperfecta (OI) zebrafish model Chihuahua (Chi/+), carrying a dominant glycine substitution in the α1 chain of collagen I and their wild-type (WT) littermates. To this purpose Chi/+ and WT zebrafish expressing the green fluorescent protein under the early osteoblast marker osterix were exposed from 1 to 6 days post fertilization to 0.36, 1.5 and 3.0 mg/L PFOS, 0.005 and 0.5 mg/L PFOA and 0.01, 0.48 and 16.0 mg/L PFHxA, and their development and skeletal phenotype investigated. Morphometric measurements, confocal microscopy evaluation of operculum area delimited by the fluorescent preosteoblasts and mineral deposition analysis following alizarin red staining were employed. PFOS and the highest concentration of PFHxA significantly impaired standard length in both genotypes. Osteoblast differentiation was significantly compromised by PFOS and by PFOA only in Chi/+. Limited to WT exposed to PFOA a reduced mineralization was also observed. No effect was detected after PFHxA exposure. Apoptosis was only activated by PFOA, specifically in Chi/+ mutant operculum osteoblasts. Interestingly, an altered lipid distribution in both WT and mutant fish was revealed after exposure to both pollutants. In conclusion, our data demonstrate that PFAS impair operculum development mainly compromising cell differentiation in mutant fish whereas alter lipid hepatic distribution in both genotypes with a more severe effect on Chi/+ preosteoblast survival. These results represent a first warning sign of the negative impact of PFAS exposure in presence of genetically determined skeletal fragility.

摘要

全氟化合物(PFAS)是公认的对人类有害的污染物,但它们对健康人群和脆弱人群的影响是否同样有害尚不清楚。在一个老龄化及与衰老相关疾病不断增加的世界中,解决这个问题对于确保所有人的全球健康和福祉至关重要。本研究旨在利用成骨不全(OI)斑马鱼模型吉娃娃(Chi/+)及其野生型(WT)同窝仔鱼,评估全氟辛烷磺酸(PFOS)、全氟辛酸(PFOA)和全氟己酸(PFHxA)暴露对发育和骨骼表型的影响。该斑马鱼模型在I型胶原蛋白α1链上存在显性甘氨酸替代。为此,在受精后1至6天,将在早期成骨细胞标志物osterix启动子控制下表达绿色荧光蛋白的Chi/+和WT斑马鱼暴露于0.36、1.5和3.0mg/L的PFOS、0.005和0.5mg/L的PFOA以及0.01、0.48和16.0mg/L的PFHxA中,然后研究它们的发育和骨骼表型。采用形态学测量、共聚焦显微镜评估荧光前成骨细胞界定的鳃盖面积以及茜素红染色后的矿物质沉积分析。PFOS和最高浓度的PFHxA均显著损害了两种基因型的标准体长。仅在Chi/+中,PFOS和PFOA显著损害了成骨细胞分化。仅在暴露于PFOA的WT中观察到矿化减少。PFHxA暴露后未检测到影响。细胞凋亡仅由PFOA激活,特别是在Chi/+突变体鳃盖成骨细胞中。有趣的是,暴露于两种污染物后,WT和突变体鱼的脂质分布均发生改变。总之,我们的数据表明,PFAS损害鳃盖发育,主要损害突变体鱼的细胞分化,而改变两种基因型的肝脏脂质分布,对Chi/+前成骨细胞存活的影响更严重。这些结果代表了在存在遗传决定的骨骼脆弱性情况下,PFAS暴露产生负面影响的第一个警示信号。

https://cdn.ncbi.nlm.nih.gov/pmc/blobs/b465/11748624/6dd1d29a9a69/41598_2025_85967_Fig1_HTML.jpg

文献AI研究员

20分钟写一篇综述,助力文献阅读效率提升50倍。

立即体验

用中文搜PubMed

大模型驱动的PubMed中文搜索引擎

马上搜索

文档翻译

学术文献翻译模型,支持多种主流文档格式。

立即体验