Suppr超能文献

组蛋白赖氨酸甲基转移酶及其特定的甲基化标记在小鼠睾丸从幼年到老年的过程中表现出显著变化。

Histone lysine methyltransferases and their specific methylation marks show significant changes in mouse testes from young to older ages.

作者信息

Bilmez Yesim, Talibova Gunel, Tire Betul, Ozturk Saffet

机构信息

Department of Histology and Embryology, Akdeniz University School of Medicine, Campus, 07070, Antalya, Türkiye.

出版信息

Biogerontology. 2025 Jan 20;26(1):42. doi: 10.1007/s10522-025-10187-1.

Abstract

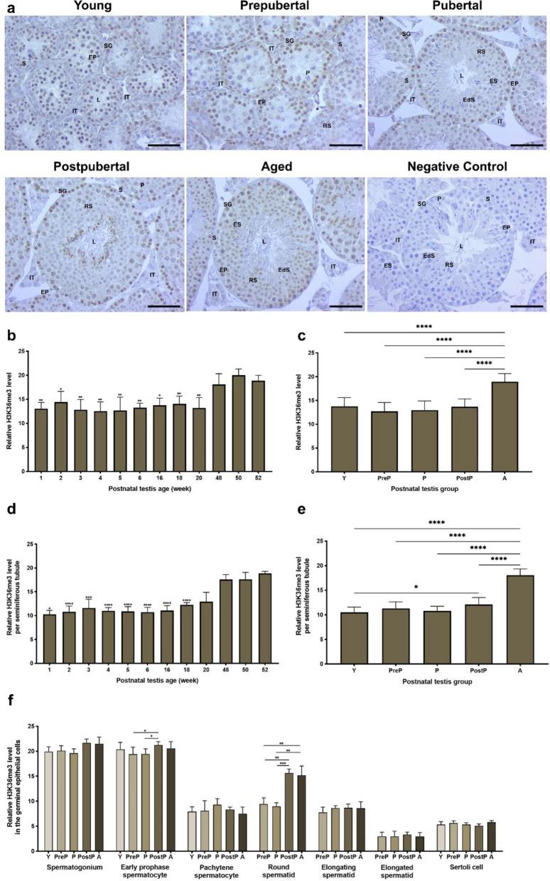
Spermatogenesis is finely regulated by histone methylation, which is crucial for regulating gene expression and chromatin remodeling. Functional studies have demonstrated that the histone lysine methyltransferases (KMTs) SETD1B, CFP1, SETDB1, G9A, and SETD2 play pivotal roles in spermatogenesis through establishing the key histone methylation marks, H3K4me3, H3K9me2, H3K9me3, and H3K36me3, respectively. This study aimed to evaluate the spatiotemporal expression of these KMTs and methylation marks as well as senescence-associated β-galactosidase (β-GAL), transcriptional activity, and apoptosis rates in mouse testes during biological aging. In accordance with these purposes, the following groups of Balb/C mice were created: young (1- and 2-week-old), prepubertal (3- and 4-week-old), pubertal (5- and 6-week-old), postpubertal (16-, 18-, and 20-week-old), and aged (48-, 50-, and 52-week-old). The β-GAL staining gradually increased from the young to the aged groups (P < 0.01). The SETD1B, G9A, SETDB1, and SETD2 protein levels increased in spermatogonia, early and pachytene spermatocytes, and Sertoli cells of the aged group (P < 0.05). In contrast, CFP1 protein level decreased in spermatogonia, pachytene spermatocytes, round spermatids, and Sertoli cells towards the older ages (P < 0.05). Moreover, H3K4me3, H3K9me2, H3K9me3, and H3K36me3 levels increased in the aged group (P < 0.05). There was also a significant reduction in apoptosis rates in seminiferous tubules of the pubertal, postpubertal, and aged groups (P < 0.01). Consequently, accumulation of histone methylation marks due to increased expression of KMTs in spermatogenic and Sertoli cells during testicular aging may alter chromatin reprogramming and gene expression, contributing to age-related fertility loss.

摘要

精子发生受到组蛋白甲基化的精细调控,这对于调节基因表达和染色质重塑至关重要。功能研究表明,组蛋白赖氨酸甲基转移酶(KMTs)SETD1B、CFP1、SETDB1、G9A和SETD2分别通过建立关键的组蛋白甲基化标记H3K4me3、H3K9me2、H3K9me3和H3K36me3,在精子发生中发挥关键作用。本研究旨在评估这些KMTs、甲基化标记以及衰老相关β-半乳糖苷酶(β-GAL)在小鼠睾丸生物学衰老过程中的时空表达、转录活性和凋亡率。根据这些目的,创建了以下几组Balb/C小鼠:幼年(1周龄和2周龄)、青春期前(3周龄和4周龄)、青春期(5周龄和6周龄)、青春期后(16周龄、18周龄和20周龄)以及老年(48周龄、50周龄和52周龄)。β-GAL染色从幼年组到老年组逐渐增加(P < 0.01)。老年组精原细胞、早期和粗线期精母细胞以及支持细胞中SETD1B、G9A、SETDB1和SETD2蛋白水平升高(P < 0.05)。相比之下,随着年龄增长,精原细胞、粗线期精母细胞、圆形精子细胞和支持细胞中CFP1蛋白水平降低(P < 0.05)。此外,老年组中H3K4me3、H3K9me2、H3K9me3和H3K36me3水平升高(P < 0.05)。青春期、青春期后和老年组生精小管中的凋亡率也显著降低(P < 0.01)。因此,睾丸衰老过程中生精细胞和支持细胞中KMTs表达增加导致组蛋白甲基化标记积累可能会改变染色质重编程和基因表达,从而导致与年龄相关的生育能力丧失。

https://cdn.ncbi.nlm.nih.gov/pmc/blobs/a683/11753314/f0cd3339f4eb/10522_2025_10187_Fig1_HTML.jpg

文献AI研究员

20分钟写一篇综述,助力文献阅读效率提升50倍。

立即体验

用中文搜PubMed

大模型驱动的PubMed中文搜索引擎

马上搜索

文档翻译

学术文献翻译模型,支持多种主流文档格式。

立即体验