Suppr超能文献

革新食管鳞癌预后:肿瘤浸润免疫细胞(TIIC)特征评分的效能

Revolutionizing ESCC prognosis: the efficiency of tumor-infiltrating immune cells (TIIC) signature score.

作者信息

Wang Haixia, Ma Shaowei, Yang Zixin, Niu Ren, Zhu Haiyong, Li Shujun, Gao Shaolin, Li Zhirong, Tian Yanhua

机构信息

Department of Radiation Oncology, The Fifth Clinical Medical College of Henan University of Chinese Medicine, Zhengzhou People's Hospital, Zhengzhou, 450003, China.

Department of Gastrointestinal Surgery, The Second Hospital of Hebei Medical University, Shijiazhuang, 050000, China.

出版信息

Discov Oncol. 2025 Jan 20;16(1):65. doi: 10.1007/s12672-024-01709-3.

Abstract

BACKGROUND

Patients suffer from esophageal squamous cell carcinoma (ESCC), which is the ninth highly aggressive malignancy. Tumor-infiltrating immune cells (TIIC) exert as major component of the tumor microenvironment (TME), showing possible prognostic value in ESCC.

METHODS

Transcriptome data and scRNA-seq data of ESCC samples were extracted from the GEO and TCGA databases. Tissue Specific Index (TSI) was defined to identify potential TIIC-RNAs from the TME. Twenty machine learning algorithms were further applied to evaluate the prognostic efficacy of TIIC signature score. Gene colocalization analysis was performed. Differences in CNV on chromosomes and SNP sites of prognostic model genes were calculated.

RESULTS

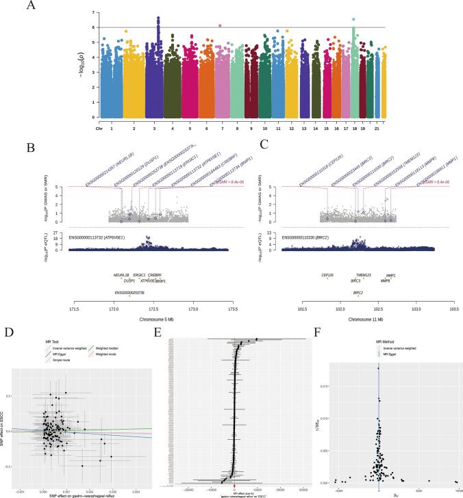
The most reliable model of TIIC signature score was developed based on three prognostic TIIC-RNAs. It showed a higher C-index than any other reported prognostic models. ESCC patients with high TIIC signature score showed poorer survival outcomes than low TIIC signature score. The activity of most immune cells decreased with the increase of TIIC score. TIIC signature score showed difference in the expression levels and methylation levels of DEGs. There was also significant different correlation with the degree of CNV amplification and CNV deletion of the immune checkpoint genes. Gene colocalization analysis showed two prognostic model genes (ATP6V0E1 and BIRC2). MR analysis found that rs148710154 and rs75146099 SNP sites of TIIC-RNA gene had a significant correlation between them gastro-oesophageal reflux and ESCC.

CONCLUSION

TIIC signature score was the first time developed which provided a novel strategy and guidance for the prognosis and immunotherapy of ESCC. It also gave the evidence in the important role of immune cells from the TME in the treatment of cancers.

摘要

背景

食管癌鳞状细胞癌(ESCC)患者患有第九种高侵袭性恶性肿瘤。肿瘤浸润免疫细胞(TIIC)作为肿瘤微环境(TME)的主要组成部分,在ESCC中显示出可能的预后价值。

方法

从GEO和TCGA数据库中提取ESCC样本的转录组数据和scRNA-seq数据。定义组织特异性指数(TSI)以从TME中识别潜在的TIIC-RNAs。进一步应用20种机器学习算法来评估TIIC特征评分的预后效果。进行基因共定位分析。计算预后模型基因在染色体上的CNV和SNP位点的差异。

结果

基于三种预后TIIC-RNAs开发了最可靠的TIIC特征评分模型。它显示出比任何其他报道的预后模型更高的C指数。TIIC特征评分高的ESCC患者比TIIC特征评分低的患者生存结果更差。大多数免疫细胞的活性随着TIIC评分的增加而降低。TIIC特征评分在差异表达基因(DEG)的表达水平和甲基化水平上显示出差异。与免疫检查点基因的CNV扩增程度和CNV缺失也存在显著不同的相关性。基因共定位分析显示了两个预后模型基因(ATP6V0E1和BIRC2)。MR分析发现TIIC-RNA基因的rs148710154和rs75146099 SNP位点与胃食管反流和ESCC之间存在显著相关性。

结论

首次开发了TIIC特征评分,为ESCC的预后和免疫治疗提供了新的策略和指导。它也为TME中的免疫细胞在癌症治疗中的重要作用提供了证据。

https://cdn.ncbi.nlm.nih.gov/pmc/blobs/de43/11747060/dd54de634f7a/12672_2024_1709_Fig1_HTML.jpg

文献AI研究员

20分钟写一篇综述,助力文献阅读效率提升50倍。

立即体验

用中文搜PubMed

大模型驱动的PubMed中文搜索引擎

马上搜索

文档翻译

学术文献翻译模型,支持多种主流文档格式。

立即体验