Suppr超能文献

帕利哌酮棕榈酸酯相关不良事件的多维评估:一项使用FAERS和JADER数据库的真实世界药物警戒研究

A multidimensional assessment of adverse events associated with paliperidone palmitate: a real-world pharmacovigilance study using the FAERS and JADER databases.

作者信息

Lou Siyu, Cui Zhiwei, Ou Yingyong, Chen Junyou, Zhou Linmei, Zhao Ruizhen, Zhu Chengyu, Wang Li, Wu Zhu, Zou Fan

机构信息

Department of Respiratory and Critical Care Medicine, Affiliated Hospital of Zunyi Medical University, 149 Dalian Road, huichuan district, Zunyi, Guizhou, 563003, People's Republic of China.

Department of Obstetrics and Gynecology, The First Affiliated Hospital of Xi'an Jiaotong University, Xi'an, China.

出版信息

BMC Psychiatry. 2025 Jan 20;25(1):52. doi: 10.1186/s12888-025-06493-0.

Abstract

OBJECTIVE

Paliperidone palmitate is a second-generation antipsychotic that has undergone extensive investigation in clinical trials. However, real-world studies assessing its safety in large populations are lacking. As such, this study aimed to comprehensively evaluate real-world adverse drug events (ADEs) linked to paliperidone palmitate by employing data mining techniques on the U.S. Food and Drug Administration Adverse Event Reporting System (FAERS) database and the Japanese Adverse Drug Event Report (JADER) database.

METHODS

The study retrieved ADE reports from the FAERS database covering the period from 2009 through the third quarter of 2024, and from the JADER database covering the period from 2013 through the second quarter of 2024. Utilizing disproportionality analyses such as the reporting odds ratios (ROR), proportional reporting ratios (PRR), Bayesian confidence propagation neural network (BCPNN), and multi-item Poisson shrinkage (MGPS), significant associations between ADEs and paliperidone palmitate were evaluated.

RESULTS

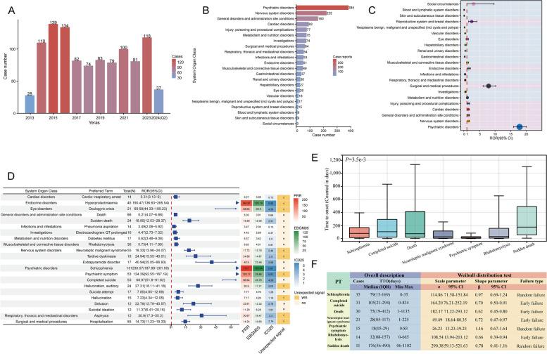
A total of 27,672 ADE reports related to paliperidone palmitate were identified in FAERS, with 285 significantly disproportionate preferred terms (PTs) identified by all four algorithms. Paliperidone palmitate-associated ADEs encompassed 27 System Organ Classes (SOCs). The top three PTs with the highest reported cases were off-label use, drug ineffective, and hospitalization. Common ADEs included increased blood prolactin, galactorrhea, and schizophrenia, which was consistent with drug label. Noteworthy, unexpected signals not listed in the drug label were also identified, such as psychosexual disorders, prolactin-producing pituitary tumors, suicide attempt, and sudden death. The median onset time for all ADEs was 40 days. Furthermore, gender-based difference in risk signals was detected. Females are more likely to experience elevated blood prolactin and weight increase, whereas males are more prone to sexual dysfunction. Among the 1,065 ADE reports from the JADER database, we identified 51 positive signals, 35 of which overlapped with those found in FAERS, including schizophrenia, hyperprolactinemia, and erectile dysfunction.

CONCLUSION

The study findings from two independent databases serve as crucial references for ensuring the safe of paliperidone palmitate. Additionally, the gender-specific monitoring references provided can enhance clinical surveillance efforts and facilitate more effective risk identification.

摘要

目的

棕榈酸帕利哌酮是一种第二代抗精神病药物,已在临床试验中进行了广泛研究。然而,缺乏在大量人群中评估其安全性的真实世界研究。因此,本研究旨在通过对美国食品药品监督管理局不良事件报告系统(FAERS)数据库和日本药品不良事件报告(JADER)数据库应用数据挖掘技术,全面评估与棕榈酸帕利哌酮相关的真实世界药物不良事件(ADEs)。

方法

本研究检索了FAERS数据库中2009年至2024年第三季度期间的ADE报告,以及JADER数据库中2013年至2024年第二季度期间的ADE报告。利用不成比例分析,如报告比值比(ROR)、比例报告比值(PRR)、贝叶斯置信传播神经网络(BCPNN)和多项目泊松收缩(MGPS),评估ADEs与棕榈酸帕利哌酮之间的显著关联。

结果

在FAERS中总共识别出27672份与棕榈酸帕利哌酮相关的ADE报告,所有四种算法共识别出285个显著不成比例的首选术语(PTs)。与棕榈酸帕利哌酮相关的ADEs涵盖27个系统器官类别(SOCs)。报告病例数最多的前三个PTs是超适应症用药、药物无效和住院治疗。常见的ADEs包括血催乳素升高、溢乳和精神分裂症,这与药物标签一致。值得注意的是,还识别出了药物标签中未列出的意外信号,如性心理障碍、催乳素分泌型垂体肿瘤、自杀未遂和猝死。所有ADEs的中位发病时间为40天。此外,还检测到风险信号存在基于性别的差异。女性更易出现血催乳素升高和体重增加,而男性更容易出现性功能障碍。在JADER数据库的1065份ADE报告中,我们识别出51个阳性信号,其中35个与FAERS中发现的数据重叠,包括精神分裂症、高催乳素血症和勃起功能障碍。

结论

来自两个独立数据库的研究结果为确保棕榈酸帕利哌酮的安全性提供了关键参考。此外,所提供的性别特异性监测参考可以加强临床监测工作,并有助于更有效地识别风险。

https://cdn.ncbi.nlm.nih.gov/pmc/blobs/2ae8/11744949/bbf9b0956114/12888_2025_6493_Fig1_HTML.jpg

文献AI研究员

20分钟写一篇综述,助力文献阅读效率提升50倍。

立即体验

用中文搜PubMed

大模型驱动的PubMed中文搜索引擎

马上搜索

文档翻译

学术文献翻译模型,支持多种主流文档格式。

立即体验