Suppr超能文献

用于3D打印钛植入物的具有协同抗菌和成骨功能以增强骨整合的肽平台。

Peptide platform for 3D-printed Ti implants with synergistic antibacterial and osteogenic functions to enhance osseointegration.

作者信息

Cui Chenying, Zhao Yifan, Yan Jingyu, Bai Ziyang, Wang Guning, Liu Yingyu, Xu Yurong, Zhou Lihong, Zhang Kaifang, Mi Yanling, Zhang Binbin, Wu Xiuping, Li Bing

机构信息

Shanxi Medical University School and Hospital of Stomatology, Taiyuan, 030001, Shanxi, China.

Shanxi Province Key Laboratory of Oral Diseases Prevention and New Materials, Taiyuan, 030001, Shanxi, China.

出版信息

Mater Today Bio. 2024 Dec 26;30:101430. doi: 10.1016/j.mtbio.2024.101430. eCollection 2025 Feb.

Abstract

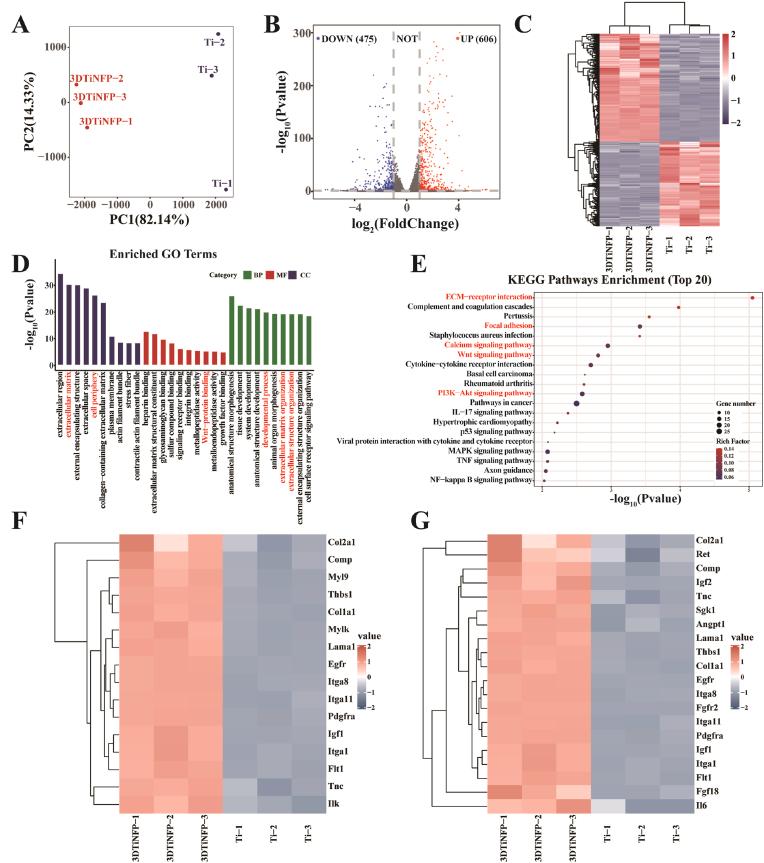
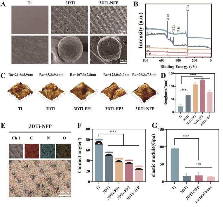
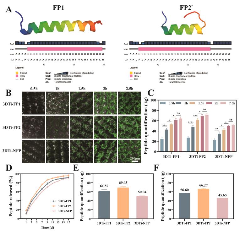
Bone defects caused by trauma, infection, or tumors present a major clinical challenge. Titanium (Ti) implants are widely used due to their excellent mechanical properties and biocompatibility; however, their high elastic modulus, low surface bioactivity, and susceptibility to infection hinder osseointegration and increase failure rates. There is an increasing demand for implants that can resist bacterial infection while promoting osseointegration. In this study, we developed a peptide platform to engineer a multifunctional 3D-printed Ti implant (3DTi) modified with a fusion peptide composed of minTBP-1 (targeting peptide), KR-12 (antibacterial peptide), and GFOGER (adhesion peptide), termed 3DTi-NFP. This design enables specific targeting, localized delivery, prevention of peptide release into circulation, and functional integrity through linker retention. In both in vitro and in vivo infected bone defect models, 3DTi-NFP implants demonstrated excellent biocompatibility and achieved over 90 % bactericidal efficiency against and . . The implants reduced bacterial colonization while enhancing adhesion, proliferation, and differentiation of bone marrow mesenchymal stem cells (BMSCs), significantly upregulating osteogenic genes and protein expression. Transcriptome sequencing further explored the molecular mechanisms underlying the synergistic effects of 3DTi-NFP, revealing activation of the focal adhesion and PI3K-Akt signaling pathways-key contributors to cell adhesion, matrix formation, and new bone formation. Overall, this study provides a promising strategy to improve the long-term success of Ti-based implants, with significant potential for tissue regeneration and clinical applications.

摘要

由创伤、感染或肿瘤引起的骨缺损是一个重大的临床挑战。钛(Ti)植入物因其优异的机械性能和生物相容性而被广泛使用;然而,它们的高弹性模量、低表面生物活性以及易感染性阻碍了骨整合并增加了失败率。人们对能够抵抗细菌感染同时促进骨整合的植入物的需求日益增加。在本研究中,我们开发了一种肽平台,以设计一种用由minTBP-1(靶向肽)、KR-12(抗菌肽)和GFOGER(粘附肽)组成的融合肽修饰的多功能3D打印钛植入物(3DTi),称为3DTi-NFP。这种设计能够实现特异性靶向、局部递送、防止肽释放到循环中以及通过连接子保留实现功能完整性。在体外和体内感染性骨缺损模型中,3DTi-NFP植入物均表现出优异的生物相容性,对[具体细菌名称1]和[具体细菌名称2]的杀菌效率超过90%。这些植入物减少了细菌定植,同时增强了骨髓间充质干细胞(BMSC) 的粘附、增殖和分化,显著上调了成骨基因和蛋白质表达。转录组测序进一步探索了3DTi-NFP协同效应的分子机制,揭示了粘着斑和PI3K-Akt信号通路的激活——这些是细胞粘附、基质形成和新骨形成的关键因素。总体而言,本研究提供了一种有望提高钛基植入物长期成功率的策略,在组织再生和临床应用方面具有巨大潜力。

https://cdn.ncbi.nlm.nih.gov/pmc/blobs/591d/11743903/6c8505931fd8/ga1.jpg

文献AI研究员

20分钟写一篇综述,助力文献阅读效率提升50倍。

立即体验

用中文搜PubMed

大模型驱动的PubMed中文搜索引擎

马上搜索

文档翻译

学术文献翻译模型,支持多种主流文档格式。

立即体验