Suppr超能文献

小鼠皮层中时间累积奖励预测误差的分布式表征。

Distributed representations of temporally accumulated reward prediction errors in the mouse cortex.

作者信息

Makino Hiroshi, Suhaimi Ahmad

机构信息

Lee Kong Chian School of Medicine, Nanyang Technological University, 11 Mandalay Road, Singapore 308232, Singapore.

Department of Physiology, Keio University School of Medicine, Tokyo 160-8582, Japan.

出版信息

Sci Adv. 2025 Jan 24;11(4):eadi4782. doi: 10.1126/sciadv.adi4782. Epub 2025 Jan 22.

Abstract

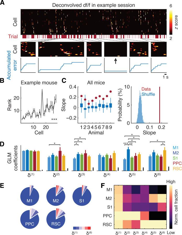
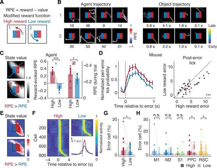
Reward prediction errors (RPEs) quantify the difference between expected and actual rewards, serving to refine future actions. Although reinforcement learning (RL) provides ample theoretical evidence suggesting that the long-term accumulation of these error signals improves learning efficiency, it remains unclear whether the brain uses similar mechanisms. To explore this, we constructed RL-based theoretical models and used multiregional two-photon calcium imaging in the mouse dorsal cortex. We identified a population of neurons whose activity was modulated by varying degrees of RPE accumulation. Consequently, RPE-encoding neurons were sequentially activated within each trial, forming a distributed assembly. RPE representations in mice aligned with theoretical predictions of RL, emerging during learning and being subject to manipulations of the reward function. Interareal comparisons revealed a region-specific code, with higher-order cortical regions exhibiting long-term encoding of RPE accumulation. These results present an additional layer of complexity in cortical RPE computation, potentially augmenting learning efficiency in animals.

摘要

奖励预测误差(RPEs)量化了预期奖励与实际奖励之间的差异,有助于优化未来的行为。尽管强化学习(RL)提供了大量理论证据,表明这些误差信号的长期积累可提高学习效率,但大脑是否使用类似机制仍不清楚。为了探究这一点,我们构建了基于强化学习的理论模型,并在小鼠背侧皮质中使用多区域双光子钙成像技术。我们确定了一群神经元,其活动受到不同程度的RPE积累的调节。因此,在每个试验中,编码RPE的神经元会依次被激活,形成一个分布式集合。小鼠中的RPE表征与强化学习的理论预测一致,在学习过程中出现,并受到奖励函数操作的影响。区域间比较揭示了一种区域特异性编码,高阶皮质区域表现出RPE积累的长期编码。这些结果在皮质RPE计算中呈现出额外的复杂性层面,可能会提高动物的学习效率。

https://cdn.ncbi.nlm.nih.gov/pmc/blobs/c758/11753378/418f349842dd/sciadv.adi4782-f1.jpg

文献AI研究员

20分钟写一篇综述,助力文献阅读效率提升50倍。

立即体验

用中文搜PubMed

大模型驱动的PubMed中文搜索引擎

马上搜索

文档翻译

学术文献翻译模型,支持多种主流文档格式。

立即体验