Suppr超能文献

硫化氢调节星形胶质细胞EAAT2表达以影响坐骨神经慢性缩窄损伤诱导的神经性疼痛和抑郁样行为。

NaHS modulates astrocytic EAAT2 expression to impact SNI-induced neuropathic pain and depressive-like behaviors.

作者信息

Qi Man-Man, Peng Heng-Yue, Zhang Tian-Ge, Li Yan, Gao Meng-Ya, Sun Wen-Bo, Wang Xu-Peng

机构信息

Department of Anesthesiology, Cangzhou Central Hospital, Cangzhou, China.

Affiliated Stomatology Hospital of China Medical University, Shenyang, China.

出版信息

Sci Rep. 2025 Jan 22;15(1):2874. doi: 10.1038/s41598-025-86885-0.

Abstract

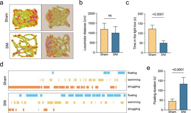
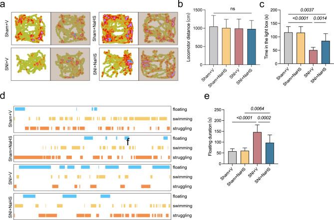
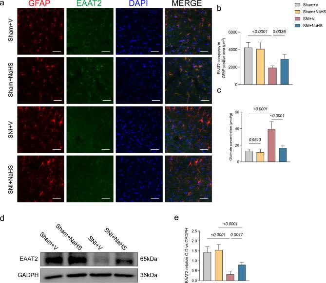
The potential role of hydrogen sulfide (HS) in the modulation of neuropathic pain is increasingly recognized. This study investigated the therapeutic effect of intraperitoneal injection of the HS donor sodium hydrosulfide (NaHS) on neuropathic pain. Utilizing the spared nerve injury (SNI) model in mice, the research investigates the role of astrocytes and the excitatory neurotransmitter glutamate in chronic pain. The findings reveal that sodium hydrosulfide (NaHS), an HS donor, effectively enhances the mechanical pain threshold and thermal pain escape latency in SNI mice. The study further demonstrates NaHS's potential in reducing glutamate levels in the spinal cord and the discharge frequency of neurons in the primary somatosensory cortex hindlimb region (S1HL) brain area, suggesting a novel therapeutic approach for neuropathic pain through the modulation of astrocyte function and EAAT2 expression.

摘要

硫化氢(HS)在调节神经性疼痛中的潜在作用日益受到认可。本研究调查了腹腔注射HS供体硫氢化钠(NaHS)对神经性疼痛的治疗效果。利用小鼠 spared nerve injury(SNI)模型,该研究探讨了星形胶质细胞和兴奋性神经递质谷氨酸在慢性疼痛中的作用。研究结果表明,HS供体硫氢化钠(NaHS)可有效提高SNI小鼠的机械性疼痛阈值和热痛逃避潜伏期。该研究进一步证明了NaHS在降低脊髓中谷氨酸水平以及初级体感皮层后肢区域(S1HL)脑区神经元放电频率方面的潜力,提示通过调节星形胶质细胞功能和EAAT2表达为神经性疼痛提供一种新的治疗方法。

https://cdn.ncbi.nlm.nih.gov/pmc/blobs/0b54/11754697/3d4d7f74a31c/41598_2025_86885_Fig2_HTML.jpg

文献AI研究员

20分钟写一篇综述,助力文献阅读效率提升50倍。

立即体验

用中文搜PubMed

大模型驱动的PubMed中文搜索引擎

马上搜索

文档翻译

学术文献翻译模型,支持多种主流文档格式。

立即体验