Suppr超能文献

随机去甲基化和冗余的表观遗传抑制机制产生了对药理学DNA甲基转移酶抑制的高度异质性反应。

Stochastic demethylation and redundant epigenetic suppressive mechanisms generate highly heterogeneous responses to pharmacological DNA methyltransferase inhibition.

作者信息

Jakobsen Mie K, Traynor Sofie, Nielsen Aaraby Y, Dahl Christina, Staehr Mette, Jakobsen Simon T, Madsen Maria S, Siersbaek Rasmus, Terp Mikkel G, Jensen Josefine B, Pedersen Christina B, Shrestha Anup, Brewer Jonathan R, Duijf Pascal H G, Gammelgaard Odd L, Ditzel Henrik J, Kirkin Alexei F, Guldberg Per, Gjerstorff Morten F

机构信息

Department of Cancer Research, Institute of Molecular Medicine, University of Southern Denmark, Odense, Denmark.

Danish Cancer Institute, Copenhagen, Denmark.

出版信息

J Exp Clin Cancer Res. 2025 Jan 23;44(1):21. doi: 10.1186/s13046-025-03294-x.

Abstract

BACKGROUND

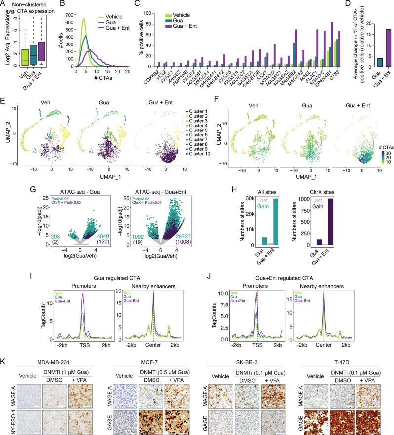
Despite promising preclinical studies, the application of DNA methyltransferase inhibitors in treating patients with solid cancers has thus far produced only modest outcomes. The presence of intratumoral heterogeneity in response to DNA methyltransferase inhibitors could significantly influence clinical efficacy, yet our understanding of the single-cell response to these drugs in solid tumors remains very limited.

METHODS

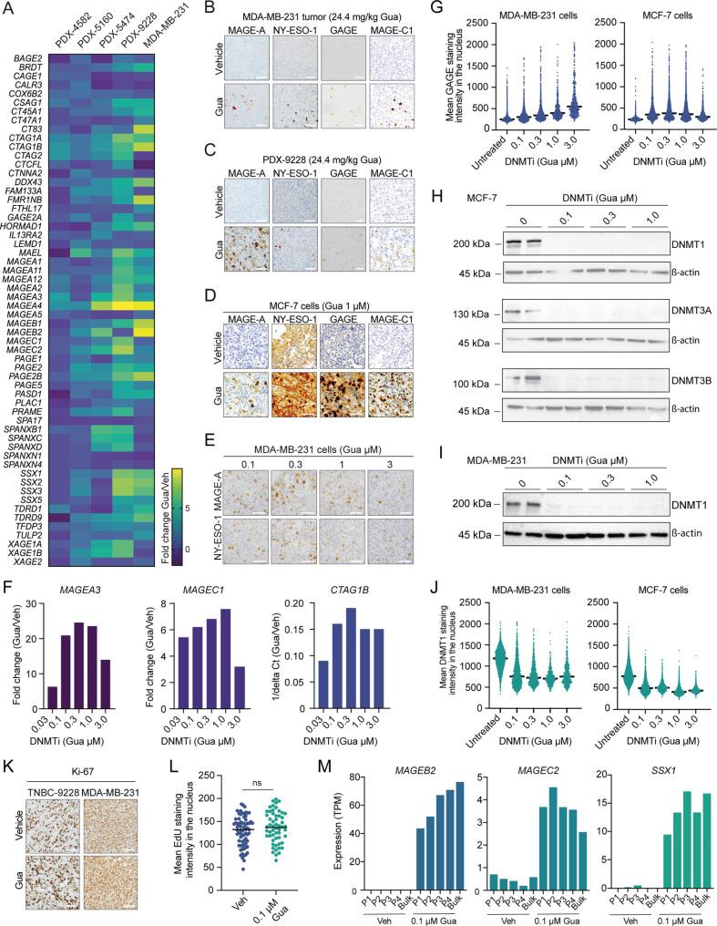
In this study, we used cancer/testis antigen genes as a model for methylation-dependent gene expression to examine the activity of DNA methyltransferase inhibitors and their potential synergistic effect with histone deacetylase inhibitors at the single-cancer cell level. The analysis was performed on breast cancer patient-derived xenograft tumors and cell lines, employing a comprehensive set of techniques, including targeted single-cell mRNA sequencing. Mechanistic insights were further gained through DNA methylation profiling and chromatin structure analysis.

RESULTS

We show that breast cancer tumors and cell cultures exhibit a highly heterogenous response to DNA methyltransferase inhibitors, persisting even under high drug concentrations and efficient DNA methyltransferase depletion. The observed variability in response to DNA methyltransferase inhibitors was independent of cancer-associated aberrations and clonal genetic diversity. Instead, these variations were attributed to stochastic demethylation of regulatory CpG sites and the DNA methylation-independent suppressive function of histone deacetylases.

CONCLUSIONS

Our findings point to intratumoral heterogeneity as a limiting factor in the use of DNA methyltransferase inhibitors as single agents in treatment of solid cancers and highlight histone deacetylase inhibitors as essential partners to DNA methyltransferase inhibitors in the clinic.

摘要

背景

尽管临床前研究成果令人期待,但DNA甲基转移酶抑制剂在实体癌患者治疗中的应用迄今仅取得了有限的成效。肿瘤内对DNA甲基转移酶抑制剂反应的异质性可能会显著影响临床疗效,然而我们对实体瘤中这些药物的单细胞反应的了解仍然非常有限。

方法

在本研究中,我们使用癌胚抗原基因作为甲基化依赖性基因表达的模型,在单癌细胞水平上研究DNA甲基转移酶抑制剂的活性及其与组蛋白脱乙酰酶抑制剂的潜在协同作用。分析是在乳腺癌患者来源的异种移植肿瘤和细胞系上进行的,采用了一系列综合技术,包括靶向单细胞mRNA测序。通过DNA甲基化谱分析和染色质结构分析进一步获得了机制性见解。

结果

我们发现乳腺癌肿瘤和细胞培养物对DNA甲基转移酶抑制剂表现出高度异质性反应,即使在高药物浓度和有效的DNA甲基转移酶耗竭情况下这种反应依然存在。观察到的对DNA甲基转移酶抑制剂反应的变异性与癌症相关畸变和克隆遗传多样性无关。相反,这些变异归因于调控性CpG位点的随机去甲基化以及组蛋白脱乙酰酶的DNA甲基化非依赖性抑制功能。

结论

我们的研究结果表明肿瘤内异质性是DNA甲基转移酶抑制剂作为单一药物用于实体癌治疗的限制因素,并强调组蛋白脱乙酰酶抑制剂在临床上是DNA甲基转移酶抑制剂的重要协同用药。

https://cdn.ncbi.nlm.nih.gov/pmc/blobs/94ea/11755921/44f788a57d3d/13046_2025_3294_Fig1_HTML.jpg

文献AI研究员

20分钟写一篇综述,助力文献阅读效率提升50倍。

立即体验

用中文搜PubMed

大模型驱动的PubMed中文搜索引擎

马上搜索

文档翻译

学术文献翻译模型,支持多种主流文档格式。

立即体验