Suppr超能文献

探索肾-脑相互作用:早期检测肾损伤相关阿尔茨海默病的生物标志物

Exploring the Kidney-Brain Crosstalk: Biomarkers for Early Detection of Kidney Injury-Related Alzheimer's Disease.

作者信息

Cai Yawen, Huang Guiqin, Ren Menghui, Chai Yuhui, Fu Yu, Yan Tianhua, Zhu Lingpeng

机构信息

The Affiliated Wuxi People's Hospital of Nanjing Medical University, Wuxi People's Hospital, Wuxi Medical Center, Nanjing Medical University, Wuxi, Jiangsu, 214023, China.

School of Basic Medicine and Clinical Pharmacy, China Pharmaceutical University, Nanjing, Jiangsu, 210009, China.

出版信息

J Inflamm Res. 2025 Jan 18;18:827-846. doi: 10.2147/JIR.S499343. eCollection 2025.

Abstract

BACKGROUND

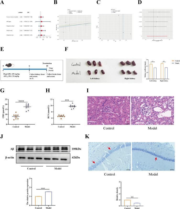
The phenomenon of "kidney-brain crosstalk" has stimulated scholarly inquiry into the correlations between kidney injury (KI) and Alzheimer's disease (AD). Nonetheless, the precise interactions and shared mechanisms between KI and AD have yet to be fully investigated. The primary goal of this study was to investigate the link between KI and AD, with a specific focus on identifying diagnostic biomarkers for KI-related AD.

METHODS

The first step of the present study was to use Mendelian randomization (MR) analysis to investigate the link between KI and AD, followed by verification of in vivo and in vitro experiments. Subsequently, bioinformatics and machine learning techniques were used to identify biomarkers for KI-associated ferroptosis-related genes (FRGs) in AD, which were validated in following experiments. Moreover, the relationship between hub biomarkers and immune infiltration was assessed using CIBERSORT, and the potential drugs or small molecules associated with the core biomarkers were identified via the DGIdb database.

RESULTS

MR analysis showed that KI may be a risk factor for AD. Experiments showed that the combination of D-galactose and aluminum chloride was found to induce both KI and AD, with ferroptosis emerging as a bridge to facilitate crosstalk between KI and AD. Besides, we identified EGFR and RELA have significant diagnostic value. These biomarkers are associated with NK_cells_resting and B_cells_memory and could be targeted for intervention in KI-related AD by treating gefitinib and plumbagin.

CONCLUSION

Our study elucidates that ferroptosis may be an important pathway for kidney-brain crosstalk. Notably, gefitinib and plumbagin may be therapeutic candidates for intervening in KI-associated AD by targeting EGFR and RELA.

摘要

背景

“肾-脑串扰”现象激发了学术界对肾损伤(KI)与阿尔茨海默病(AD)之间相关性的探究。然而,KI与AD之间的确切相互作用和共同机制尚未得到充分研究。本研究的主要目的是调查KI与AD之间的联系,特别关注识别与KI相关的AD的诊断生物标志物。

方法

本研究的第一步是使用孟德尔随机化(MR)分析来研究KI与AD之间的联系,随后进行体内和体外实验验证。随后,利用生物信息学和机器学习技术识别AD中与KI相关的铁死亡相关基因(FRG)的生物标志物,并在后续实验中进行验证。此外,使用CIBERSORT评估枢纽生物标志物与免疫浸润之间的关系,并通过DGIdb数据库识别与核心生物标志物相关的潜在药物或小分子。

结果

MR分析表明,KI可能是AD的一个风险因素。实验表明,发现D-半乳糖和氯化铝的组合可诱导KI和AD,铁死亡成为促进KI与AD之间串扰的桥梁。此外,我们确定表皮生长因子受体(EGFR)和信号转导及转录激活因子3(RELA)具有显著的诊断价值。这些生物标志物与静息自然杀伤细胞和记忆B细胞相关,通过治疗吉非替尼和白花丹素,可将其作为干预KI相关AD的靶点。

结论

我们的研究阐明,铁死亡可能是肾-脑串扰的重要途径。值得注意的是,吉非替尼和白花丹素可能是通过靶向EGFR和RELA来干预KI相关AD的治疗候选药物。

https://cdn.ncbi.nlm.nih.gov/pmc/blobs/2568/11752830/d69cc6f63235/JIR-18-827-g0001.jpg

文献AI研究员

20分钟写一篇综述,助力文献阅读效率提升50倍。

立即体验

用中文搜PubMed

大模型驱动的PubMed中文搜索引擎

马上搜索

文档翻译

学术文献翻译模型,支持多种主流文档格式。

立即体验