Suppr超能文献

在单细胞分辨率下解析聚苯乙烯纳米颗粒对红细胞生成的毒性作用。

Deciphering the toxic effects of polystyrene nanoparticles on erythropoiesis at single-cell resolution.

作者信息

Kwon Eun Jung, Sung Hyeon Mi, Lee Hansong, Ahn Soyul, Kim Yejin, Lee Chae Rin, Kim Kihun, Myung Kyungjae, Kim Won Kyu, Kim Dokyoung, Jeong Sanghwa, Oh Chang-Kyu, Kim Yun Hak

机构信息

Medical Research Institute, Pusan National University, Yangsan, Gyeongsangnam-do 50612, Republic of Korea.

Institute for Future Earth, Pusan National University, Busan 46241, Republic of Korea.

出版信息

Zool Res. 2025 Jan 18;46(1):165-176. doi: 10.24272/j.issn.2095-8137.2024.277.

Abstract

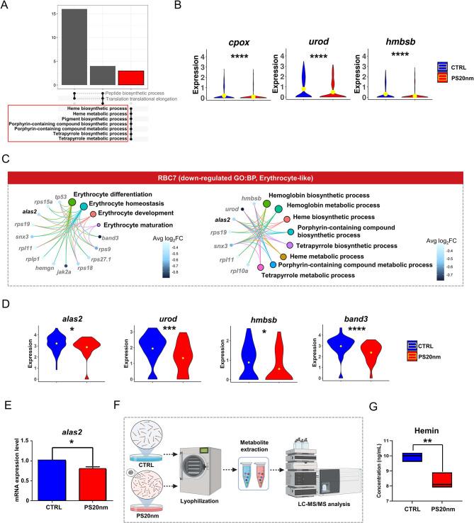
Polystyrene nanoparticles pose significant toxicological risks to aquatic ecosystems, yet their impact on zebrafish ( ) embryonic development, particularly erythropoiesis, remains underexplored. This study used single-cell RNA sequencing to comprehensively evaluate the effects of polystyrene nanoparticle exposure on erythropoiesis in zebrafish embryos. validation experiments corroborated the transcriptomic findings, revealing that polystyrene nanoparticle exposure disrupted erythrocyte differentiation, as evidenced by the decrease in mature erythrocytes and concomitant increase in immature erythrocytes. Additionally, impaired heme synthesis further contributed to the diminished erythrocyte population. These findings underscore the toxic effects of polystyrene nanoparticles on hematopoietic processes, highlighting their potential to compromise organismal health in aquatic environments.

摘要

聚苯乙烯纳米颗粒对水生生态系统构成重大毒理学风险,然而它们对斑马鱼胚胎发育,尤其是红细胞生成的影响仍未得到充分研究。本研究使用单细胞RNA测序全面评估聚苯乙烯纳米颗粒暴露对斑马鱼胚胎红细胞生成的影响。验证实验证实了转录组学研究结果,表明聚苯乙烯纳米颗粒暴露破坏了红细胞分化,成熟红细胞减少和未成熟红细胞相应增加证明了这一点。此外,血红素合成受损进一步导致红细胞数量减少。这些发现强调了聚苯乙烯纳米颗粒对造血过程具有毒性作用,突出了它们在水生环境中损害生物体健康的可能性。

https://cdn.ncbi.nlm.nih.gov/pmc/blobs/9287/11890992/0f1c0e909b90/zr-46-1-165-1.jpg

文献AI研究员

20分钟写一篇综述,助力文献阅读效率提升50倍。

立即体验

用中文搜PubMed

大模型驱动的PubMed中文搜索引擎

马上搜索

文档翻译

学术文献翻译模型,支持多种主流文档格式。

立即体验