Suppr超能文献

阿尔茨海默病中非编码RNA调控的潜在机制。

Potential mechanisms of non-coding RNA regulation in Alzheimer's disease.

作者信息

Sun Yue, Pang Xinping, Huang Xudong, Liu Dinglu, Huang Jingyue, Zheng Pengtao, Wei Yanyu, Pang Chaoyang

机构信息

College of Computer Science, Sichuan Normal University, Chengdu, Sichuan Province, China.

School of Science, Xi'an Jiaotong-Liverpool University, Suzhou, Jiangsu Province, China.

出版信息

Neural Regen Res. 2024 Dec 7;21(1):265-80. doi: 10.4103/NRR.NRR-D-24-00696.

Abstract

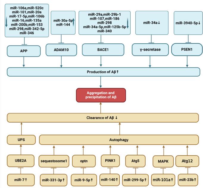
Alzheimer's disease, a progressively degenerative neurological disorder, is the most common cause of dementia in the elderly. While its precise etiology remains unclear, researchers have identified diverse pathological characteristics and molecular pathways associated with its progression. Advances in scientific research have increasingly highlighted the crucial role of non-coding RNAs in the progression of Alzheimer's disease. These non-coding RNAs regulate several biological processes critical to the advancement of the disease, offering promising potential as therapeutic targets and diagnostic biomarkers. Therefore, this review aims to investigate the underlying mechanisms of Alzheimer's disease onset, with a particular focus on microRNAs, long non-coding RNAs, and circular RNAs associated with the disease. The review elucidates the potential pathogenic processes of Alzheimer's disease and provides a detailed description of the synthesis mechanisms of the three aforementioned non-coding RNAs. It comprehensively summarizes the various non-coding RNAs that have been identified to play key regulatory roles in Alzheimer's disease, as well as how these non-coding RNAs influence the disease's progression by regulating gene expression and protein functions. For example, miR-9 targets the UBE4B gene, promoting autophagy-mediated degradation of Tau protein, thereby reducing Tau accumulation and delaying Alzheimer's disease progression. Conversely, the long non-coding RNA BACE1-AS stabilizes BACE1 mRNA, promoting the generation of amyloid-² and accelerating Alzheimer's disease development. Additionally, circular RNAs play significant roles in regulating neuroinflammatory responses. By integrating insights from these regulatory mechanisms, there is potential to discover new therapeutic targets and potential biomarkers for early detection and management of Alzheimer's disease. This review aims to enhance the understanding of the relationship between Alzheimer's disease and non-coding RNAs, potentially paving the way for early detection and novel treatment strategies.

摘要

阿尔茨海默病是一种进行性神经退行性疾病,是老年人痴呆最常见的病因。虽然其确切病因尚不清楚,但研究人员已经确定了与疾病进展相关的多种病理特征和分子途径。科学研究的进展越来越凸显了非编码RNA在阿尔茨海默病进展中的关键作用。这些非编码RNA调节着对疾病进展至关重要的几个生物学过程,具有作为治疗靶点和诊断生物标志物的巨大潜力。因此,本综述旨在研究阿尔茨海默病发病的潜在机制,特别关注与该疾病相关的微小RNA、长链非编码RNA和环状RNA。该综述阐明了阿尔茨海默病的潜在致病过程,并详细描述了上述三种非编码RNA的合成机制。它全面总结了已被确定在阿尔茨海默病中起关键调节作用的各种非编码RNA,以及这些非编码RNA如何通过调节基因表达和蛋白质功能来影响疾病的进展。例如,miR-9靶向UBE4B基因,促进自噬介导的Tau蛋白降解,从而减少Tau蛋白积累并延缓阿尔茨海默病进展。相反,长链非编码RNA BACE1-AS使BACE1 mRNA稳定,促进淀粉样蛋白-β的生成并加速阿尔茨海默病发展。此外,环状RNA在调节神经炎症反应中发挥重要作用。通过整合这些调节机制的见解,有可能发现新的治疗靶点和潜在的生物标志物,用于阿尔茨海默病的早期检测和管理。本综述旨在增进对阿尔茨海默病与非编码RNA之间关系的理解,可能为早期检测和新的治疗策略铺平道路。

https://cdn.ncbi.nlm.nih.gov/pmc/blobs/a32a/12094571/93f765813433/NRR-21-265-g001.jpg

文献AI研究员

20分钟写一篇综述,助力文献阅读效率提升50倍。

立即体验

用中文搜PubMed

大模型驱动的PubMed中文搜索引擎

马上搜索

文档翻译

学术文献翻译模型,支持多种主流文档格式。

立即体验