Suppr超能文献

基于组学的[具体物种1]和[具体物种2]中真菌毒力基因、生物合成基因簇及小分子的比较

Omics-Based Comparison of Fungal Virulence Genes, Biosynthetic Gene Clusters, and Small Molecules in and .

作者信息

Bartholomew Holly P, Gottschalk Christopher, Cooper Bret, Bukowski Michael R, Yang Ronghui, Gaskins Verneta L, Luciano-Rosario Dianiris, Fonseca Jorge M, Jurick Wayne M

机构信息

Food Quality Laboratory, U.S. Department of Agriculture, Agricultural Research Service, Beltsville Agricultural Research Center, Beltsville, MD 20705, USA.

Invasive Insect Biocontrol and Behavior Laboratory, U.S. Department of Agriculture, Agricultural Research Service, Beltsville Agricultural Research Center, Beltsville, MD 20705, USA.

出版信息

J Fungi (Basel). 2024 Dec 28;11(1):14. doi: 10.3390/jof11010014.

Abstract

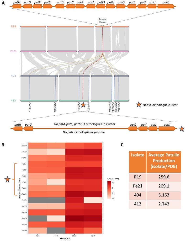
is a ubiquitous pathogenic fungus that causes blue mold decay of apple fruit postharvest, and another member of the genus, , is a well-studied saprophyte valued for antibiotic and small molecule production. While these two fungi have been investigated individually, a recent discovery revealed that can block mediated decay of apple fruit. To shed light on this observation, we conducted a comparative genomic, transcriptomic, and metabolomic study of two (404 and 413) and two (Pe21 and R19) isolates. Global transcriptional and metabolomic outputs were disparate between the species, nearly identical for isolates, and different between isolates. Further, the two genomes revealed secondary metabolite gene clusters that varied widely from . This included the absence of an intact patulin gene cluster in , which corroborates the metabolomic data regarding its inability to produce patulin. Additionally, a core subset of virulence gene homologues were identified in and were similarly transcriptionally regulated in vitro. Molecules with varying biological activities, and phytohormone-like compounds were detected for the first time in while antibiotics like penicillin G and other biologically active molecules were discovered in culture supernatants. Our findings provide a solid omics-based foundation of small molecule production in these two fungal species with implications in postharvest context and expand the current knowledge of the -derived chemical repertoire for broader fundamental and practical applications.

摘要

是一种普遍存在的致病真菌,会导致苹果采后果实发生青霉腐烂,而该属的另一个成员,是一种经过充分研究的腐生菌,因其抗生素和小分子生产而受到重视。虽然这两种真菌已分别进行了研究,但最近的一项发现表明,可阻止介导的苹果果实腐烂。为了阐明这一观察结果,我们对两种分离株(404和413)和两种分离株(Pe21和R19)进行了比较基因组学、转录组学和代谢组学研究。物种之间的全局转录和代谢组学输出存在差异,分离株几乎相同,分离株之间则不同。此外,两个基因组显示出与差异很大的次生代谢物基因簇。这包括中不存在完整的棒曲霉素基因簇,这证实了其无法产生棒曲霉素的代谢组学数据。此外,在中鉴定出了毒力基因同源物的核心子集,并且在体外其转录调控方式相似。首次在中检测到具有不同生物活性的分子和植物激素样化合物,而在培养上清液中发现了青霉素G等抗生素和其他生物活性分子。我们的研究结果为这两种真菌中小分子的产生提供了坚实的基于组学的基础,对采后情况具有重要意义,并扩展了目前对源自化学库的认识,以用于更广泛的基础和实际应用。

https://cdn.ncbi.nlm.nih.gov/pmc/blobs/65e7/11766614/face07d1aeea/jof-11-00014-g001.jpg

文献AI研究员

20分钟写一篇综述,助力文献阅读效率提升50倍。

立即体验

用中文搜PubMed

大模型驱动的PubMed中文搜索引擎

马上搜索

文档翻译

学术文献翻译模型,支持多种主流文档格式。

立即体验