Suppr超能文献

肉桂酸通过靶向肥胖和糖尿病中的PPARδ来减轻内皮功能障碍和氧化应激。

Cinnamic acid alleviates endothelial dysfunction and oxidative stress by targeting PPARδ in obesity and diabetes.

作者信息

Bai Yizhen, Tan Dechao, Deng Qiaowen, Miao Lingchao, Wang Yuehan, Zhou Yan, Yang Yifan, Wang Shengpeng, Vong Chi Teng, Cheang Wai San

机构信息

State Key Laboratory of Quality Research in Chinese Medicine, Institute of Chinese Medical Sciences, University of Macau, Macao SAR, China.

Macau Centre for Research and Development in Chinese Medicine, University of Macau, Macao SAR, China.

出版信息

Chin Med. 2025 Jan 24;20(1):13. doi: 10.1186/s13020-025-01064-7.

Abstract

OBJECTIVE

Cinnamic acid (CA) is a bioactive compound isolated from cinnamon. It has been demonstrated to ameliorate inflammation and metabolic diseases, which are associated with endothelial dysfunction. This study was aimed to study the potential protective effects of CA against diabetes-associated endothelial dysfunction and its underlying mechanisms.

METHODS

High-fat diet (HFD) with 60 kcal% fat was used to induce obesity/diabetes in C57BL/6 mice for 12 weeks. These diet-induced obese (DIO) mice were orally administered with CA at 20 or 40 mg/kg/day, pioglitazone (PIO) at 20 mg/kg/day or same volume of vehicle during the last 4 weeks. Isolated mouse aortic segments and primary culture rat aortic endothelial cells (RAECs) were induced with high glucose (HG) to mimic hyperglycemia and co-treated with different concentrations of CA.

RESULTS

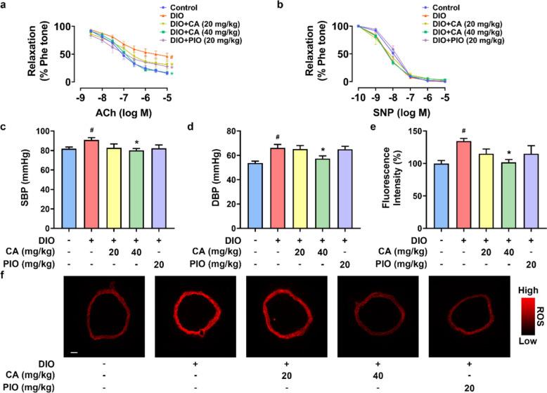
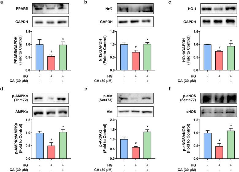
In DIO mice, four-week administration of CA, particularly at 40 mg/kg/day, diminished the body weights, blood pressure, fasting blood glucose and plasma lipid levels, and ameliorated endothelium-dependent relaxations (EDRs) and oxidative stress in aortas. The beneficial effects of CA were comparable to the positive control group, PIO. Western blotting results indicated that CA treatment upregulated the expression of peroxisome proliferator-activated receptor delta (PPARδ), and activated nuclear factor erythroid 2-related factor 2 (Nrf2)/ heme oxygenase-1 (HO-1) and AMP-activated protein kinase (AMPK)/ protein kinase B (Akt)/ endothelial nitric oxide synthase (eNOS) signaling pathways in mouse aortas in vivo and ex vivo. HG stimulation impaired EDRs in mouse aortas and inhibited nitric oxide (NO) production but elevated reactive oxygen species (ROS) levels in RAECs. CA reversed these impairments. Importantly, PPARδ antagonist GSK0660 abolished the vasoprotective effects of CA. Molecular docking analysis suggested a high likelihood of mutual binding between CA and PPARδ.

CONCLUSION

CA protects against endothelial dysfunction and oxidative stress in diabetes and obesity by targeting PPARδ through Nrf2/HO-1 and Akt/eNOS signaling pathways.

摘要

目的

肉桂酸(CA)是从肉桂中分离出的一种生物活性化合物。已证明它可改善与内皮功能障碍相关的炎症和代谢疾病。本研究旨在探讨CA对糖尿病相关内皮功能障碍的潜在保护作用及其潜在机制。

方法

采用含60%千卡脂肪的高脂饮食(HFD)诱导C57BL/6小鼠肥胖/糖尿病12周。在最后4周,给这些饮食诱导肥胖(DIO)小鼠口服20或40mg/kg/天的CA、20mg/kg/天的吡格列酮(PIO)或相同体积的溶剂。分离的小鼠主动脉段和原代培养的大鼠主动脉内皮细胞(RAECs)用高糖(HG)诱导以模拟高血糖,并与不同浓度的CA共同处理。

结果

在DIO小鼠中,连续四周给予CA,特别是40mg/kg/天,可减轻体重、血压、空腹血糖和血脂水平,并改善主动脉的内皮依赖性舒张(EDR)和氧化应激。CA的有益作用与阳性对照组PIO相当。蛋白质印迹结果表明,CA处理上调了过氧化物酶体增殖物激活受体δ(PPARδ)的表达,并在体内和体外激活了小鼠主动脉中的核因子红细胞2相关因子2(Nrf2)/血红素加氧酶-1(HO-1)和AMP激活蛋白激酶(AMPK)/蛋白激酶B(Akt)/内皮型一氧化氮合酶(eNOS)信号通路。HG刺激损害了小鼠主动脉的EDR,抑制了一氧化氮(NO)的产生,但提高了RAECs中的活性氧(ROS)水平。CA逆转了这些损伤。重要的是,PPARδ拮抗剂GSK0660消除了CA的血管保护作用。分子对接分析表明CA与PPARδ之间有很高的相互结合可能性。

结论

CA通过Nrf2/HO-1和Akt/eNOS信号通路靶向PPARδ,保护糖尿病和肥胖中的内皮功能障碍和氧化应激。

https://cdn.ncbi.nlm.nih.gov/pmc/blobs/d271/11760083/9f5f1b5ee645/13020_2025_1064_Fig1_HTML.jpg

文献AI研究员

20分钟写一篇综述,助力文献阅读效率提升50倍。

立即体验

用中文搜PubMed

大模型驱动的PubMed中文搜索引擎

马上搜索

文档翻译

学术文献翻译模型,支持多种主流文档格式。

立即体验