Suppr超能文献

氧化还原边缘的代谢重编程:代谢重编程与癌症氧化还原状态之间的联系

Metabolic Reprogramming at the Edge of Redox: Connections Between Metabolic Reprogramming and Cancer Redox State.

作者信息

Serrano José J, Medina Miguel Ángel

机构信息

Departamento de Biología Molecular y Bioquímica, Facultad de Ciencias, Universidad de Málaga, E-29071 Málaga, Spain.

Instituto de Investigación Biomédica y Plataforma en Nanomedicina IBIMA Plataforma BIONAND (Biomedical Research Institute of Málaga), E-29071 Málaga, Spain.

出版信息

Int J Mol Sci. 2025 Jan 9;26(2):498. doi: 10.3390/ijms26020498.

Abstract

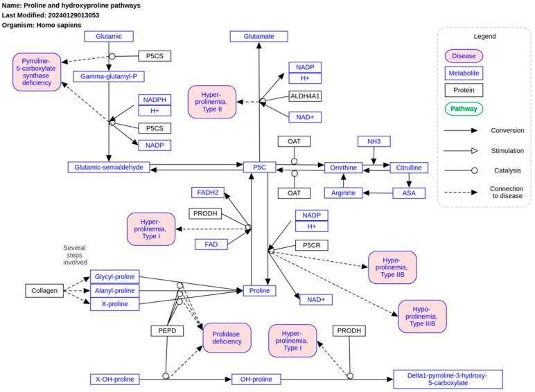
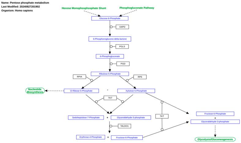
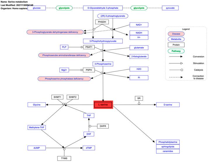
The importance of redox systems as fundamental elements in biology is now widely recognized across diverse fields, from ecology to cellular biology. Their connection to metabolism is particularly significant, as it plays a critical role in energy regulation and distribution within organisms. Over recent decades, metabolism has emerged as a relevant focus in studies of biological regulation, especially following its recognition as a hallmark of cancer. This shift has broadened cancer research beyond strictly genetic perspectives. The interaction between metabolism and redox systems in carcinogenesis involves the regulation of essential metabolic pathways, such as glycolysis and the Krebs cycle, as well as the involvement of redox-active components like specific amino acids and cofactors. The feedback mechanisms linking redox systems and metabolism in cancer highlight the development of redox patterns that enhance the flexibility and adaptability of tumor processes, influencing larger-scale biological phenomena such as circadian rhythms and epigenetics.

摘要

氧化还原系统作为生物学中的基本要素,其重要性如今在从生态学到细胞生物学的各个领域都得到了广泛认可。它们与新陈代谢的联系尤为重要,因为它在生物体的能量调节和分配中起着关键作用。近几十年来,新陈代谢已成为生物调节研究的一个相关重点,尤其是在其被确认为癌症的一个标志之后。这一转变使癌症研究超越了严格的遗传学视角。致癌过程中新陈代谢与氧化还原系统之间的相互作用涉及糖酵解和三羧酸循环等基本代谢途径的调节,以及特定氨基酸和辅因子等氧化还原活性成分的参与。癌症中连接氧化还原系统和新陈代谢的反馈机制突出了氧化还原模式的发展,这些模式增强了肿瘤过程的灵活性和适应性,影响着昼夜节律和表观遗传学等更大规模的生物学现象。

https://cdn.ncbi.nlm.nih.gov/pmc/blobs/8930/11765076/9be26add1759/ijms-26-00498-g001.jpg

文献AI研究员

20分钟写一篇综述,助力文献阅读效率提升50倍。

立即体验

用中文搜PubMed

大模型驱动的PubMed中文搜索引擎

马上搜索

文档翻译

学术文献翻译模型,支持多种主流文档格式。

立即体验