Suppr超能文献

HIFU-CCL19/21轴增强肿瘤微环境中树突状细胞疫苗的疗效。

HIFU-CCL19/21 Axis Enhances Dendritic Cell Vaccine Efficacy in the Tumor Microenvironment.

作者信息

Baek Bum-Seo, Park Hyunmi, Choi Ji-Woong, Lee Eun-Young, Seong Seung-Yong

机构信息

Wide River Institute of Immunology, Seoul National University College of Medicine, Hongcheon 25159, Gangwon, Republic of Korea.

Department of Microbiology and Immunology, Seoul National University College of Medicine, Seoul 03080, Republic of Korea.

出版信息

Pharmaceutics. 2025 Jan 6;17(1):65. doi: 10.3390/pharmaceutics17010065.

Abstract

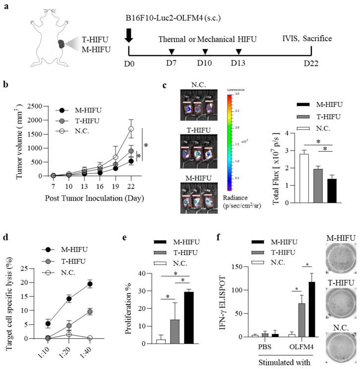
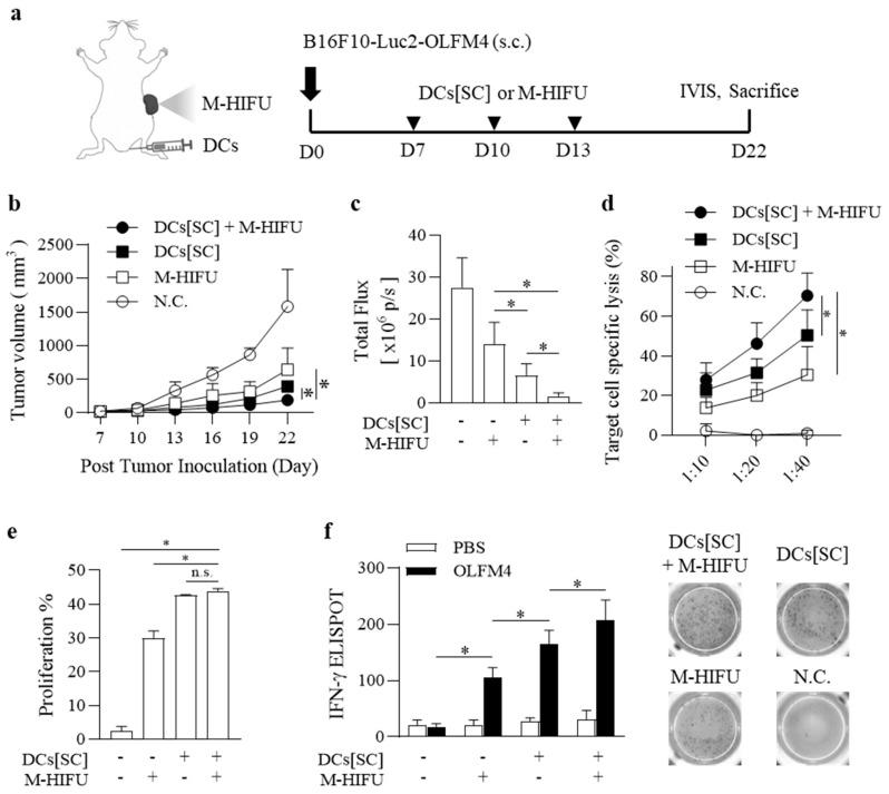
BACKGROUND/OBJECTIVES: Effectively targeting treatment-resistant tumor cells, particularly cancer stem cells (CSCs) involved in tumor recurrence, remains a major challenge in immunotherapy. This study examines the potential of combining mechanical high-intensity focused ultrasound (M-HIFU) with dendritic cell (DC) vaccines to enhance immune responses against OLFM4-expressing tumors, a CSC marker linked to immune evasion and tumor growth.

METHODS

M-HIFU was applied to induce immunogenic cell death by mechanically disrupting tumor cells, releasing tumor-associated antigens and creating an immunostimulatory environment. DC vaccines loaded with OLFM4 were then administered to boost the immune response within this primed environment.

RESULTS

The combination of M-HIFU and DC vaccine significantly inhibited tumor growth and metastasis, with enhanced T-cell activation and increased recruitment of immune cells due to elevated chemokines CCL19 and CCL21. This synergy promoted immune memory, reducing the likelihood of recurrence.

CONCLUSIONS

M-HIFU effectively promotes the migration of DC vaccines through CCL19/21, presenting a promising approach for cancer treatment. Further studies are recommended to optimize this combination for clinical applications, with potential to improve patient outcomes in challenging cancer types.

摘要

背景/目的:有效靶向治疗耐药肿瘤细胞,尤其是参与肿瘤复发的癌症干细胞(CSCs),仍然是免疫治疗中的一项重大挑战。本研究探讨了将机械高强度聚焦超声(M-HIFU)与树突状细胞(DC)疫苗相结合,以增强针对表达OLFM4的肿瘤的免疫反应的潜力,OLFM4是一种与免疫逃逸和肿瘤生长相关的CSC标志物。

方法

应用M-HIFU通过机械破坏肿瘤细胞来诱导免疫原性细胞死亡,释放肿瘤相关抗原并创造一个免疫刺激环境。然后给予负载OLFM4的DC疫苗,以在这个启动的环境中增强免疫反应。

结果

M-HIFU与DC疫苗的联合显著抑制了肿瘤生长和转移,由于趋化因子CCL19和CCL21升高,T细胞活化增强,免疫细胞募集增加。这种协同作用促进了免疫记忆,降低了复发的可能性。

结论

M-HIFU通过CCL19/21有效促进DC疫苗的迁移,为癌症治疗提供了一种有前景的方法。建议进一步研究优化这种联合方案以用于临床应用,有可能改善具有挑战性的癌症类型患者的治疗结果。

https://cdn.ncbi.nlm.nih.gov/pmc/blobs/79f5/11769570/364f095e2d82/pharmaceutics-17-00065-g001.jpg

文献AI研究员

20分钟写一篇综述,助力文献阅读效率提升50倍。

立即体验

用中文搜PubMed

大模型驱动的PubMed中文搜索引擎

马上搜索

文档翻译

学术文献翻译模型,支持多种主流文档格式。

立即体验