Suppr超能文献

一种用于协同黑色素瘤治疗的多功能MIL-101-NH(Fe)纳米平台。

A Multifunctional MIL-101-NH(Fe) Nanoplatform for Synergistic Melanoma Therapy.

作者信息

Shang Jinlu, Chen Yongjun, Wang Fangliang, Yang Jing, Li Yi, Yang Liuxuan, Liu Xiuqiong, Zhong Zhirong, Yue Chaochi, Zhou Meiling

机构信息

Department of Pharmacy, West China Hospital Sichuan University Jintang Hospital, Chengdu, Sichuan, 610400, People's Republic of China.

Department of Pharmacy, The Affiliated Hospital, Southwest Medical University, Luzhou, Sichuan, 646000, People's Republic of China.

出版信息

Int J Nanomedicine. 2025 Jan 22;20:969-988. doi: 10.2147/IJN.S502089. eCollection 2025.

Abstract

BACKGROUND

Melanoma is an aggressive form of skin cancer, and single-modality treatments often fail to prevent tumor recurrence and metastasis. Combination therapy has emerged as an effective approach to improve treatment outcomes.

METHODS

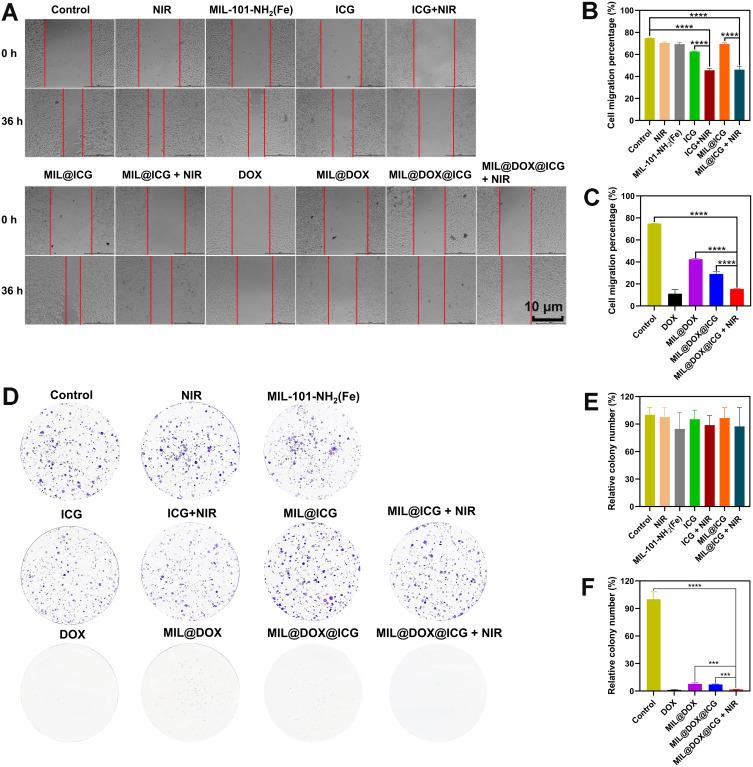
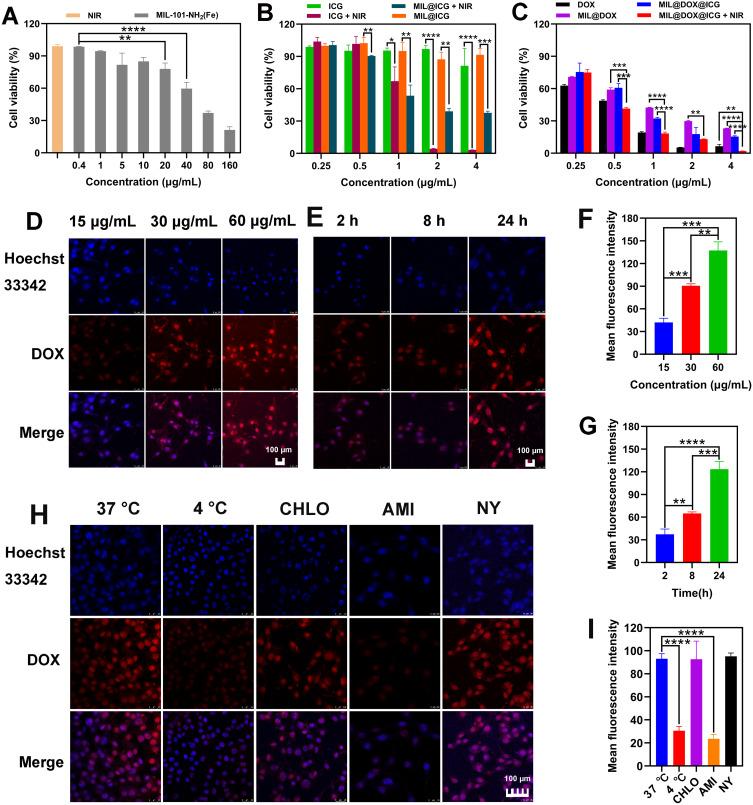
In this study, we developed a multifunctional nanoplatform, MIL@DOX@ICG, utilizing MIL-101-NH(Fe) as a carrier to co-deliver the chemotherapeutic agent doxorubicin (DOX) and the photosensitizer indocyanine green (ICG). MIL-101-NH(Fe) was synthesized via a hydrothermal method. Drug release was evaluated under different pH conditions, and the photothermal effect was tested under near-infrared (NIR) laser irradiation. Hydroxyl radical and reactive oxygen species generation capacities were quantified. Cellular studies using B16F10 cells assessed cytotoxicity, cellular uptake, migration inhibition, and colony formation suppression. In vivo experiments in melanoma-bearing mice evaluated antitumor efficacy and systemic safety through tumor growth inhibition, histological analyses, and toxicity assessments.

RESULTS

MIL@DOX@ICG exhibited a uniform octahedral structure with a particle size of approximately 139 nm and high drug loading efficiencies for DOX (33.70%) and ICG (30.59%). The nanoplatform demonstrated pH-responsive drug release and potent photothermal effects. The generation of hydroxyl radicals via the Fenton reaction and reactive oxygen species production under NIR laser irradiation by MIL@DOX@ICG were confirmed. In vitro assessments revealed significant cytotoxicity of MIL@DOX@ICG against B16F10 cells under NIR laser irradiation, with improved efficacy in inhibiting cell proliferation and migration. In vivo studies confirmed the superior antitumor efficacy of MIL@DOX@ICG + NIR treatment, synergistically harnessing chemotherapy, photothermal therapy, photodynamic therapy, and chemodynamic therapy effects while maintaining excellent biocompatibility.

CONCLUSION

Our findings underscore the potential of MIL-101-NH(Fe) nanoparticles as a versatile and effective platform for synergistic melanoma therapy, offering a promising strategy for overcoming the limitations of conventional treatment modalities.

摘要

背景

黑色素瘤是一种侵袭性皮肤癌,单一治疗方式往往无法预防肿瘤复发和转移。联合治疗已成为改善治疗效果的有效方法。

方法

在本研究中,我们开发了一种多功能纳米平台MIL@DOX@ICG,利用MIL-101-NH(Fe)作为载体,共同递送化疗药物阿霉素(DOX)和光敏剂吲哚菁绿(ICG)。通过水热法合成了MIL-101-NH(Fe)。在不同pH条件下评估药物释放,并在近红外(NIR)激光照射下测试光热效应。对羟基自由基和活性氧的生成能力进行了定量分析。使用B16F10细胞进行的细胞研究评估了细胞毒性、细胞摄取、迁移抑制和集落形成抑制情况。在荷黑色素瘤小鼠体内进行的实验通过肿瘤生长抑制、组织学分析和毒性评估来评价抗肿瘤疗效和全身安全性。

结果

MIL@DOX@ICG呈现均匀的八面体结构,粒径约为139 nm,对DOX(33.70%)和ICG(30.59%)具有较高的载药效率。该纳米平台表现出pH响应性药物释放和强大的光热效应。证实了MIL@DOX@ICG通过芬顿反应产生羟基自由基以及在近红外激光照射下产生活性氧。体外评估显示,在近红外激光照射下,MIL@DOX@ICG对B16F10细胞具有显著的细胞毒性,在抑制细胞增殖和迁移方面具有更高的疗效。体内研究证实了MIL@DOX@ICG + NIR治疗具有卓越的抗肿瘤疗效,在维持优异生物相容性的同时,协同发挥化疗、光热疗法、光动力疗法和化学动力疗法的作用。

结论

我们的研究结果强调了MIL-101-NH(Fe)纳米颗粒作为一种多功能且有效的协同黑色素瘤治疗平台的潜力,为克服传统治疗方式的局限性提供了一种有前景的策略。

https://cdn.ncbi.nlm.nih.gov/pmc/blobs/cec2/11766718/d9d8dab08b23/IJN-20-969-g0001.jpg

文献AI研究员

20分钟写一篇综述,助力文献阅读效率提升50倍。

立即体验

用中文搜PubMed

大模型驱动的PubMed中文搜索引擎

马上搜索

文档翻译

学术文献翻译模型,支持多种主流文档格式。

立即体验