Suppr超能文献

GDF15介导的瓦伯格效应增强通过TGFβ信号通路维持多发性骨髓瘤生长。

GDF15-mediated enhancement of the Warburg effect sustains multiple myeloma growth via TGFβ signaling pathway.

作者信息

Xue Wenjing, Li Ying, Ma Yanna, Zhang Feng

机构信息

Department of Hematology, Jinshan Hospital, Fudan University, Shanghai, 201508, China.

Department of Cardiovascular medicine, Jinshan Hospital, Fudan University, Shanghai, 201508, China.

出版信息

Cancer Metab. 2025 Jan 27;13(1):3. doi: 10.1186/s40170-025-00373-7.

Abstract

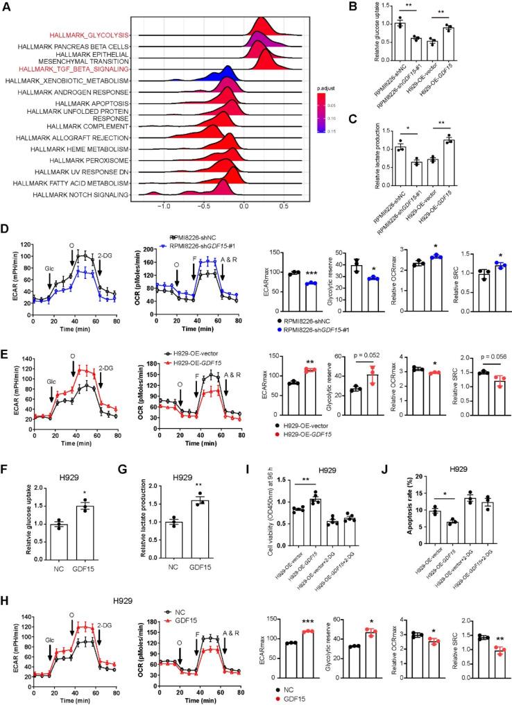
The Warburg effect, characterized by the shift toward aerobic glycolysis, is closely associated with the onset and advancement of tumors, including multiple myeloma (MM). Nevertheless, the specific regulatory mechanisms of glycolysis in MM and its functional role remain unclear. In this study, we identified that growth differentiation factor 15 (GDF15) is a glycolytic regulator, and GDF15 is highly expressed in MM cells and patient samples. Through gain-of-function and loss-of-function experiments, we demonstrated that GDF15 promotes MM cell proliferation and inhibits apoptosis. Moreover, GDF15 enhances Warburg-like metabolism in MM cells, as evidenced by increased glucose uptake, lactate production, and extracellular acidification rate, while reducing oxidative phosphorylation. Importantly, the tumor-promoting effects of GDF15 in MM cells are fermentation-dependent. Mechanistically, GDF15 was found to promote the expression of key glycolytic genes, particularly the glucose transporter GLUT1, through the activation of the TGFβ signaling pathway. Pharmacological inhibition of the TGFβ signaling pathway effectively abrogated the oncogenic activities of GDF15 in MM cells, including cell proliferation, apoptosis, and fermentation. In vivo experiments using a subcutaneous xenotransplanted tumor model confirmed that GDF15 knockdown led to a significant reduction in tumor growth, while GDF15 overexpression promoted tumor growth. Overall, our study provides insights into the molecular mechanisms underlying MM pathogenesis and highlights the potential of targeting GDF15-TGFβ signaling -glycolysis axis as a therapeutic approach for future therapeutic interventions in MM.

摘要

瓦博格效应以向有氧糖酵解转变为特征,与包括多发性骨髓瘤(MM)在内的肿瘤的发生和进展密切相关。然而,MM中糖酵解的具体调节机制及其功能作用仍不清楚。在本研究中,我们确定生长分化因子15(GDF15)是一种糖酵解调节因子,且GDF15在MM细胞和患者样本中高表达。通过功能获得和功能丧失实验,我们证明GDF15促进MM细胞增殖并抑制细胞凋亡。此外,GDF15增强MM细胞中的类瓦博格代谢,表现为葡萄糖摄取增加、乳酸生成增加和细胞外酸化率升高,同时降低氧化磷酸化。重要的是,GDF15在MM细胞中的促肿瘤作用依赖于发酵。机制上,发现GDF15通过激活TGFβ信号通路促进关键糖酵解基因的表达,特别是葡萄糖转运蛋白GLUT1。对TGFβ信号通路的药理学抑制有效消除了GDF15在MM细胞中的致癌活性,包括细胞增殖、凋亡和发酵。使用皮下异种移植肿瘤模型的体内实验证实,GDF15敲低导致肿瘤生长显著减少,而GDF15过表达促进肿瘤生长。总体而言,我们的研究深入了解了MM发病机制的分子机制,并突出了靶向GDF15 - TGFβ信号 - 糖酵解轴作为MM未来治疗干预措施的治疗潜力。

https://cdn.ncbi.nlm.nih.gov/pmc/blobs/1ccb/11770933/8a62c9df9363/40170_2025_373_Fig1_HTML.jpg

文献AI研究员

20分钟写一篇综述,助力文献阅读效率提升50倍。

立即体验

用中文搜PubMed

大模型驱动的PubMed中文搜索引擎

马上搜索

文档翻译

学术文献翻译模型,支持多种主流文档格式。

立即体验