Suppr超能文献

调控人类疾病中的自噬降解:从机制到干预措施

Manipulating autophagic degradation in human diseases: from mechanisms to interventions.

作者信息

Zhang Yiqing, Liu Xiaoxia, Klionsky Daniel J, Lu Boxun, Zhong Qing

机构信息

Key Laboratory of Cell Differentiation and Apoptosis of Chinese Ministry of Education, Department of Pathophysiology, Shanghai Jiao Tong University School of Medicine (SJTU-SM), Shanghai 20025, China.

Department of Molecular, Cellular, and Developmental Biology, and the Life Sciences Institute, University of Michigan, Ann Arbor, MI 48109-2216, USA.

出版信息

Life Med. 2022 Oct 11;1(2):120-148. doi: 10.1093/lifemedi/lnac043. eCollection 2022 Oct.

Abstract

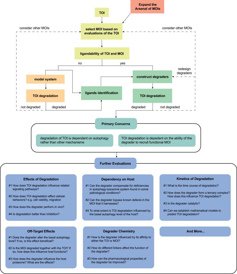
Targeted degradation, having emerged as a powerful and promising strategy in drug discovery in the past two decades, has provided a solution for many once undruggable targets involved in various diseases. While earlier targeted degradation tools, as exemplified by PROteolysis-TArgeting Chimera (PROTAC), focused on harnessing the ubiquitin-proteasome system, novel approaches that aim to utilize autophagy, a potent, lysosome-dependent degradation pathway, have also surfaced recently as promising modalities. In this review, we first introduce the mechanisms that establish selectivity in autophagy, which provides the rationales for autophagy-based targeted degradation; we also provide an overview on the panoply of cellular machinery involved in this process, an arsenal that could be potentially harnessed. On this basis, we propose four strategies for designing autophagy-based targeted degraders, including Tagging Targets, Directly Engaging Targets, Initiating Autophagy at Targets, and Phagophore-Tethering to Targets. We introduce the current frontiers in this field, including AUtophagy-TArgeting Chimera (AUTAC), Targeted Protein Autophagy (TPA), AUTOphagy-TArgeting Chimera (AUTOTAC, not to be confused with AUTAC), AuTophagosome TEthering Compound (ATTEC), and other experimental approaches as case studies for each strategy. Finally, we put forward a workflow for generating autophagy-based degraders and some important questions that may guide and inspire the process.

摘要

在过去二十年中,靶向降解已成为药物研发中一种强大且有前景的策略,为许多涉及各种疾病的曾经难以成药的靶点提供了解决方案。早期的靶向降解工具,如蛋白酶靶向嵌合体(PROTAC),专注于利用泛素-蛋白酶体系统,而旨在利用自噬(一种强大的、依赖溶酶体的降解途径)的新方法最近也作为有前景的模式出现。在这篇综述中,我们首先介绍在自噬中建立选择性的机制,这为基于自噬的靶向降解提供了理论依据;我们还概述了参与这一过程的一系列细胞机制,这是一个可能被利用的工具库。在此基础上,我们提出了四种设计基于自噬的靶向降解剂的策略,包括标记靶点、直接作用于靶点、在靶点处启动自噬以及将吞噬泡 tethering 到靶点。我们介绍了该领域的当前前沿,包括自噬靶向嵌合体(AUTAC)、靶向蛋白自噬(TPA)、自噬靶向嵌合体(AUTOTAC,不要与 AUTAC 混淆)、自噬体 tethering 化合物(ATTEC)以及其他实验方法,作为每种策略的案例研究。最后,我们提出了生成基于自噬的降解剂的工作流程以及一些可能指导和启发这一过程的重要问题。 (注:“tethering”此处暂未找到完全合适的准确中文表述,保留英文供参考)

https://cdn.ncbi.nlm.nih.gov/pmc/blobs/fed3/11749641/c7174da924f9/lnac043_fig1.jpg

文献AI研究员

20分钟写一篇综述,助力文献阅读效率提升50倍。

立即体验

用中文搜PubMed

大模型驱动的PubMed中文搜索引擎

马上搜索

文档翻译

学术文献翻译模型,支持多种主流文档格式。

立即体验