Suppr超能文献

缺氧诱导的胶质瘤干细胞样细胞中的一碳代谢重编程

Hypoxia-induced one-carbon metabolic reprogramming in glioma stem-like cells.

作者信息

He Xuan-Cheng, Wang Jian, Shi Min-Yang, Liu Chang-Mei, Teng Zhao-Qian

机构信息

State Key Laboratory of Stem Cell and Reproductive Biology, Institute of Zoology, Chinese Academy of Sciences, Beijing 100101, China.

Institute for Stem Cell and Regeneration, Chinese Academy of Sciences, Beijing 100101, China.

出版信息

Life Med. 2023 Nov 23;2(6):lnad048. doi: 10.1093/lifemedi/lnad048. eCollection 2023 Dec.

Abstract

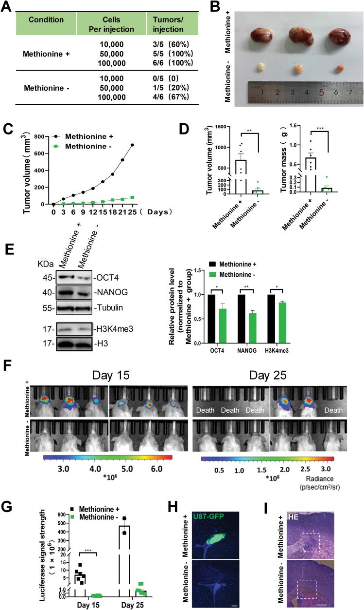
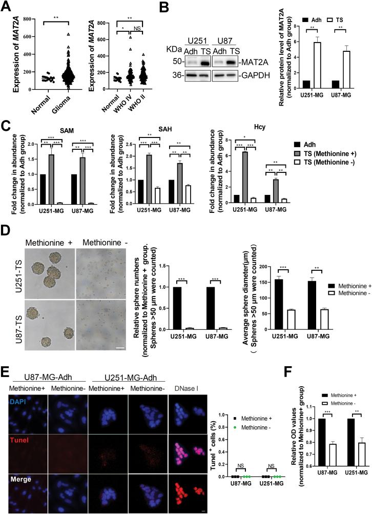
Glioma stem cells (GSCs) in the hypoxic niches contribute to tumor initiation, progression, and recurrence in glioblastoma (GBM). Metabolic pathways are altered in GSCs under hypoxia, but the mechanism underlying the altered one-carbon metabolism in GSCs by hypoxia is largely unknown. Here, we report that hypoxia induces down-regulation of DHFR as well as up-regulation of MAT2A in GBM tumorsphere cells, and confers them the ability of cell proliferation that is independent of exogenous folate. Importantly, short-term inhibition of the methionine cycle or exposure to the MAT2A inhibitor is sufficient to cripple the tumor-initiating capability of GBM tumorsphere cells. Therefore, we present a novel perspective on how hypoxia alters the pattern of one-carbon metabolism in GBM tumorsphere cells and provide evidence that restriction of methionine intake or targeting MAT2A inhibits the tumorigenicity of GBM tumorsphere cells.

摘要

缺氧微环境中的胶质瘤干细胞(GSCs)促进胶质母细胞瘤(GBM)的肿瘤起始、进展和复发。缺氧条件下GSCs的代谢途径发生改变,但缺氧改变GSCs中一碳代谢的潜在机制在很大程度上尚不清楚。在此,我们报告缺氧诱导GBM肿瘤球细胞中DHFR的下调以及MAT2A的上调,并赋予它们独立于外源性叶酸的细胞增殖能力。重要的是,短期抑制甲硫氨酸循环或暴露于MAT2A抑制剂足以削弱GBM肿瘤球细胞的肿瘤起始能力。因此,我们提出了一个关于缺氧如何改变GBM肿瘤球细胞中一碳代谢模式的新观点,并提供证据表明限制甲硫氨酸摄入或靶向MAT2A可抑制GBM肿瘤球细胞的致瘤性。

https://cdn.ncbi.nlm.nih.gov/pmc/blobs/86ab/11749232/589951eaa782/lnad048_fig1.jpg

文献AI研究员

20分钟写一篇综述,助力文献阅读效率提升50倍。

立即体验

用中文搜PubMed

大模型驱动的PubMed中文搜索引擎

马上搜索

文档翻译

学术文献翻译模型,支持多种主流文档格式。

立即体验