Suppr超能文献

磷脂酰胆碱合成减少可抑制丝氨酸蛋白酶抑制剂缺乏所致的胚胎致死性。

Reduced phosphatidylcholine synthesis suppresses the embryonic lethality of seipin deficiency.

作者信息

Zhu Jinglin, Lam Sin Man, Yang Leilei, Liang Jingjing, Ding Mei, Shui Guanghou, Huang Xun

机构信息

State Key Laboratory of Molecular Developmental Biology, Institute of Genetics and Developmental Biology, Chinese Academy of Sciences, Beijing 100101, China.

University of Chinese Academy of Sciences, Beijing 100049, China.

出版信息

Life Metab. 2022 Sep 8;1(2):175-189. doi: 10.1093/lifemeta/loac021. eCollection 2022 Oct.

Abstract

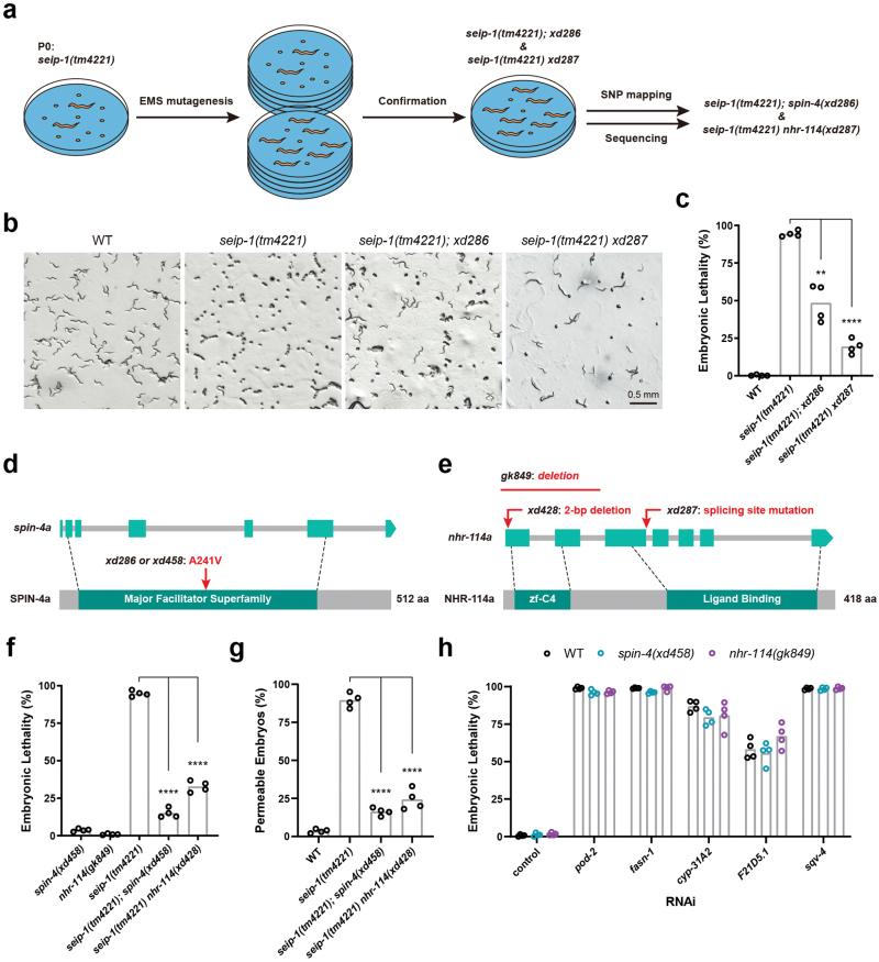
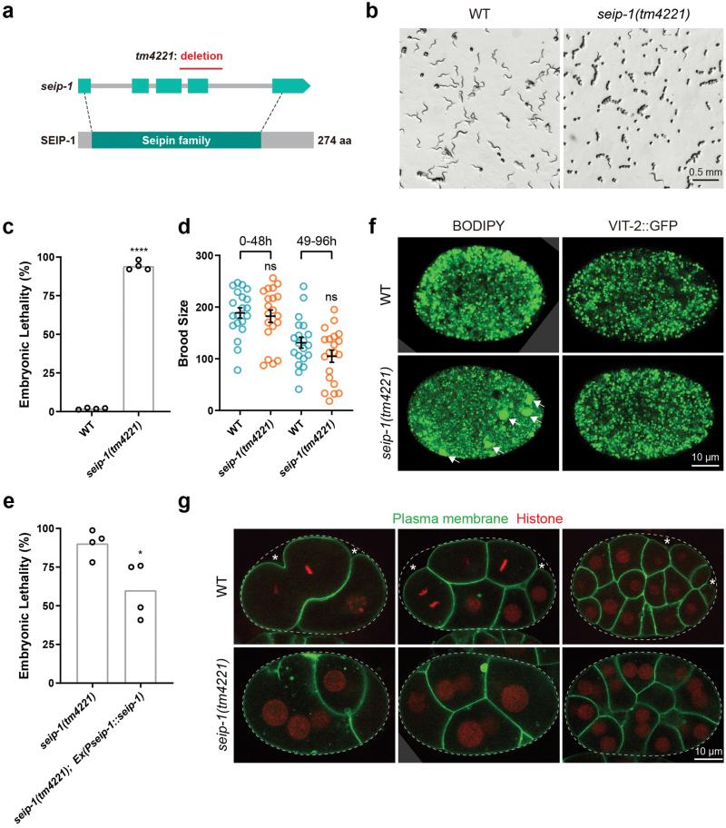
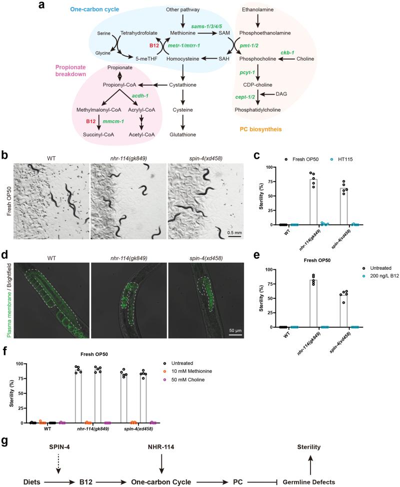
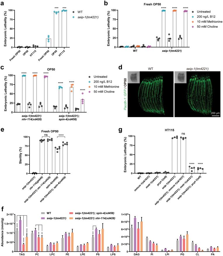
Seipin plays a vital role in lipid droplet homeostasis, and its deficiency causes congenital generalized lipodystrophy type II in humans. It is not known whether the physiological defects are all caused by cellular lipid droplet defects. Loss-of-function mutation of , the seipin ortholog, causes embryonic lethality and lipid droplet abnormality. We uncover and as two suppressors of embryonic lethality. Mechanistically, and act in the "B12-one-carbon cycle-phosphatidylcholine (PC)" axis, and reducing PC synthesis suppresses the embryonic lethality of mutants. Conversely, PC deficiency enhances the lipid droplet abnormality of mutants. The suppression of embryonic lethality by PC reduction requires polyunsaturated fatty acid. In addition, the suppression is enhanced by the knockdown of phospholipid scramblase . Therefore, seipin and PC exhibit opposite actions in embryogenesis, while they function similarly in lipid droplet homeostasis. Our results demonstrate that seipin-mediated embryogenesis is independent of lipid droplet homeostasis.

摘要

丝氨酸蛋白酶抑制剂在脂滴稳态中起着至关重要的作用,其缺乏会导致人类II型先天性全身脂肪营养不良。目前尚不清楚生理缺陷是否都由细胞脂滴缺陷引起。丝氨酸蛋白酶抑制剂的直系同源物的功能丧失突变会导致胚胎致死和脂滴异常。我们发现 和 作为胚胎致死的两个抑制因子。从机制上讲, 和 在“B12-一碳循环-磷脂酰胆碱(PC)”轴中起作用,减少PC合成可抑制 突变体的胚胎致死率。相反,PC缺乏会增强 突变体的脂滴异常。通过减少PC来抑制 胚胎致死需要多不饱和脂肪酸。此外,磷脂翻转酶 的敲低会增强这种抑制作用。因此,丝氨酸蛋白酶抑制剂和PC在胚胎发生中表现出相反的作用,而它们在脂滴稳态中功能相似。我们的结果表明,丝氨酸蛋白酶抑制剂介导的胚胎发生独立于脂滴稳态。

https://cdn.ncbi.nlm.nih.gov/pmc/blobs/0349/11749705/4df335342bc9/loac021_fig1.jpg

文献AI研究员

20分钟写一篇综述,助力文献阅读效率提升50倍。

立即体验

用中文搜PubMed

大模型驱动的PubMed中文搜索引擎

马上搜索

文档翻译

学术文献翻译模型,支持多种主流文档格式。

立即体验