Suppr超能文献

神经胶质细胞通过不同的主要组织相容性复合体途径调节视网膜中的免疫反应。

Glia Modulates Immune Responses in the Retina Through Distinct MHC Pathways.

作者信息

Intonti Simona, Kokona Despina, Zinkernagel Martin S, Enzmann Volker, Stein Jens V, Conedera Federica M

机构信息

Department of Experimental and Clinical Medicine, University of Florence, Florence, Italy.

Department of Ophthalmology, Bern University Hospital and Department of BioMedical Research, University of Bern, Bern, Switzerland.

出版信息

Glia. 2025 Apr;73(4):822-839. doi: 10.1002/glia.24656. Epub 2025 Jan 28.

Abstract

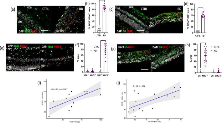
Glia antigen-presenting cells (APCs) are pivotal regulators of immune surveillance within the retina, maintaining tissue homeostasis and promptly responding to insults. However, the intricate mechanisms underlying their local coordination and activation remain unclear. Our study integrates an animal model of retinal injury, retrospective analysis of human retinas, and in vitro experiments to gain insights into the crucial role of antigen presentation in neuroimmunology during retinal degeneration (RD), uncovering the involvement of various glial cells, notably Müller glia and microglia. Glial cells act as sentinels, detecting antigens released during degeneration and interacting with T-cells via MHC molecules, which are essential for immune responses. Microglia function as APCs via the MHC Class II pathway, upregulating key molecules such as Csf1r and cytokines. In contrast, Müller cells act through the MHC Class I pathway, exhibiting upregulated antigen processing genes and promoting a CD8 T-cell response. Distinct cytokine signaling pathways, including TNF-α and IFN Type I, contribute to the immune balance. Human retinal specimens corroborate these findings, demonstrating glial activation and MHC expression correlating with degenerative changes. In vitro assays also confirmed differential T-cell migration responses to activated microglia and Müller cells, highlighting their role in shaping the immune milieu within the retina. In summary, our study emphasizes the involvement of retinal glial cells in modulating the immune response after insults to the retinal parenchyma. Unraveling the intricacies of glia-mediated antigen presentation in RD is essential for developing precise therapeutic interventions for retinal pathologies.

摘要

神经胶质抗原呈递细胞(APCs)是视网膜内免疫监视的关键调节因子,维持组织稳态并迅速应对损伤。然而,其局部协调和激活的复杂机制仍不清楚。我们的研究整合了视网膜损伤动物模型、人类视网膜回顾性分析和体外实验,以深入了解抗原呈递在视网膜变性(RD)过程中神经免疫学中的关键作用,揭示了各种神经胶质细胞的参与,特别是穆勒胶质细胞和小胶质细胞。神经胶质细胞充当哨兵,检测变性过程中释放的抗原,并通过MHC分子与T细胞相互作用,这对免疫反应至关重要。小胶质细胞通过MHC II类途径发挥APC作用,上调Csf1r和细胞因子等关键分子。相比之下,穆勒细胞通过MHC I类途径发挥作用,表现出上调的抗原加工基因并促进CD8 T细胞反应。包括TNF-α和I型干扰素在内的不同细胞因子信号通路有助于维持免疫平衡。人类视网膜标本证实了这些发现,表明神经胶质激活和MHC表达与退行性变化相关。体外试验也证实了T细胞对活化的小胶质细胞和穆勒细胞的迁移反应存在差异,突出了它们在塑造视网膜内免疫环境中的作用。总之,我们的研究强调了视网膜神经胶质细胞在调节视网膜实质损伤后的免疫反应中的作用。阐明RD中神经胶质介导的抗原呈递的复杂性对于开发针对视网膜病变的精确治疗干预措施至关重要。

https://cdn.ncbi.nlm.nih.gov/pmc/blobs/f802/11845847/30381fb84049/GLIA-73-822-g004.jpg

文献AI研究员

20分钟写一篇综述,助力文献阅读效率提升50倍。

立即体验

用中文搜PubMed

大模型驱动的PubMed中文搜索引擎

马上搜索

文档翻译

学术文献翻译模型,支持多种主流文档格式。

立即体验