Suppr超能文献

红景天苷增强间充质干细胞通过Keap1/Nrf2/GPX4信号通路抑制铁死亡并改善卵巢早衰。

Mesenchymal stem cells enchanced by salidroside to inhibit ferroptosis and improve premature ovarian insufficiency via Keap1/Nrf2/GPX4 signaling.

作者信息

Chen Lixuan, Wu Yingnan, Lv Tiying, Tuo Rui, Xiao Yang

机构信息

Department of Hematology, Shenzhen Qianhai Shekou Pilot Free Trade Zone Hospital, Shenzhen, People's Republic of China.

Translational Medicine Center, The Second Affiliated Hospital of Guangzhou Medical University, Guangzhou, People's Republic of China.

出版信息

Redox Rep. 2025 Dec;30(1):2455914. doi: 10.1080/13510002.2025.2455914. Epub 2025 Jan 28.

Abstract

BACKGROUND

Regenerative medicine researches have shown that mesenchymal stem cells (MSCs) may be an effective treatment method for premature ovarian insufficiency (POI). However, the efficacy of MSCs is still limited.

PURPOSE

This study aims to explain whether salidroside and MSCs combination is a therapeutic strategy to POI and to explore salidroside-enhanced MSCs inhibiting ferroptosis via Keap1/Nrf2/GPX4 signaling.

METHODS

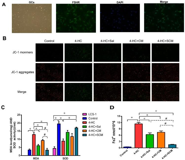
The effect of salidroside and MSCs on ovarian granular cells (GCs) was analyzed. After treatment, hormone levels and -fertility of rats were measured. Lipid peroxidation levels, iron deposition and mitochondrial morphology were detected. The genes and proteins of Keap1/Nrf2/GPX4 signaling were examined.

RESULTS

Salidroside and MSCs were found to inhibit cell death of GCs by reducing peroxidation and intracellular ferrous. Salidroside promotes the proliferation of MSCs and supports cell survival in ovary. Salidroside combined with MSCs therapy restored ovarian function, which was better than MSCs monotherapy. Salidroside-enhanced MSCs to inhibit ferroptosis. The results showed activation of the Keap1/Nrf2/GPX4 signaling and an increase in anti-ferroptosis molecule.

CONCLUSIONS

Salidroside-enhanced MSCs as a ferroptosis inhibitor and provide new therapeutic strategies for POI. The possible mechanisms of MSCs were related to maintaining redox homeostasis via a Keap1/Nrf2/GPX4 signaling.

摘要

背景

再生医学研究表明,间充质干细胞(MSCs)可能是治疗卵巢早衰(POI)的有效方法。然而,MSCs的疗效仍然有限。

目的

本研究旨在解释红景天苷与MSCs联合使用是否是治疗POI的策略,并探讨红景天苷增强MSCs通过Keap1/Nrf2/GPX4信号通路抑制铁死亡的作用。

方法

分析红景天苷和MSCs对卵巢颗粒细胞(GCs)的影响。处理后,检测大鼠的激素水平和生育能力。检测脂质过氧化水平、铁沉积和线粒体形态。检测Keap1/Nrf2/GPX4信号通路的基因和蛋白。

结果

发现红景天苷和MSCs通过减少过氧化和细胞内亚铁来抑制GCs的细胞死亡。红景天苷促进MSCs的增殖并支持卵巢中的细胞存活。红景天苷与MSCs联合治疗可恢复卵巢功能,优于MSCs单一疗法。红景天苷增强MSCs抑制铁死亡。结果显示Keap1/Nrf2/GPX4信号通路激活,抗铁死亡分子增加。

结论

红景天苷增强的MSCs作为铁死亡抑制剂,为POI提供了新的治疗策略。MSCs的可能机制与通过Keap1/Nrf2/GPX4信号通路维持氧化还原稳态有关。

https://cdn.ncbi.nlm.nih.gov/pmc/blobs/33a6/11776066/07136d20b0b6/YRER_A_2455914_F0001_OC.jpg

文献AI研究员

20分钟写一篇综述,助力文献阅读效率提升50倍。

立即体验

用中文搜PubMed

大模型驱动的PubMed中文搜索引擎

马上搜索

文档翻译

学术文献翻译模型,支持多种主流文档格式。

立即体验