Suppr超能文献

c-JUN:一种限制人类多能干细胞中胚层分化的染色质阻遏物。

c-JUN: a chromatin repressor that limits mesoderm differentiation in human pluripotent stem cells.

作者信息

Zhang Ran, Li Guihuan, Zhang Qi, Wang Zhenhua, Xiang Dan, Zhang Xiaofei, Chen Jiekai, Hutchins Andrew P, Qin Dajiang, Su Huanxing, Pei Duanqing, Li Dongwei

机构信息

State Key Laboratory of Quality Research in Chinese Medicine, Institute of Chinese Medical Sciences, University of Macau, Avenida da Universidade, Taipa, Macao, 999078, China.

Key Laboratory of Biological Targeting Diagnosis, Therapy and Rehabilitation of Guangdong Higher Education Institutes, The Fifth Affiliated Hospital of Guangzhou Medical University, 621 Gangwan Road, Huangpu District, Guangzhou, Guangdong, 510799, China.

出版信息

Nucleic Acids Res. 2025 Jan 24;53(3). doi: 10.1093/nar/gkaf001.

Abstract

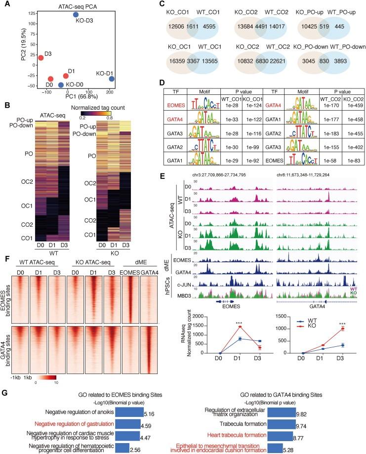
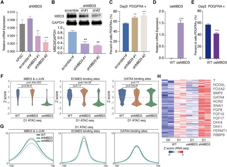
Cell fate determination at the chromatin level is not fully comprehended. Here, we report that c-JUN acts on chromatin loci to limit mesoderm cell fate specification as cells exit pluripotency. Although c-JUN is widely expressed across various cell types in early embryogenesis, it is not essential for maintaining pluripotency. Instead, it functions as a repressor to constrain mesoderm development while having a negligible impact on ectoderm differentiation. c-JUN interacts with MBD3-NuRD complex, which helps maintain chromatin in a low accessibility state at mesoderm-related genes during the differentiation of human pluripotent stem cells into mesoderm. Furthermore, c-JUN specifically inhibits the activation of key mesoderm factors, such as EOMES and GATA4. Knocking out c-JUN or inhibiting it with a JNK inhibitor can alleviate this suppression, promoting mesoderm cell differentiation. Consistently, knockdown of MBD3 enhances mesoderm generation, whereas MBD3 overexpression impedes it. Overexpressing c-JUN redirects differentiation toward a fibroblast-like lineage. Collectively, our findings suggest that c-JUN acts as a chromatin regulator to restrict the mesoderm cell fate.

摘要

染色质水平上的细胞命运决定尚未得到充分理解。在此,我们报告称,c-JUN作用于染色质位点,以限制细胞退出多能性时中胚层细胞命运的特化。尽管c-JUN在早期胚胎发育的各种细胞类型中广泛表达,但它对于维持多能性并非必不可少。相反,它作为一种阻遏物发挥作用,限制中胚层发育,而对外胚层分化的影响可忽略不计。c-JUN与MBD3-NuRD复合物相互作用,在人类多能干细胞分化为中胚层的过程中,该复合物有助于将中胚层相关基因的染色质维持在低可及性状态。此外,c-JUN特异性抑制关键中胚层因子(如EOMES和GATA4)的激活。敲除c-JUN或用JNK抑制剂抑制它可减轻这种抑制作用,促进中胚层细胞分化。同样,敲低MBD3可增强中胚层生成,而MBD3过表达则会阻碍中胚层生成。过表达c-JUN会使分化转向成纤维细胞样谱系。总体而言,我们的研究结果表明,c-JUN作为一种染色质调节因子来限制中胚层细胞命运。

https://cdn.ncbi.nlm.nih.gov/pmc/blobs/6ea0/11760979/13d558b00327/gkaf001figgra1.jpg

文献AI研究员

20分钟写一篇综述,助力文献阅读效率提升50倍。

立即体验

用中文搜PubMed

大模型驱动的PubMed中文搜索引擎

马上搜索

文档翻译

学术文献翻译模型,支持多种主流文档格式。

立即体验