Suppr超能文献

通过三重铁死亡机制实现联合癌症免疫治疗的、自愈合且对pH有响应的、共负载CA抑制剂和葡萄糖氧化酶的亚精胺/亚铁离子复合水凝胶

Self-healable and pH-responsive spermidine/ferrous ion complexed hydrogel Co-loaded with CA inhibitor and glucose oxidase for combined cancer immunotherapy through triple ferroptosis mechanism.

作者信息

Nie Tianqi, Fang Yifei, Zhang Ruhe, Cai Yishui, Wang Xiaobo, Jiao Yuenong, Wu Jun

机构信息

Department of Otorhinolaryngology Head and Neck Surgery, Guangzhou Twelfth People's Hospital (The Affiliated Twelfth People's Hospital of Guangzhou Medical University), Guangzhou Medical University, Guangzhou, 510620, China.

Bioscience and Biomedical Engineering Thrust, The Hong Kong University of Science and Technology (Guangzhou), Guangzhou, 511400, China.

出版信息

Bioact Mater. 2025 Jan 11;47:51-63. doi: 10.1016/j.bioactmat.2025.01.005. eCollection 2025 May.

Abstract

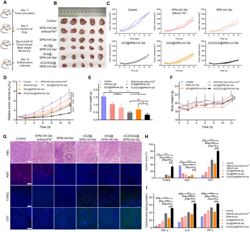
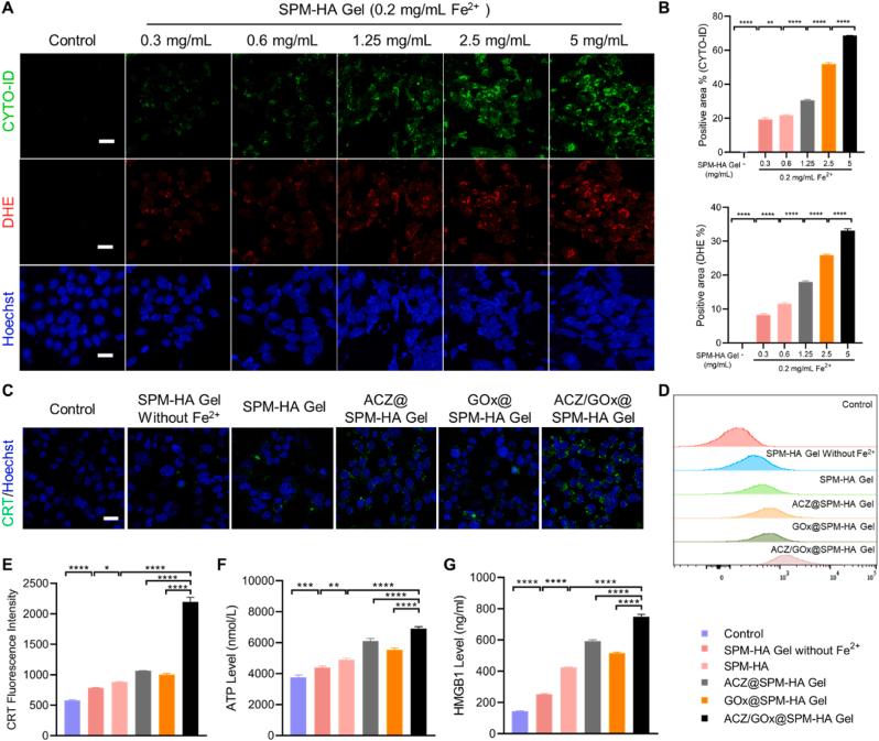
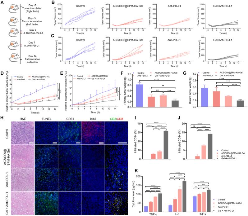
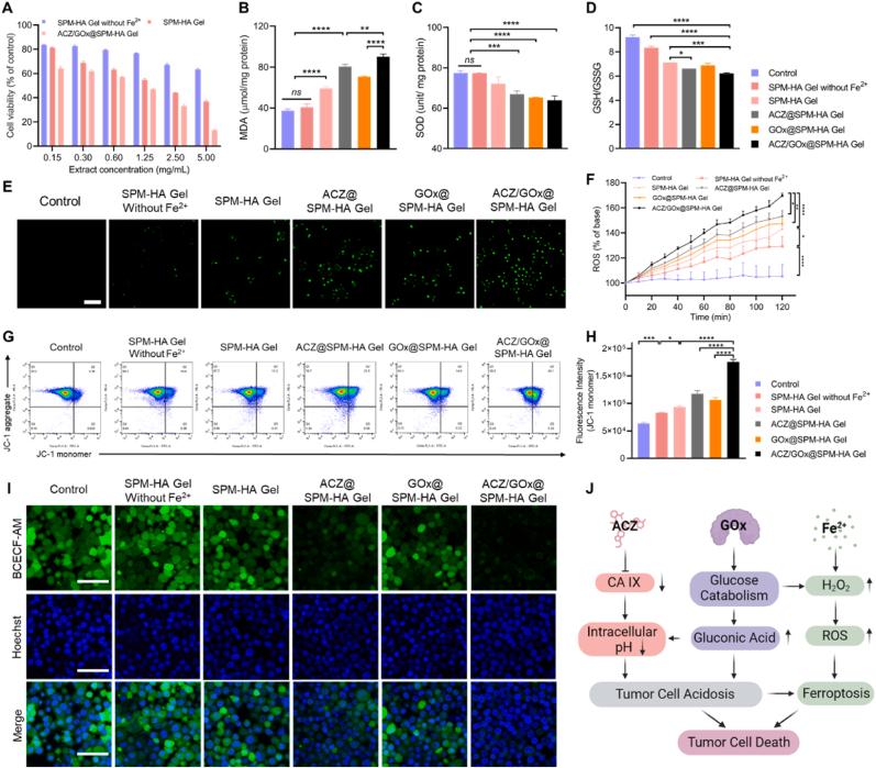
Tumor microenvironment governs various therapeutic tolerability of cancer such as ferroptosis and immunotherapy through rewiring tumor metabolic reprogramming like Warburg metabolism. Highly expressed carbonic anhydrases (CA) in tumor that maintaining the delicate metabolic homeostasis is thus the most potential target to be modulated to resolve the therapeutic tolerability. Hence, in this article, a self-healable and pH-responsive spermidine/ferrous ion hydrogel loaded with CA inhibitor (acetazolamide, ACZ) and glucose oxidase (ACZ/GOx@SPM-HA Gel) was fabricated through the Schiff-base reaction between spermidine-dextran and oxidized hyaluronic acid, along with ferrous coordination. Investigation on cancer cell lines (MOC-1) demonstrated ACZ/GOx@SPM-HA Gel may induce cellular oxidative stress and mitochondrial dysfunction through disrupting the cellular homeostasis. Moreover, with the facilitation of autophagy induced by spermidine, ACZ/GOx@SPM-HA Gel may trigger a positive feedback loop to maximally amplify cellular ferroptosis and promote DAMPs release. The anti-tumor evaluation on xenograft mice models furtherly proved the local injection of such hydrogel formulation could efficiently inhibit the tumor growth and distinctively promote the immunogenicity of tumor bed to provide a more favorable environment for immunotherapy. Overall, ACZ/GOx@SPM-HA Gel, with such feasible physiochemical properties and great biocompatibility, holds great potential in treating solid tumors with acidosis-mediated immunotherapy tolerance.

摘要

肿瘤微环境通过重塑肿瘤代谢重编程(如Warburg代谢)来控制癌症的各种治疗耐受性,如铁死亡和免疫疗法。肿瘤中高表达的碳酸酐酶(CA)维持着微妙的代谢稳态,因此是调节以解决治疗耐受性的最具潜力的靶点。因此,在本文中,通过亚精胺-葡聚糖与氧化透明质酸之间的席夫碱反应以及亚铁配位,制备了一种负载CA抑制剂(乙酰唑胺,ACZ)和葡萄糖氧化酶(ACZ/GOx@SPM-HA凝胶)的可自愈且pH响应的亚精胺/亚铁离子水凝胶。对癌细胞系(MOC-1)的研究表明,ACZ/GOx@SPM-HA凝胶可能通过破坏细胞稳态诱导细胞氧化应激和线粒体功能障碍。此外,在亚精胺诱导的自噬的促进下,ACZ/GOx@SPM-HA凝胶可能触发正反馈回路,以最大程度地放大细胞铁死亡并促进损伤相关分子模式的释放。对异种移植小鼠模型的抗肿瘤评估进一步证明,局部注射这种水凝胶制剂可以有效抑制肿瘤生长,并显著促进肿瘤床的免疫原性,为免疫疗法提供更有利的环境。总体而言,ACZ/GOx@SPM-HA凝胶具有如此可行的理化性质和良好的生物相容性,在治疗酸中毒介导的免疫疗法耐受性的实体瘤方面具有巨大潜力。

https://cdn.ncbi.nlm.nih.gov/pmc/blobs/5e59/11772096/e2f95309d13d/ga1.jpg

文献AI研究员

20分钟写一篇综述,助力文献阅读效率提升50倍。

立即体验

用中文搜PubMed

大模型驱动的PubMed中文搜索引擎

马上搜索

文档翻译

学术文献翻译模型,支持多种主流文档格式。

立即体验