Suppr超能文献

甘油三酯-葡萄糖指数预测H型高血压合并冠心病患者不良心血管事件:一项回顾性队列研究

Triglyceride-glucose index predicts adverse cardiovascular events in patients with H-type hypertension combined with coronary heart disease: a retrospective cohort study.

作者信息

Li Changjiang, Zhao Shun, Li Yingkai, He Songyuan, Jian Wen, Liu Yanci, Cheng Zichao, Peng Hongyu

机构信息

Department of Cardiology, Beijing Anzhen Hospital, Capital Medical University, Beijing, China.

出版信息

Cardiovasc Diabetol. 2025 Jan 29;24(1):45. doi: 10.1186/s12933-024-02555-x.

Abstract

BACKGROUND

The triglyceride‒glucose index (TyG index) is a reliable surrogate for insulin resistance (IR) in individuals with type 2 diabetes mellitus and is associated with cardiovascular disease. Recent studies have reported that H-type hypertension is likewise a predictor of adverse events in patients with coronary heart disease (CHD). However, the relationship between the TyG index and prognosis in patients with H-type hypertension combined with CHD has not yet been reported. In this study, we investigated the relationship between the TyG index and adverse outcomes in patients with H-type hypertension combined with CHD.

METHODS

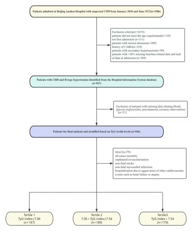
This was a single-center retrospective cohort study that included patients who were diagnosed with H-type hypertension combined with CHD between 2018 and 2023 at Beijing Anzhen Hospital of Capital Medical University. The TyG index was divided into three groups according to tertiles. Kaplan-Meier curves were used to analyze the cumulative risk of major adverse cardiovascular events (MACEs), and ROC curve analysis was performed by the log-rank test. Cox proportional hazards regression models were adopted to explore the relationship between the TyG index and MACEs. C-statistics, NRI, and IDI were used to evaluate the incremental predictive ability of the TyG index.

RESULTS

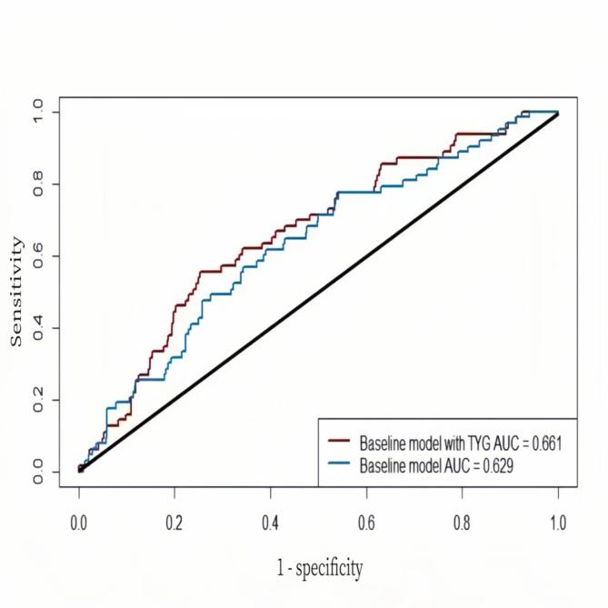
A total of 546 patients were included, with a median follow-up time of 39.00 ± 0.69 months, and 73 MACEs occurred, with higher tertiles of the TyG index associated with a higher cumulative risk of MACEs (log-rank, P = 0.001). After adjusting for confounders, the fully adjusted ORs (95% CI) for T2 and T3 of the TyG index, with the lowest tertile as reference, were 1.64 (0.80-3.36) and 2.43 (1.19-4.97), respectively. The addition of the TyG index led to a significant improvement in the overall predictive power of the baseline model. [C-statistic increased from 0.63 to 0.66, p = 0.031; continuous NRI (95% CI) 0.13 (0.001-0.276), p = 0.038; IDI (95% CI) 0.01 (0.000-0.031), p = 0.047].

CONCLUSION

The TyG index may be an independent risk factor for predicting adverse postoperative cardiovascular events in patients with H-type hypertension combined with CHD, indicating its potential significance in improving risk stratification strategies.

摘要

背景

甘油三酯-葡萄糖指数(TyG指数)是2型糖尿病患者胰岛素抵抗(IR)的可靠替代指标,且与心血管疾病相关。近期研究报道,H型高血压同样是冠心病(CHD)患者不良事件的预测指标。然而,TyG指数与H型高血压合并CHD患者预后的关系尚未见报道。在本研究中,我们调查了TyG指数与H型高血压合并CHD患者不良结局之间的关系。

方法

这是一项单中心回顾性队列研究,纳入了2018年至2023年期间在首都医科大学附属北京安贞医院被诊断为H型高血压合并CHD的患者。TyG指数根据三分位数分为三组。采用Kaplan-Meier曲线分析主要不良心血管事件(MACE)的累积风险,并通过对数秩检验进行ROC曲线分析。采用Cox比例风险回归模型探讨TyG指数与MACE之间的关系。使用C统计量、NRI和IDI评估TyG指数的增量预测能力。

结果

共纳入546例患者,中位随访时间为39.00±0.69个月,发生73例MACE,TyG指数三分位数越高,MACE的累积风险越高(对数秩检验,P = 0.001)。在调整混杂因素后,以最低三分位数为参照,TyG指数T2和T3的完全调整后OR(95%CI)分别为1.64(0.80 - 3.36)和2.43(1.19 - 4.97)。加入TyG指数后,基线模型的整体预测能力有显著提高。[C统计量从0.63提高到0.66,p = 0.031;连续NRI(95%CI)0.13(0.001 - 0.276),p = 0.038;IDI(95%CI)0.01(0.000 - 0.031),p = 0.047]。

结论

TyG指数可能是预测H型高血压合并CHD患者术后不良心血管事件的独立危险因素,表明其在改善风险分层策略方面的潜在意义。

https://cdn.ncbi.nlm.nih.gov/pmc/blobs/8a73/11780827/e144c795a2ff/12933_2024_2555_Fig1_HTML.jpg

文献AI研究员

20分钟写一篇综述,助力文献阅读效率提升50倍。

立即体验

用中文搜PubMed

大模型驱动的PubMed中文搜索引擎

马上搜索

文档翻译

学术文献翻译模型,支持多种主流文档格式。

立即体验