Suppr超能文献

formin蛋白DAAM1通过介导胰腺癌中的JAK1/STAT1轴正向调节PD-L1的表达。

Formin protein DAAM1 positively regulates PD-L1 expression via mediating the JAK1/STAT1 axis in pancreatic cancer.

作者信息

Xu Rui, Wan Mengyun, Pan Jiadong, Mei Jie, Zhou Ji, Shen Yan, Yang Jiayue, Zhu Yichao, Sun Jing

机构信息

Department of Oncology, The First Affiliated Hospital of Nanjing Medical University, Nanjing, Jiangsu, China.

The First Clinical Medicine College, Nanjing Medical University, Nanjing, Jiangsu, China.

出版信息

Cancer Cell Int. 2025 Jan 29;25(1):28. doi: 10.1186/s12935-024-03631-8.

Abstract

BACKGROUND

Dishevelled-associated activator of morphogenesis1 (DAAM1) is a member of the evolutionarily conserved Formin family and plays a significant role in the malignant progression of various human cancers. This study aims to explore the clinical and biological significance of DAAM1 in pancreatic cancer.

METHODS

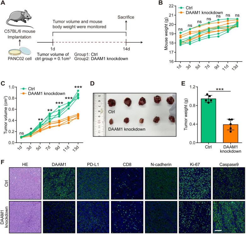
Multiple public datasets and an in-house cohort were utilized to assess the clinical relevance of DAAM1 in pancreatic cancer. The LinkedOmics platform was employed to perform enrichment analysis of DAAM1-associated molecular pathways in pancreatic cancer. Subsequently, a series of in vitro and in vivo experiments were conducted to evaluate the biological roles of DAAM1 in pancreatic cancer cells and its effects on intratumoral T cells.

RESULTS

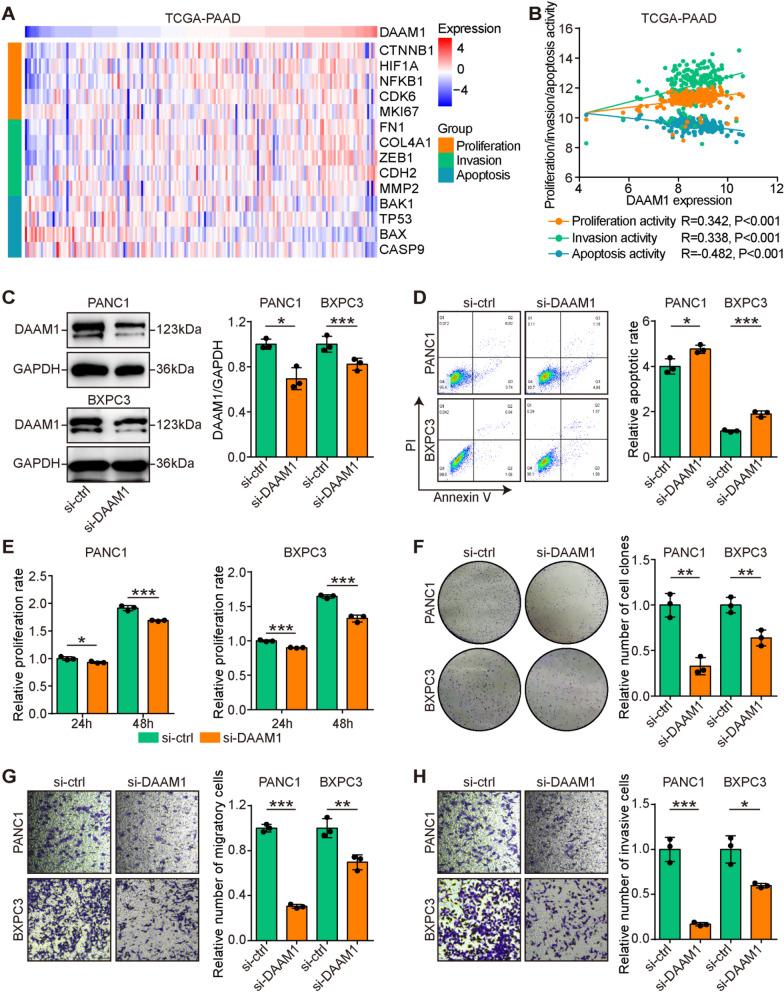
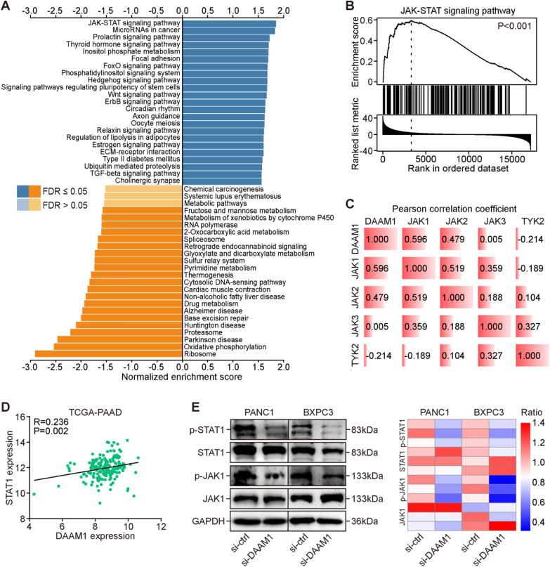
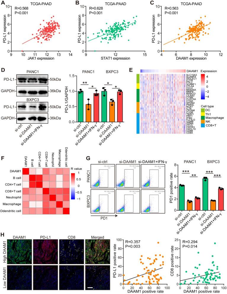
DAAM1 was found to be upregulated in pancreatic cancer tissues, with higher expression levels observed in tumor cells. Additionally, high expression of DAAM1 was associated with poor prognosis. DAAM1 acted as an oncogene in pancreatic cancer, and its inhibition suppressed tumor cell proliferation, migration, and invasion, while promoted apoptosis. Furthermore, DAAM1 was involved in the JAK1/STAT1 signaling pathway and regulated PD-L1 expression in pancreatic cancer cells. The inhibition of DAAM1 also significantly reduced the exhaustion levels of CD8+ T cells.

CONCLUSION

In conclusion, DAAM1 functions as an oncogene and is immunologically implicated in pancreatic cancer, these findings suggest that DAAM1 may serve as a promising therapeutic target for the clinical management of pancreatic cancer.

摘要

背景

形态发生相关的散乱蛋白激活因子1(DAAM1)是进化保守的formin家族成员,在多种人类癌症的恶性进展中起重要作用。本研究旨在探讨DAAM1在胰腺癌中的临床和生物学意义。

方法

利用多个公共数据集和一个内部队列来评估DAAM1在胰腺癌中的临床相关性。采用LinkedOmics平台对胰腺癌中与DAAM1相关的分子途径进行富集分析。随后,进行了一系列体外和体内实验,以评估DAAM1在胰腺癌细胞中的生物学作用及其对肿瘤内T细胞的影响。

结果

发现DAAM1在胰腺癌组织中上调,在肿瘤细胞中观察到更高的表达水平。此外,DAAM1的高表达与预后不良相关。DAAM1在胰腺癌中作为癌基因发挥作用,其抑制作用可抑制肿瘤细胞的增殖、迁移和侵袭,同时促进细胞凋亡。此外,DAAM1参与JAK1/STAT1信号通路,并调节胰腺癌细胞中PD-L1的表达。抑制DAAM1也显著降低了CD8+T细胞的耗竭水平。

结论

总之,DAAM1作为癌基因发挥作用,并在胰腺癌中具有免疫相关性,这些发现表明DAAM1可能是胰腺癌临床治疗的一个有前景的治疗靶点。

https://cdn.ncbi.nlm.nih.gov/pmc/blobs/0034/11776260/4b32f70a14c9/12935_2024_3631_Fig1_HTML.jpg

文献AI研究员

20分钟写一篇综述,助力文献阅读效率提升50倍。

立即体验

用中文搜PubMed

大模型驱动的PubMed中文搜索引擎

马上搜索

文档翻译

学术文献翻译模型,支持多种主流文档格式。

立即体验