Suppr超能文献

氧化白藜芦醇作为一种新型铁死亡诱导剂,通过表皮生长因子受体/磷脂酰肌醇-3-激酶/蛋白激酶B/谷胱甘肽过氧化物酶4信号轴对乳腺癌发挥抗癌活性。

Oxyresveratrol as a novel ferroptosis inducer exhibits anticancer activity against breast cancer via the EGFR/PI3K/AKT/GPX4 signalling axis.

作者信息

Xiang Lei, Li Qingzhou, Guan Zhiwei, Wang Guilin, Yu Xiankuo, Zhang Xianwen, Zhang Guochen, Hu Jushan, Yang Xue, Li Mingrui, Bao Xilinqiqige, Wang Yumei, Wang Dong

机构信息

School of Basic Medical Sciences, State Key Laboratory of Southwestern Chinese Medicine Resources, Chengdu University of Traditional Chinese Medicine, Chengdu, China.

School of Pharmacy, Chengdu University of Traditional Chinese Medicine, Chengdu, China.

出版信息

Front Pharmacol. 2025 Jan 15;15:1527286. doi: 10.3389/fphar.2024.1527286. eCollection 2024.

Abstract

INTRODUCTION

Oxyresveratrol (ORes) exhibits significant anticancer activity, particularly against breast cancer. However, its exact mechanism of action (MOA) remains unclear. This study aimed to investigate the pharmacological activity and underlying MOA.

METHODS

The inhibitory effect of ORes on breast cancer cell growth was confirmed, and the effective concentrations were determined for further experiments. Gene expression profiles (GEPs) were collected from MDA-MB-231 cells treated with ORes at varying concentrations using HTS. Bioinformatics tools were used to predict the anticancer activity and MOA of ORes. Ferroptosis markers (ferrous ions, reactive oxygen species, lipid peroxidation, and GPX4 expression) were assessed, and mitochondrial morphology was observed. The effect of ORes on tumour growth was evaluated , along with the analysis of ferroptosis in tissues. The MOA was explored using L1000, Drug Gene DataBase (DGDB), and Western blotting analyses.

RESULTS

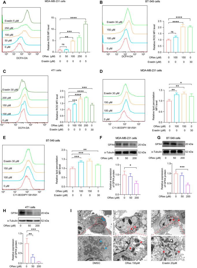
ORes significantly reduces breast cancer cell viability and proliferation in a concentration-dependent manner, with IC values of 104.8 μM, 150.2 μM, and 143.6 μM in MDA-MB-231, BT-549, and 4T1 cells, respectively. GEPs induced by ORes were significantly enriched in the ferroptosis and PI3K/AKT signalling pathways. ORes inhibited breast cancer cell growth, increased intracellular ferrous ion levels, reactive oxygen species, and lipid peroxidation, and induced ferroptosis-related mitochondrial alterations. These effects were associated with decreased GPX4 expression and suppression of EGFR, phosphorylated PI3K, and phosphorylated AKT. ORes inhibited tumour growth, enhanced iron deposition, and reduced GPX4 expression in tumour tissues . Notably, treatment with the ferroptosis inhibitor ferrostatin-1 (Ferr-1) attenuated the anticancer effects of ORes, confirming the pivotal role of ferroptosis in ORes-mediated breast cancer inhibition.

CONCLUSION

ORes inhibits breast cancer cell growth by inducing ferroptosis through suppression of the EGFR/PI3K/AKT/GPX4 signalling axis. This study suggests that ORes holds promise as a potential therapeutic agent for breast cancer and warrants further investigation into its clinical applications and potential integration into existing treatment regimens.

摘要

引言

氧化白藜芦醇(ORes)具有显著的抗癌活性,尤其是对乳腺癌。然而,其确切的作用机制(MOA)仍不清楚。本研究旨在探讨其药理活性及潜在的作用机制。

方法

证实了ORes对乳腺癌细胞生长的抑制作用,并确定了用于进一步实验的有效浓度。使用高通量测序(HTS)从用不同浓度的ORes处理的MDA-MB-231细胞中收集基因表达谱(GEP)。使用生物信息学工具预测ORes的抗癌活性和作用机制。评估铁死亡标志物(亚铁离子、活性氧、脂质过氧化和GPX4表达),并观察线粒体形态。评估了ORes对肿瘤生长的影响,以及对组织中铁死亡的分析。使用L1000、药物基因数据库(DGDB)和蛋白质免疫印迹分析来探索作用机制。

结果

ORes以浓度依赖性方式显著降低乳腺癌细胞活力和增殖,在MDA-MB-231、BT-549和4T1细胞中的半数抑制浓度(IC)值分别为104.8 μM、150.2 μM和143.6 μM。ORes诱导的基因表达谱在铁死亡和PI3K/AKT信号通路中显著富集。ORes抑制乳腺癌细胞生长,增加细胞内亚铁离子水平、活性氧和脂质过氧化,并诱导与铁死亡相关的线粒体改变。这些作用与GPX4表达降低以及表皮生长因子受体(EGFR)、磷酸化PI3K和磷酸化AKT的抑制有关。ORes抑制肿瘤生长,增强铁沉积,并降低肿瘤组织中GPX4的表达。值得注意的是,用铁死亡抑制剂铁抑素-1(Ferr-1)处理减弱了ORes的抗癌作用,证实了铁死亡在ORes介导的乳腺癌抑制中的关键作用。

结论

ORes通过抑制EGFR/PI3K/AKT/GPX4信号轴诱导铁死亡来抑制乳腺癌细胞生长。本研究表明,ORes有望成为一种潜在的乳腺癌治疗药物,值得进一步研究其临床应用以及与现有治疗方案的潜在整合。

https://cdn.ncbi.nlm.nih.gov/pmc/blobs/3ddc/11775479/043c4422f02b/fphar-15-1527286-g001.jpg

文献AI研究员

20分钟写一篇综述,助力文献阅读效率提升50倍。

立即体验

用中文搜PubMed

大模型驱动的PubMed中文搜索引擎

马上搜索

文档翻译

学术文献翻译模型,支持多种主流文档格式。

立即体验