Suppr超能文献

半胱氨酸导向的等压标记结合凝胶内切-FAIMS-MS用于定量自上而下蛋白质组学

Cysteine-Directed Isobaric Labeling Combined with GeLC-FAIMS-MS for Quantitative Top-Down Proteomics.

作者信息

Matzanke Theo, Kaulich Philipp T, Jeong Kyowon, Takemori Ayako, Takemori Nobuaki, Kohlbacher Oliver, Tholey Andreas

机构信息

Systematic Proteome Research & Bioanalytics, Institute for Experimental Medicine, Christian-Albrechts-Universität zu Kiel, 24105 Kiel, Germany.

Applied Bioinformatics, Computer Science Department, University of Tübingen, Sand 14, 72076 Tübingen, Germany.

出版信息

J Proteome Res. 2025 Mar 7;24(3):1470-1480. doi: 10.1021/acs.jproteome.4c00835. Epub 2025 Jan 30.

Abstract

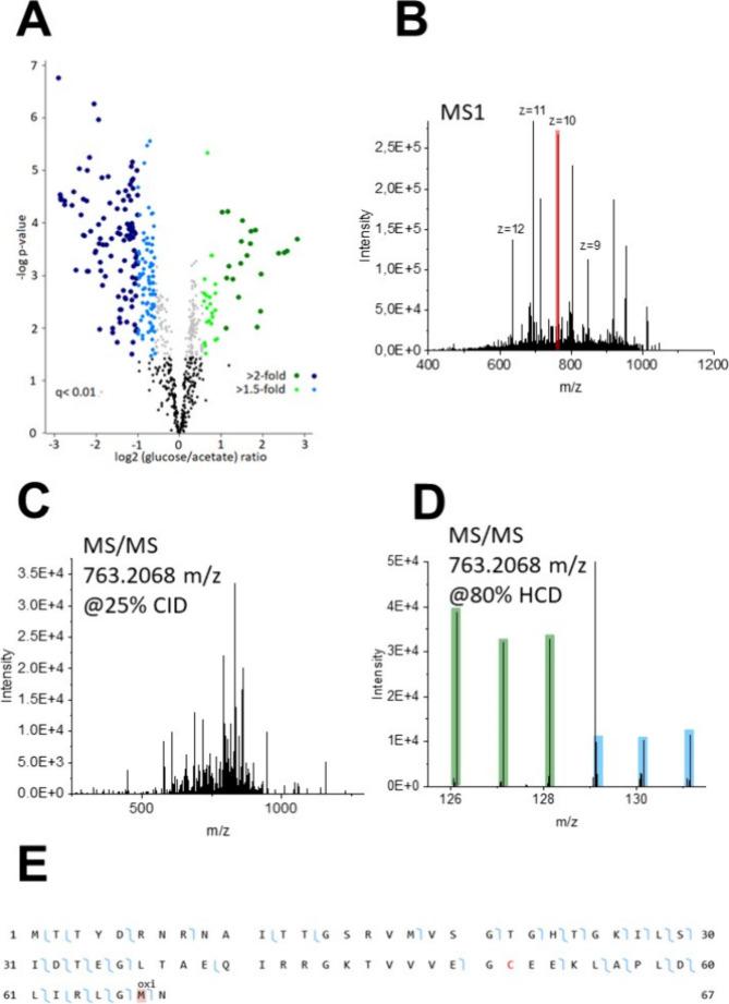
The quantification of proteoforms, i.e., all molecular forms in which proteins can be present, by top-down proteomics provides essential insights into biological processes at the molecular level. Isobaric labeling-based quantification strategies are suitable for multidimensional separation strategies and allow for multiplexing of the samples. Here, we investigated cysteine-directed isobaric labeling by iodoTMT in combination with a gel- and gas-phase fractionation (GeLC-FAIMS-MS) for in-depth quantitative proteoform analysis. We optimized the acquisition workflow (i.e., the FAIMS compensation voltages, isolation windows, acquisition strategy, and fragmentation method) using a two-proteome mix to increase the number of quantified proteoforms and reduce ratio compression. Additionally, we implemented a mass feature-based quantification strategy in the widely used deconvolution algorithm FLASHDeconv, which improves and facilitates data analysis. The optimized iodoTMT GeLC-FAIMS-MS workflow was applied to quantitatively analyze the proteome of grown under glucose or acetate as the sole carbon source, resulting in the identification of 726 differentially abundant proteoforms.

摘要

通过自上而下的蛋白质组学对蛋白质异构体(即蛋白质可能存在的所有分子形式)进行定量分析,能够在分子水平上为生物过程提供重要见解。基于等压标记的定量策略适用于多维分离策略,并允许对样品进行多重分析。在此,我们研究了碘代TMT的半胱氨酸导向等压标记与凝胶和气相分级分离(GeLC-FAIMS-MS)相结合用于深入定量蛋白质异构体分析。我们使用双蛋白质混合物优化了采集工作流程(即FAIMS补偿电压、隔离窗口、采集策略和碎片化方法),以增加定量蛋白质异构体的数量并减少比率压缩。此外,我们在广泛使用的去卷积算法FLASHDeconv中实施了基于质量特征的定量策略,这改进并简化了数据分析。优化后的碘代TMT GeLC-FAIMS-MS工作流程被应用于定量分析以葡萄糖或乙酸盐作为唯一碳源生长的生物体的蛋白质组,从而鉴定出726种差异丰度的蛋白质异构体。

https://cdn.ncbi.nlm.nih.gov/pmc/blobs/6e29/11894657/93823af9d2af/pr4c00835_0001.jpg

文献AI研究员

20分钟写一篇综述,助力文献阅读效率提升50倍。

立即体验

用中文搜PubMed

大模型驱动的PubMed中文搜索引擎

马上搜索

文档翻译

学术文献翻译模型,支持多种主流文档格式。

立即体验