Suppr超能文献

用于提高瑞卢戈利口服生物利用度的固体自微乳化药物递送系统:制备与评价

Solid Self-Microemulsifying Drug Delivery System for Improved Oral Bioavailability of Relugolix: Preparation and Evaluation.

作者信息

Li Zi-Lin, Deng Guo-Xing, Fang Chuan-Zhou, Zhao Yue-Qi, Yuan Jing, Chen Liang, Zhong Hai-Jun, Guo Feng

机构信息

School of Pharmacy, Jiangxi Medical College, Nanchang University, Nanchang, 330006, People's Republic of China.

College of Basic Medicine and Forensic Medicine, Henan University of Science and Technology, Luoyang, 471000, People's Republic of China.

出版信息

Int J Nanomedicine. 2025 Jan 25;20:1065-1082. doi: 10.2147/IJN.S497099. eCollection 2025.

Abstract

PURPOSE

To improve the oral absorption of relugolix (RLGL), which has low oral bioavailability due to its low solubility and being a substrate of P-glycoprotein (P-gp). A solid self-microemulsifying drug delivery system of relugolix (RLGL-S-SMEDDS) was prepared and evaluated in vitro and in vivo.

METHODS

The composition of the solid self-microemulsifying drug delivery system (S-SMEDDS) was selected by solubility study and pseudo-ternary phase diagram, and further optimized by Design-Expert optimization design. The optimized RLGL-S-SMEDDS were evaluated in terms of particle size, zeta potential, morphology analysis, thermodynamic stability, drug release, flow properties, transporter pathways in Caco-2 cells, the influence of excipients on the intestinal transporters, transport within Caco-2 cell monolayers and transport in lymphocyte. In vivo pharmacokinetic study and toxicological study were also conducted.

RESULTS

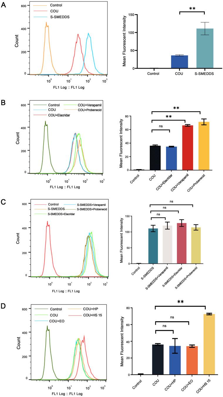
The optimum formulation for self-microemulsifying drug delivery system (SMEDDS) consists of Ethyl Oleate (26% of the weight), Solutol HS15 (49% of the weight), Transcutol HP (25% of the weight) and loaded relugolix (4.8 mg/g). The S-SMEDDS was then formed by adsorbing 2.4 g of SMEDDS onto 1 g of hydrophilic-200 silica. In phosphate buffered saline (PBS) (pH 6.8) release medium containing 1% tween 80, the vitro release studies showed 86% cumulative drug release for RLGL-S-SMEDDS and 3.6% cumulative drug release for RLGL suspensions. In vitro cellular uptake experiments revealed that the uptake of RLGL-S-SMEDDS by Caco-2 cells was three times higher than that of free RLGL, and that S-SMEDDS can enhance the drug absorption through lymphatic absorption and inhibition of intestinal transporter. In vivo pharmacokinetic evaluation demonstrated that the oral bioavailability of RLGL-S-SMEDDS was 1.9 times higher than that of RLGL-suspensions. There was no apparent cardiac, hepatic, splenic, pulmonary or renal toxicity on the surface discovered by pathological analysis after oral administration.

CONCLUSION

It is evident that S-SMEDDS may be a safe and effective method to improve oral absorption of drugs with low oral bioavailability.

摘要

目的

改善瑞卢戈利(RLGL)的口服吸收,其因溶解度低且作为P-糖蛋白(P-gp)的底物而口服生物利用度较低。制备了瑞卢戈利固体自微乳化给药系统(RLGL-S-SMEDDS)并进行了体外和体内评价。

方法

通过溶解度研究和伪三元相图选择固体自微乳化给药系统(S-SMEDDS)的组成,并通过Design-Expert优化设计进一步优化。从粒径、zeta电位、形态分析、热力学稳定性、药物释放、流动性、Caco-2细胞中的转运途径、辅料对肠道转运体的影响、在Caco-2细胞单层中的转运以及在淋巴细胞中的转运等方面对优化后的RLGL-S-SMEDDS进行评价。还进行了体内药代动力学研究和毒理学研究。

结果

自微乳化给药系统(SMEDDS)的最佳配方由油酸乙酯(重量的26%)、Solutol HS15(重量的49%)、Transcutol HP(重量的25%)和负载的瑞卢戈利(4.8 mg/g)组成。然后通过将2.4 g SMEDDS吸附到1 g亲水性-200二氧化硅上形成S-SMEDDS。在含有1%吐温80的磷酸盐缓冲盐水(PBS)(pH 6.8)释放介质中,体外释放研究显示RLGL-S-SMEDDS的累积药物释放率为86%,RLGL混悬液的累积药物释放率为3.6%。体外细胞摄取实验表明,Caco-2细胞对RLGL-S-SMEDDS的摄取比游离RLGL高3倍,并且S-SMEDDS可以通过淋巴吸收和抑制肠道转运体来增强药物吸收。体内药代动力学评价表明,RLGL-S-SMEDDS的口服生物利用度比RLGL混悬液高1.9倍。口服给药后病理分析未发现表面有明显的心脏、肝脏、脾脏、肺部或肾脏毒性。

结论

显然,S-SMEDDS可能是提高口服生物利用度低的药物口服吸收的一种安全有效的方法。

https://cdn.ncbi.nlm.nih.gov/pmc/blobs/96af/11780666/882be26fe3ca/IJN-20-1065-g0001.jpg

文献AI研究员

20分钟写一篇综述,助力文献阅读效率提升50倍。

立即体验

用中文搜PubMed

大模型驱动的PubMed中文搜索引擎

马上搜索

文档翻译

学术文献翻译模型,支持多种主流文档格式。

立即体验