Suppr超能文献

代谢组和转录组的综合分析为黄精属植物中黄酮类生物合成机制提供了见解。

Integrative analysis of the metabolome and transcriptome provides insights into the mechanisms of flavonoid biosynthesis in Polygonatum.

作者信息

Wan Xiaolin, Xiao Qiang

机构信息

Hubei Key Laboratory of Biological Resources Protection and Utilization (Hubei Minzu University), Enshi, China.

Hubei Key Laboratory of Selenium Resource Research and Biological Application (Hubei Minzu University), Enshi, China.

出版信息

PLoS One. 2025 Jan 31;20(1):e0318026. doi: 10.1371/journal.pone.0318026. eCollection 2025.

Abstract

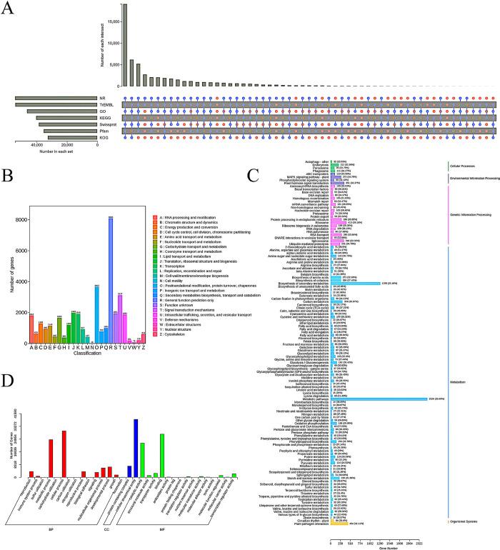
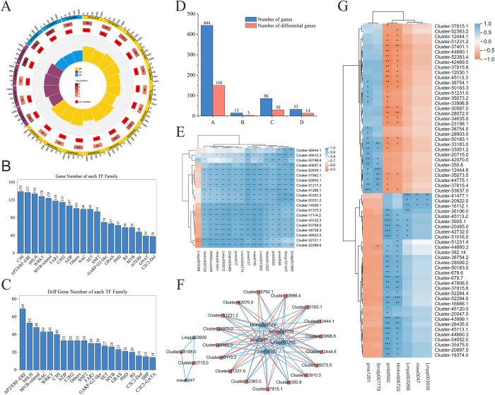
A noteworthy group of culinary and medicinal plants is Polygonatum species. They are known for their abundant flavonoid compound-rich rhizomes, which have antioxidative and anticancer activities. Using Polygonatum sibiricum Red (SXHZ) and Polygonatum kingianum var. grandifolium (HBES), we conducted transcriptome and metabolomic investigations to look into the molecular processes that control the manufacture of these flavonoids in Polygonatum plants. Seven distinct flavonoid metabolites were identified by the analytical data, with phloretin exhibiting a notable differential expression in the biosynthetic pathway. 30 genes with differential expression were found in both plants after further investigation, five of which are members of the transcription factor family associated with MBW. Thus, we suggest that Phloretin and the genes belonging to the MYB-related transcription factor family play a crucial role in controlling the flavonoid biosynthesis pathway in Polygonatum. This work lays the groundwork for a deeper comprehension of the biosynthesis and metabolic processes of flavonoids in Polygonatum, serving as an invaluable resource for the development of the polygonatum-related pharmaceutical industries as well as for the future breeding of Polygonatum plants with higher flavonoid content.

摘要

黄精属植物是一类值得关注的食用和药用植物。它们以其富含黄酮类化合物的根茎而闻名,这些根茎具有抗氧化和抗癌活性。我们利用黄精(SXHZ)和滇黄精(HBES)进行了转录组和代谢组学研究,以探究控制黄精属植物中这些黄酮类化合物合成的分子过程。分析数据鉴定出了七种不同的黄酮类代谢物,其中根皮素在生物合成途径中表现出显著的差异表达。进一步研究发现,两种植物中均有30个差异表达基因,其中五个是与MBW相关的转录因子家族成员。因此,我们认为根皮素和属于MYB相关转录因子家族的基因在控制黄精属植物黄酮类生物合成途径中起着关键作用。这项工作为深入理解黄精属植物中黄酮类化合物的生物合成和代谢过程奠定了基础,为黄精属相关制药行业的发展以及未来培育黄酮类含量更高的黄精属植物提供了宝贵资源。

https://cdn.ncbi.nlm.nih.gov/pmc/blobs/d71c/12140110/f6d39bbeb94c/pone.0318026.g001.jpg

文献AI研究员

20分钟写一篇综述,助力文献阅读效率提升50倍。

立即体验

用中文搜PubMed

大模型驱动的PubMed中文搜索引擎

马上搜索

文档翻译

学术文献翻译模型,支持多种主流文档格式。

立即体验